Добавить в корзинуПозвонить
Найти в Дзене
Математика не для всех

3 крутых математических парадокса, которые взорвут мозг

Небольшая разгрузка для моих читателей, нагруженных в последнее время то противоречивым решением задачи по математики из вступительных испытаний на мехмат МГУ, то затянувшимся курсом теории множеств для дальнейшего изучения топологии. В этой статье поговорим об интересном явлении - математических парадоксах. Поехали!
№1. Парадокс маляра
Искушенному математику конечно знаком этот чудесный
Оглавление

Подписывайтесь на канал в Яндекс. Дзен или на канал в телеграмм "Математика не для всех", чтобы не пропустить интересующие Вас материалы.

Небольшая разгрузка для моих читателей, нагруженных в последнее время то противоречивым решением задачи по математике из вступительных испытаний на мехмат МГУ, то затянувшимся курсом теории множеств для дальнейшего изучения топологии. В этой статье поговорим об интересном явлении - математических парадоксах. Поехали!

№1. Парадокс маляра

Искушенному математику конечно знаком этот чудесный парадокс. Суть его состоит в том, что фигуру с бесконечной площадью можно окрасить конечным количеством краски.

Источник: https://upload.wikimedia.org/wikipedia/ru/5/5c/Paradox_of_the_painter.jpg
Источник: https://upload.wikimedia.org/wikipedia/ru/5/5c/Paradox_of_the_painter.jpg

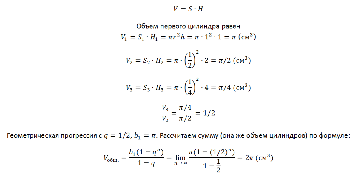
Рассмотрим бесконечную пластинку, длина и ширина которой, соответственно увеличивается и уменьшается в два раза после каждой "ступеньки". Площадь всей этой пластинки будет бесконечна: окрасить её будет проблематично. Тогда рассмотрим фигуру, полученную вращением пластинки вокруг себя: на рисунке справа.

Очевидно, что сосуд состоит из цилиндров. Формула расчета объема цилиндра - это площадь основания, умноженная на высоту.

-2

Таким образом, объем бесконечной фигуры конечен, а значит ее можно окрасить конечным объемом краски!

№2. Парадокс сатанинской бутылки Стивенсона

Парадокс по большей части логический, но от того не менее прекрасный. Создатель парадокса - шотландский писатель Роберт Льюис Стивенсон.

-3

Согласно ситуации, в которой и заключается парадокс, житель Гавайских островов покупает бутылку, в которой обитает черт. По условиям сделки, чёрт выполняет любые желания хозяина бутылки, но за это обрекает его на попадание в ад после смерти. Спастись от вечных мук, житель может только продав бутылку любому человеку по цене более низкой, чем покупал. По другому избавиться от бутылки не получится.

Автор создаёт в сказке парадокс: какова наименьшая цена, за которую можно продать бутылку?

№3. Парадокс картофеля

Один из парадоксов, которые называются достоверными, но расчеты по которому на первый взгляд противоречат логике и здравому смыслу. Его условие следующее:

Пусть имеется 100 кг картофеля, имеющего 99 процентов воды по массе. Картофель просушивают и получают 98% процентов воды. Какая теперь масса картофеля?
Источник: https://cs11.pikabu.ru/post_img/2018/08/16/8/og_og_1534426849224350307.jpg
Источник: https://cs11.pikabu.ru/post_img/2018/08/16/8/og_og_1534426849224350307.jpg

Разрешение этих трех парадоксов. Не забывайте подписаться на мой канал, ставьте лайки и комментируйте! Спасибо за прочтение!

Список материалов для начинающего математика:

  • Зачем строителю египетский треугольник?
  • Как считать на пальцах до 60 ?
  • Самая красивая формула в мире математики.
  • 2+2 =5 с точки зрения математики.
  • Задачка про сосиски.
  • Помните теорему Виета?
  • Когда случайное не случайно: теорема Чебышева.
  • Решаю ЕГЭ по математике (часть А).

Список материалов для обыкновенного математика:

  • Этих тригонометрических формул не знал в школе даже отличник.
  • Обычные числа, которые умеют удивлять.
  • Решаю ЕГЭ по математике (часть B).
  • Первый замечательный предел: спасибо, что ты есть!
  • Факториал: математический властелин или почему он так крут?
  • Изучаем топологию или почему человек - это шар с ручками?