Добавить в корзинуПозвонить
Найти в Дзене
oldfiz.ru

Задача 5.24. Решебник "Сборника задач по медицинской и биологической физике" Ремизова А.Н. 2001 г.

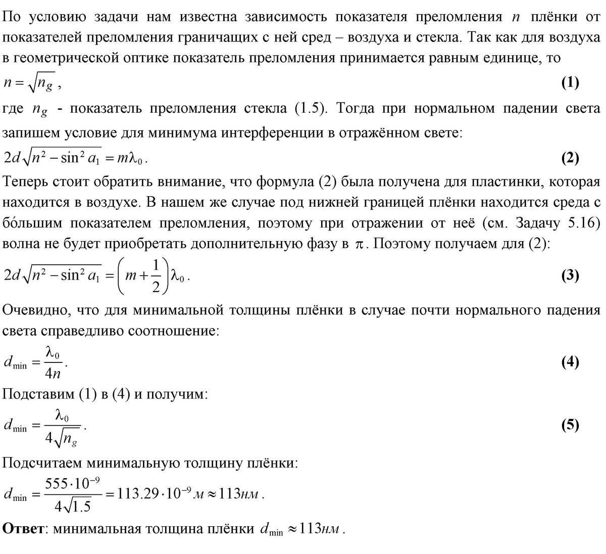
Для уменьшения коэффициентов отражения (доли отражённого света) поверхностей оптических деталей на них наносят одну или несколько непоглощающих плёнок (просветление оптики). В результате интерференции света, отражённого от передних и задних границ просветляющих плёнок, происходит ослабление отражённых волн и усиление проходящего света. При углах падения, близких к нормальному, эффект просветления оптики максимален, если толщина плёнки удовлетворяет условию минимума интерференции, а показатель преломления плёнки равен n=(n1*n2)^0.5, n1,n2 – показатели преломления сред граничащих с плёнкой. Найдите минимальную толщину плёнки и её показатель преломления при условии, что плёнка нанесена на стеклянную поверхность для создания минимального отражения в жёлто-зелёной области (λ=555 нм) – области наибольшей чувствительности человеческого глаза. // Ремизов А.Н., Максина А.Г. "Сборник задач...", 2001 г. https://bookmix.ru/bookprice.phtml?id=84492 Рисунок 1. При падении пучка на плёнку отражённ
Для уменьшения коэффициентов отражения (доли отражённого света) поверхностей оптических деталей на них наносят одну или несколько непоглощающих плёнок (просветление оптики). В результате интерференции света, отражённого от передних и задних границ просветляющих плёнок, происходит ослабление отражённых волн и усиление проходящего света. При углах падения, близких к нормальному, эффект просветления оптики максимален, если толщина плёнки удовлетворяет условию минимума интерференции, а показатель преломления плёнки равен n=(n1*n2)^0.5, n1,n2 – показатели преломления сред граничащих с плёнкой. Найдите минимальную толщину плёнки и её показатель преломления при условии, что плёнка нанесена на стеклянную поверхность для создания минимального отражения в жёлто-зелёной области (λ=555 нм) – области наибольшей чувствительности человеческого глаза. // Ремизов А.Н., Максина А.Г. "Сборник задач...", 2001 г. https://bookmix.ru/bookprice.phtml?id=84492

Рисунок 1. При падении пучка на плёнку отражённый свет может ослабляться. Если отражённый свет (при некоторой длине волны ослаблен), он усиленно проходит сквозь плёнку. Дополнительные пояснения к выводу формулы (3) в данной задаче можно найти в Задаче 5.16.

-2