Добавить в корзинуПозвонить
Найти в Дзене
qq

Универсальный цифровой спидометр

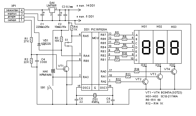
Предлагаемый ниже автомобильный цифровой спидометр предназначен для установки в автомобили со штатными аналоговыми спидометрами, управляемые электрическими импульсами, поступающими от установленных датчиков скорости. Также возможно использование такого устройства в случае самостоятельной установки на автомобиль подобных датчиков. Спидометр выполнен на базе недорогого и доступного микроконтроллера PIC16F628A. В качестве устройств отображения информации использованы светодиодные индикаторы SC10-21YWA (высота знака 25,4 мм, жёлтый свет, общий катод) фирмы «Kingbrihgt». Подключается устройство к сигнальному контакту штатного аналогового спидометра. Нажатием кнопки (дублируется звуком), можно изменять яркость свечения индикаторов «по кругу». При желании можно дополнительно установить кнопку с фиксацией для отключения питания спидометра (на схеме не показано). При неплотно закрытой двери автомобиля (сигнал низкого уровня относительно корпуса) и скорости движения более 9 км в час, разд

-2

Предлагаемый ниже автомобильный цифровой спидометр предназначен для установки в автомобили со штатными аналоговыми спидометрами, управляемые электрическими импульсами, поступающими от установленных датчиков скорости. Также возможно использование такого устройства в случае самостоятельной установки на автомобиль подобных датчиков.

-3

Спидометр выполнен на базе недорогого и доступного микроконтроллера PIC16F628A. В качестве устройств отображения информации использованы светодиодные индикаторы SC10-21YWA (высота знака 25,4 мм, жёлтый свет, общий катод) фирмы «Kingbrihgt».

Подключается устройство к сигнальному контакту штатного аналогового спидометра. Нажатием кнопки (дублируется звуком), можно изменять яркость свечения индикаторов «по кругу». При желании можно дополнительно установить кнопку с фиксацией для отключения питания спидометра (на схеме не показано).

При неплотно закрытой двери автомобиля (сигнал низкого уровня относительно корпуса) и скорости движения более 9 км в час, раздаётся прерывистый сигнал, и показание скорости на индикаторе сменяется включенной на полную яркость аббревиатурой ‘dor’ (сокращённое от англ. «door» – дверь).

-4

Питание на спидометр берётся с замка зажигания (контакт – «зажигание»). При каждом включении яркость свечения индикаторов устанавливается такой, какой она была выставлена пользователем ранее. Все незначащие нули на индикаторе кроме младшего разряда отключаются. При использовании других подобных индикаторов, возможно, потребуется подборка токоограничивающих резисторов в цепи анодов их сегментов. Звукоизлучатель со встроенным генератором HA1, можно заменить любым самодельным генератором звука с частотой 1000-1500 Гц, способным работать от источника питания напряжением 5 вольт. Рисунки печатной платы в приложении.

Программа, которую необходимо занести в МК с помощью программатора, позволит пользователю выбрать один из пяти вариантов работы спидометра в зависимости от кол-ва импульсов поступающих с датчика скорости автомобиля. Предлагаемый цифровой спидометр «понимает» датчики, выдающие: 2500 имп/км, 4000 имп/км, 6000 имп/км, 8000 имп/км и 10000 имп/км. Список можно расширить, внеся соответствующие изменения в программу. На сегодняшний день автор этих строк сталкивался только с вышеперечисленными датчиками.

Для выбора нужного варианта необходимо войти в сервисный режим, для чего потребуется установить перемычку S1 и затем подать питание на устройство. Теперь нажатием кнопки SB1«Яркость» (на 1-2 с, с паузой между нажатиями 1-2 с) выбирается нужный вариант: 1 нажатие -2500 имп/км, 2- 4000, 3-6000, 4-8000, 5-10000.

Через 3 секунды после последнего нажатия, раздастся соответствующее кол-во коротких звуковых сигналов НА1, подтверждая запись в EEPROM микроконтроллера нужного варианта. Если при первом включении сервисный режим не выбирать, автоматически будет установлен режим для датчика скорости 2500 имп/км. При кол-ве нажатий более 5, будет также установлен японский стандарт (2500).Для выбора другого режима работы, достаточно повторить сервисную процедуру с начала.

После выбора нужного режима работы перемычку S1 необходимо убрать. Устройство готово к работе.

Погрешность показаний составляет для:

1 варианта (2500) +0,2 км;

2 варианта (4000) менее 0,1 км;

3 варианта (6000) +0,2 км;

4 варианта (8000) - 0,4 км;

5 варианта (10000) менее 0,1 км;

Если кол-во импульсов от датчика скорости неизвестно, необходимо выполнить следующую процедуру. На ровном участке дороги от колеса автомобиля отмерить 10 метров. Подключить стрелочный вольтметр (тестер) к сигнальному контакту аналогового спидометра и медленно двигаясь, подсчитать кол-во «дёрганий» стрелки вольтметра.Умножить полученный результат на 100.

Все материалы находятся здесь.