Добавить в корзинуПозвонить
Найти в Дзене
Zipstore.ru

Подключение UC384X на примере блока питания на примере Power Man IP-P300F1-0

Попалась в ремонт нестандартная схема подключения ШИМ контроллера UC384X, как результат ремонт неожиданно затянулся, так как к ремонту подошли с позиций стандартного подключения. Вообще изначально материал было желание назвать "Как не надо ремонтировать блок питания для компьютера", но такое навание не в полной мере отображает смысл. Конечно ошибки были допущены, но не было бы этих ошибок, не удалось бы узнать вот такой вариант подключения ШИМ контроллера UC384X. Ошибки будут разобраны в самом конце, а пока прошу ознакомится с этапами ремонта. Дополнительная маркировка На корпусе P/N IDDF300-F0010, на плате блока питания IP-PXXXF1-0-PCBI. Первичный диагноз Power Man IP-P300F1-0 поступил в ремонт с диагнозом - переключили выбор питания 220/110 на 110в, соответственно блок питания при включении испустил дымок и благополучно вышел из строя. Как правило за ремонт блоков питания компьютеру мы стараемся не браться, возни много - толку мало. А на складе лежит новый блок питания, который деш
Оглавление

Попалась в ремонт нестандартная схема подключения ШИМ контроллера UC384X, как результат ремонт неожиданно затянулся, так как к ремонту подошли с позиций стандартного подключения. Вообще изначально материал было желание назвать "Как не надо ремонтировать блок питания для компьютера", но такое навание не в полной мере отображает смысл. Конечно ошибки были допущены, но не было бы этих ошибок, не удалось бы узнать вот такой вариант подключения ШИМ контроллера UC384X. Ошибки будут разобраны в самом конце, а пока прошу ознакомится с этапами ремонта.

Дополнительная маркировка

На корпусе P/N IDDF300-F0010, на плате блока питания IP-PXXXF1-0-PCBI.

Первичный диагноз

Power Man IP-P300F1-0 поступил в ремонт с диагнозом - переключили выбор питания 220/110 на 110в, соответственно блок питания при включении испустил дымок и благополучно вышел из строя.

Как правило за ремонт блоков питания компьютеру мы стараемся не браться, возни много - толку мало. А на складе лежит новый блок питания, который дешевле, новее, а что самое главное, его быстрее купить, чем отремонтировать. Однако блок питания Power Man IP-P300F1-0 к стандартным блокам не относится и купить его не представляется возможным, поэтому пришлось ремонтировать. В связи с тем, что компьютерные блоки питания приходилось ремонтировать редко, не было опыта ремонта на уровне «не вскрывая пациента уже знать, что выгорело», и мало того иметь это «что» на складе.

Вскрытие

Из видимых дефектов - сгорел предохранитель, варисторы на входе, вздулся конденсатор С29 (10мкФ*400В) в первичной цепи источника дежурного напряжения (дежурки). При детальном осмотре выяснилось основной блок питания выполнен на ШИМ стандартной серии UC384X, а именно UC3845B . Дефектные детали были заменены на исправные, и первый запуск показал – дежурка заработала, остальные напряжения по нулям. Поиски схемы в google на этот чудо блок ни к чему не привели. Правда на глаза попалась ветка форума www.monitor.espec.ws/section5/topic149664.html с диаметрально противоположным диагнозом, вот собственно и все что удалось найти (смысл этой ветки таков "Вздулись конденсаторы 2шт 470мкф на 200в, сгорел предохранитель, пробит мощный полевой транзистор STW12NK90Z и транзистор PMBT2907A в цепи затвора STW12NK90Z,  … варисторы живы оба, мост исправен, … между "Б" и "Э" транзистора PMBT2907A установлен резистор 36 ом который тоже сгорел." После замены перечисленных элементов, блок питания заработал.). Хотелось бы отметить, конденсаторы в блоке питания установлены с серебристой полоской, что довольно редкое явление для блока питания.

Диагностика

Так как основной ШИМ выполнен на ставшей уже классической UC3845B – ремонт казался если не быстрым, то хотя бы простым. Импульсы с  ШИМ контроллера идут (для тех кому лень открыть документацию - это 6 нога) немного вялые, но идут. Схема включения силового транзистора Q1 (W12NK90Z) немного отличается от стандартной, который к слову сказать, не звонился на всех переходах. Принято решение менять полевой транзистор.

Ремонт

Замена силового транзистора результатов не дала, не смотря на то, что блок питания блок питания был включен через лампу, однако транзистору хватило и этого что бы тихо выйти из строя. Теперь транзистор звонится по все переходам накоротко. В результате была произведена повторная замена силового транзистора Q1 (W12NK90Z), но уже в паре с ШИМ контроллером U1 (UC3845B) . Блок питания запустился, но выходные напряжения занижены (вместо 5В-3,8В вместо 12- 9,6В). Тут ремонт пошел по ложному пути – при подборе транзистора в цепи выключения силового транзистора  на аналогичный транзистор, напряжение несколько повышалось, но дальше 4,5В и 10,8В дело не пошло. Кстати, стандартная, в таких случах замена конденсатора 47мкФ*50В в цепи питания силового ШИМ контроллера (для тех кому лень открыть документацию - это 7 нога)  не помогла, мало того питание было подозрительно мало – какие то жалкие 8В. При внимательном рассмотрении выяснилось, что питание U1 (UC3845B) идет с дежурки, выполненной на ШИМ контроллере U2 (TNY276PN). На 7 ногу U1 (UC3845B) приходили импульсы очень похожие на пилу, вместо положенного постоянного напряжения 15-19В. Дальше проще - был заменен конденсатор по питанию C23 (47мкФ*50В) для ШИМ контроллера U2 (TNY276PN) и два рядом стоящих конденсатора, так как документацию на TNY276PN смотреть было лень, поэтому отмечу, что были заменены рядом стоящие конденсаторы С27, С15. Собственно после этих действий блок питания заработал. Почти... После сборки выяснилось, что блок питания постоянно включен и на сигнал Power ON не реагирует, не углубляясь в детали, по схеме видно, что сигнал идет с оптопары на базу транзистора (PMBT2907A) в цепи питания основного ШИМ контроллера U1 (UC3845B), собственно который и сгорел.

Цена ремонта на дату 08/05/2013

Силовой транзистор W12NK80Z TO247 MOS-N-FET+Zener Diode; 800V; 10.5A; <0.75 Ohm; 190W (90Z не смогли найти) 2 шт. (120 руб 00 коп*2шт = 240 руб 00 коп)

Варисторы 471 2 шт (25 руб 00 коп*2шт = 50 руб 00 коп)

Предохранитель 3,15 А (1 руб 00 коп)

Конденсаторы

10мкФ*400В (50 руб 00 коп)

47мкФ*50В 2шт (20 руб 00 коп*2шт = 40 руб 00 коп)

10мкФ*50В 2 шт (8 руб 00 коп*2шт = 16 руб 00 коп)

ШИМ контроллер UC3845B SO8 HIGH PERFORMANCE CURRENT MODE PWM CONTROLLER (15 руб 00 коп)

Транзистор PMBT2907A SOT23 PNP SILICON PLANAR SWITCHING TRANSISTOR 60V 600mA (маркировка транзистора «!2F») (3 руб 00 коп)

Итого 415 руб 00 коп и 4 часа затраченного времени.

Логика работы блока питания

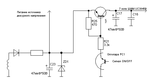
Работа первичных цепей блока питания несколько отличается от встречавшихся ранее схем включения ШИМ контроллера на серии UC384X. В этом же блоке питания по стандартной схеме включен только ШИМ контроллер источника дежурного напряжения. Для питания силового ШИМ контроллера на UC3845 используется не отдельная обмотка силового трансформатора, а напряжение питания берется с источника дежурного напряжения, которое в свою очередь, заведено на транзистор, в базе которого стоит оптопара (PC1), через которую подается сигнал включения компьютера Power ON (Рис. 2 ).

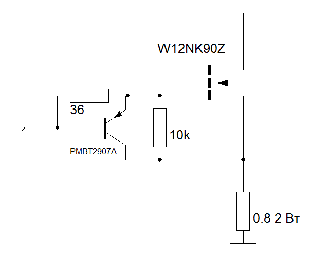
Отдельным вопросом хотелось бы обратить внимание на подключение силового транзистора к выходу ШИМ контролера (Рис. 1). С одной стороны вроде бы стандартная схема выключения транзистора на основе P-N-P транзистора (Рис. 3), с  другой уже привычное, для этого блока питания, очередное нестандартное решение.

Вторичные цепи выполнены по стандартной схеме включения.

Рис. 1 Схема подключения силового транзистора к ШИМ контроллеру
Рис. 1 Схема подключения силового транзистора к ШИМ контроллеру
Рис. 2 Схема организации питания на основной ШИМ UC3845B (на схеме могут быть небольшие неточности, так как схема носит структурный характер), С на вторую половину оптопары приходи сигнал Power ON, на схеме эта половина не отображена
Рис. 2 Схема организации питания на основной ШИМ UC3845B (на схеме могут быть небольшие неточности, так как схема носит структурный характер), С на вторую половину оптопары приходи сигнал Power ON, на схеме эта половина не отображена
Рис. 3 Классическая схема выключения на основе p-n-p транзистора
Рис. 3 Классическая схема выключения на основе p-n-p транзистора

Ошибки

Ошибки примитивные поэтому не хотелось бы что бы и вы допустили подобные, при ремонте рассматриваемого блока питания.

Не смотря на тот факт, что сгорел конденсатор в цепи питании дежурного напряжения, не были проверены до конца все элементы источника дежурного напряжения

Силовой транзистор заменен без замены ШИМ контроллера, за что пришлось заплатить пробитым транзистором. Для сравнения силовой транзистор стоит 120 руб 00 коп, а ШИМ контроллер 15 руб 00 коп.

Положившись на опыт ремонта блоков питания на базе ШИМ контроллера на серии UC384X, при ремонте был заменен, только конденсатор по питанию 47 мкФ*50В основного ШИМ, не работал то основной ШИМ. И только проверка питающего напряжения ШИМ UC3845B выявила ошибку. Менять надо было конденсатор по питанию 47 мкФ*50В у ШИМ источника дежурного напряжения.

Столкнувшись с нестандартной для связки UC3845B -> W12NK90Z  схемой выключения силового транзистора, были проведены ремонтные работы по подбору связки UC3845B -> PMBT2907A -> W12NK90Z – которые оказались тупиковой ветвью ремонта.

Не была проверена цепь сигала Power ON, перед сборкой, как результат пришлось дважды разбирать блок питания.