Добавить в корзинуПозвонить
Найти в Дзене
Вячеслав Калашник

Устройство защиты акустических систем. Вариант 2.

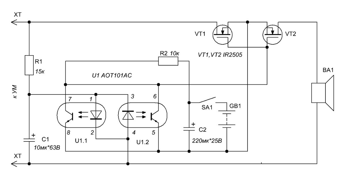
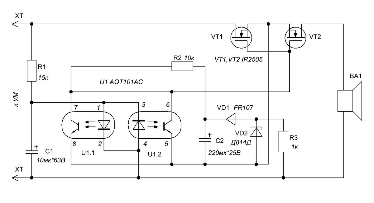
Принципиальная электрическая схема представлена на рис.1. Работает устройство следующим образом. При нормальной работе УМЗЧ низкочастотный фильтр R1C1 не пропускает звуковой сигнал и напряжение на конденсаторе С1 близко к нулю даже на пиках фонограммы. Светодиоды оптрона U1 не светят, а, следовательно, положительное напряжение открывает мощный силовой ключ на полевых транзисторах VT1,VT2 и он никак не влияет на работу акустической системы и УМЗЧ (так как внутреннее сопротивление открытого канала полевых транзисторов составляет 0,008Ом). Как известно в полевых транзисторах параллельно каналу стоит обратносмещенный диод. Отрицательная полуволна звукового сигнала проходит через этот диод, стабилитрон VD2, резистор R3. На стабилитроне возникает падение напряжения в 12В. Через диод VD1 это напряжение подается для питания силового ключа на полевых транзисторах. Конденсатор С2 служит для фильтрации этого положительного напряжения. При появлении на выходе УМЗЧ и входе акустической системы

Принципиальная электрическая схема представлена на рис.1. Работает устройство следующим образом. При нормальной работе УМЗЧ низкочастотный фильтр R1C1 не пропускает звуковой сигнал и напряжение на конденсаторе С1 близко к нулю даже на пиках фонограммы. Светодиоды оптрона U1 не светят, а, следовательно, положительное напряжение открывает мощный силовой ключ на полевых транзисторах VT1,VT2 и он никак не влияет на работу акустической системы и УМЗЧ (так как внутреннее сопротивление открытого канала полевых транзисторов составляет 0,008Ом). Как известно в полевых транзисторах параллельно каналу стоит обратносмещенный диод. Отрицательная полуволна звукового сигнала проходит через этот диод, стабилитрон VD2, резистор R3. На стабилитроне возникает падение напряжения в 12В. Через диод VD1 это напряжение подается для питания силового ключа на полевых транзисторах. Конденсатор С2 служит для фильтрации этого положительного напряжения. При появлении на выходе УМЗЧ и входе акустической системы появления постоянного напряжения (аварийного) через задержку ~150мсек. (постоянная времени цепочки R1C1) напряжение на конденсаторе С1 достигнет уровня 2В. В результате будут светить тот или иной светодиод оптрона U1, затем откроется соответствующий транзистор оптрона и через резистор R2 закроется мощный силовой ключ на базе полевых транзисторов.

Таким образом, АС будет отключена от УМЗЧ. На рис.2 представлена принципиальная электрическая схема защиты АС с питанием силового ключа на полевых транзисторах от батарей или аккумулятора. Работа устройства аналогична работе предыдущего устройства. Батарейка будет служить очень долго, так как ток разряда – это ток утечки конденсатора С2. Транзистор IRF2505 можно заменить на транзистор IRF3205, они имеют сходные параметры.

Максимальный ток этих транзисторов 110А.

В первой схеме будет осуществляться (первоначальная) временная задержка - на время заряда конденсатора С2. Фактически не будет слышно первоначального щелчка в динамиках. Во второй схеме этого можно добиться – включив тумблер питания устройства защиты АС, позже включения УМЗЧ.

-2