Добавить в корзинуПозвонить
Найти в Дзене
qq

Автомата включения ламп ДХО

Автомата включения ламп ДХО Многие автолюбители, в качестве автомата включения ДХО по запуску двигателя используют простенькую схему, которая определяет работу двигателя по порогу напряжения в бортовой сети автомобиля (13 в) и подключает ДХО. Всё бы хорошо, но большинство современных автомобилей стали оснащаться системами управления электропитанием, которая по сигналам с датчика АКБ, расположенного на клемме аккумулятора, позволяет отслеживать напряжение АКБ, зарядный и разрядный токи, температуру полюса аккумуляторной батареи и соответственно управлять зарядным током, снижая его при необходимости до минимума, что сказывается на величине напряжения в бортовой сети автомобиля. С такой же проблемой столкнулся, и я на автомобиле Hyundai IX35. Автомобиль это уже продан, но решение этой проблемы надеюсь будет интересно многим. После установки нового АКБ и нескольких поездок на длительные расстояния, ДХО начали отключаться, о чем мне сообщили гаишники. Воткнув в прикуриватель просте

Автомата включения ламп ДХО

Многие автолюбители, в качестве автомата включения ДХО по запуску двигателя используют простенькую схему, которая определяет работу двигателя по порогу напряжения в бортовой сети автомобиля (13 в) и подключает ДХО.

Всё бы хорошо, но большинство современных автомобилей стали оснащаться системами управления электропитанием, которая по сигналам с датчика АКБ, расположенного на клемме аккумулятора, позволяет отслеживать напряжение АКБ, зарядный и разрядный токи, температуру полюса аккумуляторной батареи и соответственно управлять зарядным током, снижая его при необходимости до минимума, что сказывается на величине напряжения в бортовой сети автомобиля.

С такой же проблемой столкнулся, и я на автомобиле Hyundai IX35. Автомобиль это уже продан, но решение этой проблемы надеюсь будет интересно многим. После установки нового АКБ и нескольких поездок на длительные расстояния, ДХО начали отключаться, о чем мне сообщили гаишники. Воткнув в прикуриватель простенький китайский вольтметр, я вживую увидел, как происходит процесс отключения зарядки с целью экономии топлива.
Поиск в блоке предохранителей в подкапотном пространстве напряжения, которое бы появлялось при запуске двигателя результатов не дал.
Было решено собрать электронный автомат, отслеживающий работу двигателя по сигналу от датчика фаз (ДПРВ) или сигнала с катушки зажигания. Осциллограммы, снятые с этих датчиков показаны на рисунках.

-2

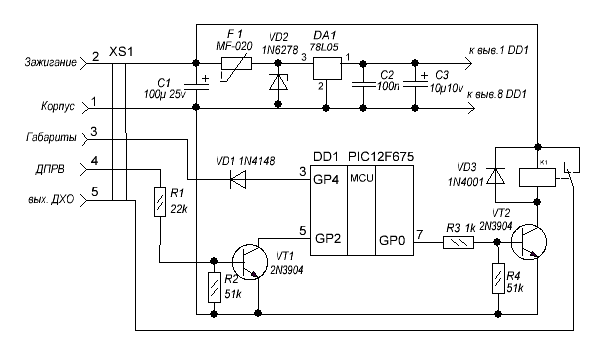
Схема автомата

-3

На фото показаны точки подключения на автомобиле Hyundai IX35. Сигнальный провод работы двигателя подключается:

- к белому проводу ДПРВ (фото1)

-4

- сигнал с катушки зажигания показан на фото2.

-5

Сигнал «габариты» подключены к плюсу габаритной лампы.

При снятии сигнала с катушки зажигания номинал резистора R1 следует увеличить до 120кОм.

Прошивка для МК прилагается

Разумеется, реле ДХО можно подключать к выводу зажигания, но я думаю, что это не лучший вариант, когда при остановленном двигателе включены ДХО. Да и требование к их отключению при работе ближнего света фар, потребует установки дополнительных компонентов.