Найти в Дзене
Zipstore.ru

Ippon Back Office 600 нет зарядки аккумулятора

Введение. Так уж исторически получилось, с ИБП Ippon у нас сложились недружественные отношения, то ли мы плохие ремонтники, то ли схемотехника этих ИБП не поддается стандартной логике, но за ремонт ИБП этой марки мы не беремся, как результат полное отсутствие опыта и наработок. Наступил момент, один из клиентов настоял на ремонте ИБП Ippon Back Office 600, отказать в ремонте не было возможности, а опыта ремонта подобных ИБП не было. Как ни странно на просторах интернета было множество схем для этой модели, но ни одна из найденных схем не подошла, пришлось взять в руки карандаш и листок бумаги. Однако уже после 10 минут изучения этого ИБП выяснилось, схема для ремонта не требуется, а разрисовка схемы пустая трата времени, так как лаконичность и минимализм исполнения просто поразил воображение. Схема была явно срисована из учебника по ИБП, ничего лишнего, ничего дорогого, минимум деталей с небольшим сроком эксплуатации, в какой-то мере этот ИБП можно считать произведением схемотехниче

ИБП Ippon Back Office 600 шасси 098-88186-01-S1 (на желтой наклейке 710-88864-02-1010)
ИБП Ippon Back Office 600 шасси 098-88186-01-S1 (на желтой наклейке 710-88864-02-1010)

Введение. Так уж исторически получилось, с ИБП Ippon у нас сложились недружественные отношения, то ли мы плохие ремонтники, то ли схемотехника этих ИБП не поддается стандартной логике, но за ремонт ИБП этой марки мы не беремся, как результат полное отсутствие опыта и наработок. Наступил момент, один из клиентов настоял на ремонте ИБП Ippon Back Office 600, отказать в ремонте не было возможности, а опыта ремонта подобных ИБП не было. Как ни странно на просторах интернета было множество схем для этой модели, но ни одна из найденных схем не подошла, пришлось взять в руки карандаш и листок бумаги. Однако уже после 10 минут изучения этого ИБП выяснилось, схема для ремонта не требуется, а разрисовка схемы пустая трата времени, так как лаконичность и минимализм исполнения просто поразил воображение. Схема была явно срисована из учебника по ИБП, ничего лишнего, ничего дорогого, минимум деталей с небольшим сроком эксплуатации, в какой-то мере этот ИБП можно считать произведением схемотехнического искусства, более лаконичного ИБП собрать невозможно. Мы бы даже от себя добавили бы, модель обязательна к ремонту начинающим специалистам по ИБП, так как для ее ремонта не требуется ни схема, ни глубокие знания.
Неисправность со слов заказчика. ИБП Ippon Back Office 600 пищит при включении.

-2

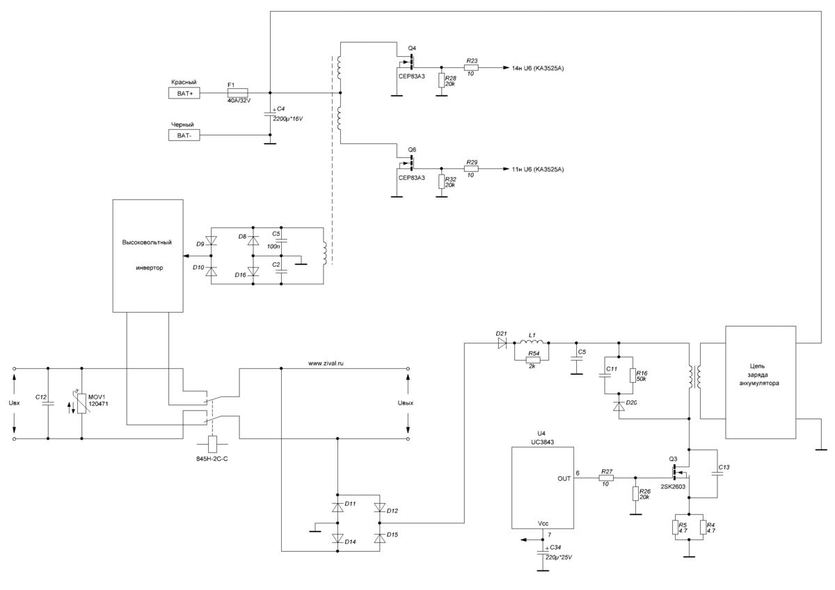
Первичная диагностика. ИБП Ippon Back Office 600 шасси 098-88186-01-S1 (на желтой наклейке 710-88864-02-1010) действительно периодически попискивал, как будто работал только от инвертора, при этом на выходных клеммах отсутствовало напряжение. Замена аккумулятора не помогла, зато выявила отсутствие тока зарядки аккумулятора. При беглом осмотре – единственная подходящая для целей зарядки аккумулятора была схема реализованная на U4(UC3843), а раз так то требуется замена конденсатора выходного фильтра и пускового конденсатора. Однако на привычном месте конденсатора 47*50В и 1000*25В найти не удалось, как собственно и конденсатора накачки обратноходового блока питания. Несмотря на отсутствие опыта Ippon-ов, мы все-таки знаем, что вместо конденсатора высоковольтного выпрямителя в этих ИБП используется индуктивность. На седьмой ноге ШИМ U4(UC3843) вместо привычных 47мкФ*50В висел С34(220мкФ*25В), а конденсатор выходного низковольтного выпрямителя С4(2200мкФ*16В) вообще находился вдали от самого выпрямителя.

Цепь заряда аккумулятора причудливо раскидана по плате, разработчик явно перестарался
Цепь заряда аккумулятора причудливо раскидана по плате, разработчик явно перестарался

Однако замена этих конденсаторов результатов не дала.
Ремонт. Так как опыта ремонта ИБП Ippon нет, то пришлось рисовать схему, что бы понять, как работает это чудо, но первые наброски выявили неисправность, и дальше набросков схема не стала рисоваться.

 Упрощенный вариант схемы ИБП Ippon Back Office 600, силовая и зарядная цепь.
Упрощенный вариант схемы ИБП Ippon Back Office 600, силовая и зарядная цепь.

Причиной оказалось залипшее реле RY1, которое по умолчанию подключает инвертор на выходные цепи, соответственно при появлении входного напряжения инвертор отключается при помощи реле RY1 и ИБП переходит на работу от сети. Сильный удар рукояткой отвертки по реле устранил неисправность, подобным ударно отверточным способом были восстановлены еще три аналогичных ИБП.
Заключение. Минимализм узла байпас/инвертор поразил воображение, простое переключение - без всяких каких элементов фильтрации и прочих изысков призванных избавить сеть от ВЧ помех создаваемых этим ИБП. А фильтровать есть что, рабочая частота ШИМ U4(UC3843) высокая, плюс ВЧ преобразователь 12В в 220В так же работает на высоких частотах – и вся эта «радость» просто льется на волю. Впечатлил и косинус угла, меньше просто невозможно сделать, на 600VA получается 300Вт. Зарядка аккумулятора выполняется только при включении ИБП в работу. Полное отсутствие гальванической развязки высокой и низкой стороны. Казалось бы абсолютно бесперспективная модель, но лаконичность схемы настолько впечатляет, что затмевает все недостатки, фактически это азбука для начинающего инженера конструктора преобразователей напряжения.  Материнская плата из этого ИБП готовое решение для многих поделок, причем абсолютно не нуждающееся в переделке, достаточно только нарастить ее дополнительными модулями по вкусу, а логичность схемотехники даже не требует принципиальной схемы для понимания алгоритма работы. К слову сказать механизм двойного преобразования реализован только в ИБП премиум класса, например наш коллега уже год пытается собрать самодельный ИБП на двойном преобразовании, частота преобразования ушла за 500кГц, общая сумма сожженных ключей давно превысила стоимость хорошего ИБП, но воз и ныне там, кроме сжигания ключей самодельный ИБП больше ничего не умеет. Хотя многие моменты хода мыслей инженера разработчика мы не смогли понять, инвертор ИБП 400ВА выполнен на радиаторе, в то время как ИБП 600ВА выполнен без радиаторов, почему так - для нас это осталось загадкой.