Добавить в корзинуПозвонить
Найти в Дзене

Два геометрических шедевра на IMO-1996, условия

Всем привет!
В группе вконтакте меня попросили разобрать задачу номер 5 с международной математической олимпиады 1996-го года. Эта задача замечательна и прекрасна, она является шедевром олимпиадной геометрии. Недавно на канале Wild Mathing разбирали геометрическую задачу с IMO-2013, назвав ее "лютой дичью", намекая на чрезмерную сложность задачи, но по факту это не совсем так...

Всем привет!

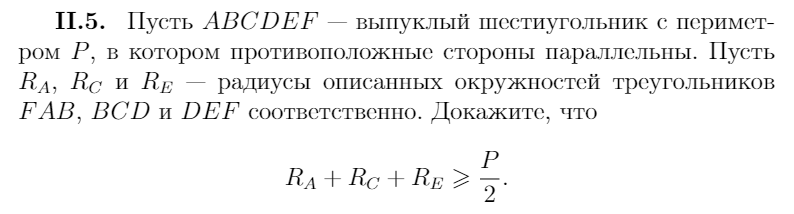
В группе вконтакте меня попросили разобрать задачу номер 5 с международной математической олимпиады 1996-го года. Эта задача замечательна и прекрасна, она является шедевром олимпиадной геометрии. Недавно на канале Wild Mathing разбирали геометрическую задачу с IMO-2013, назвав ее "лютой дичью", намекая на чрезмерную сложность задачи, но по факту это не совсем так. Задачу с IMO-2013 решили очень много участников, в частности, 41 участник набрал полный балл. Задачу же номер 5 с IMO-1996, предложенную прекрасным специалистом по неравенствам, армянским математиком Наири Седракяном, решили всего 14 человек, при этом лишь шестеро набрали полный балл, четверо — по 5 баллов и четверо — по 4 балла. При этом случилось беспрецедентное событие: сборная Китая по этой задаче в сумме набрала... НОЛЬ баллов. Так какая же задача претендует на звание Лютой Дичи?

Я это планирую разобрать эту задачу послезавтра, а сегодня хочу, чтобы вы насладились красотой и изяществом обеих геометрических задач межнара 96-го года.

Первая задача, на мой взгляд, очень симпатичная, одна из моих любимых задач по одной из широко изучаемых тем. Обязательно разберем...

А вторая задача это как раз задача Наири Седракяна. Ее я планирую разобрать послезавтра, в среду, если, конечно, успею оформить решение.

-2