Найти в Дзене
oldfiz.ru

Задача 5.10. Решебник "Сборника задач по медицинской и биологической физике" Ремизова А.Н. 2001 г.

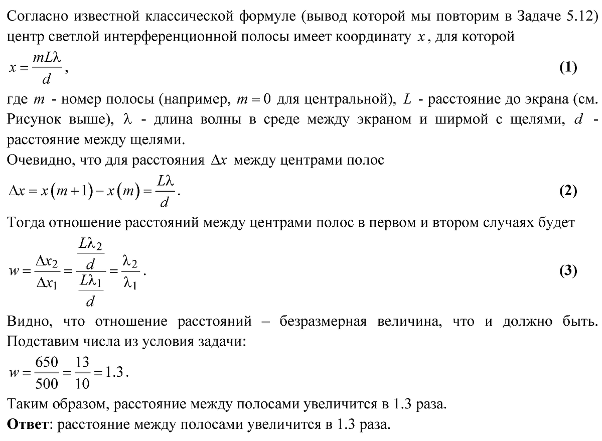
Как и во сколько раз изменится расстояние между соседними интерференционными полосами на экране Э в опыте Юнга, если зелёный светофильтр (λ1=500 нм) заменить красным (λ2=650 нм)? // Ремизов А.Н., Максина А.Г. "Сборник задач...", 2001 г. https://bookmix.ru/bookprice.phtml?id=84492 Рисунок 1. Плоская волна падает ширму, в которой на расстоянии d прорезаны две щели. В результате интерференции лучей, выходящих из щелей на экране при некоторых значениях x будут наблюдаться максимумы или минимумы. Вывод некоторых формул для данной системы можно посмотреть в Задаче 5.12.
Как и во сколько раз изменится расстояние между соседними интерференционными полосами на экране Э в опыте Юнга, если зелёный светофильтр (λ1=500 нм) заменить красным (λ2=650 нм)? // Ремизов А.Н., Максина А.Г. "Сборник задач...", 2001 г. https://bookmix.ru/bookprice.phtml?id=84492

Рисунок 1. Плоская волна падает ширму, в которой на расстоянии d прорезаны две щели. В результате интерференции лучей, выходящих из щелей на экране при некоторых значениях x будут наблюдаться максимумы или минимумы. Вывод некоторых формул для данной системы можно посмотреть в Задаче 5.12.

-2