Найти в Дзене
oldfiz.ru

Задача 5.8. Решебник "Сборника задач по медицинской и биологической физике" Ремизова А.Н. 2001 г.

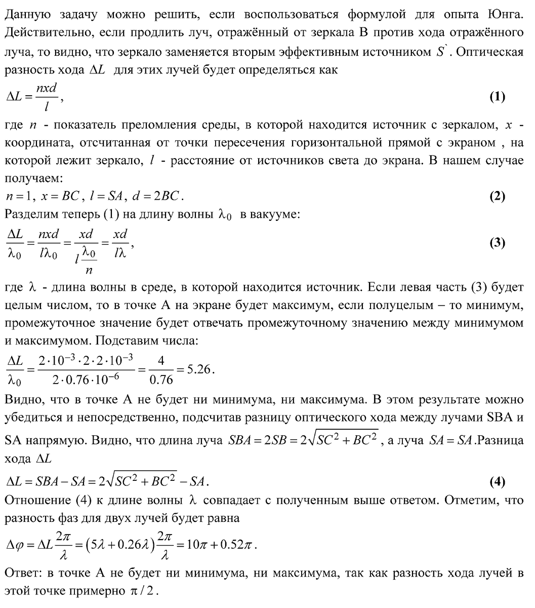
Один луч от источника S монохроматического света (λ=0,76 мкм) падает в точку А экрана Э непосредственно, другой – после отражения от плоского зеркала B; SA=2 м, SC=1 м, BC=2 мм. Что будет наблюдаться в точке А в результате интерференции лучей – свет или темнота? // Ремизов А.Н., Максина А.Г. "Сборник задач...", 2001 г. https://bookmix.ru/bookprice.phtml?id=84492 Видно, что зеркало B можно заменить источником S` и свести результат сложения двух лучей, обозначенных красной и жёлтой сплошными линиями, к результату сложения лучей от двух источников на расстоянии d друг от друга: S`A и SA.
Один луч от источника S монохроматического света (λ=0,76 мкм) падает в точку А экрана Э непосредственно, другой – после отражения от плоского зеркала B; SA=2 м, SC=1 м, BC=2 мм. Что будет наблюдаться в точке А в результате интерференции лучей – свет или темнота? // Ремизов А.Н., Максина А.Г. "Сборник задач...", 2001 г. https://bookmix.ru/bookprice.phtml?id=84492

Видно, что зеркало B можно заменить источником S` и свести результат сложения двух лучей, обозначенных красной и жёлтой сплошными линиями, к результату сложения лучей от двух источников на расстоянии d друг от друга: S`A и SA.

-2