Всем здравствуйте. Предложу усилитель мощности на микросхеме LM3886. Конечно, данная микросхема не нова, но имеет не плохие характеристики и еще ее с успехом можно приобрести.
Краткие технические характеристики данного усилителя.
Входная чувствительность: 1В среднеквадратичное значение (63 Вт на 8 Ом)
Выходная мощность, 8 Ом: 50 Вт (THD <1%)
Выходная мощность, 4 Ом: 68 Вт (THD <1%)
Ширина полосы пропускания: от 8 Гц до 90 кГц
Пиковая выходная мощность 135 Вт
Соотношение сигнал / шум ≥92dB
По данным производителя National Semiconductor, LM3886 — это высокопроизводительный усилитель мощности с пиковой выходной мощностью 135 Вт с функцией Mute. Производительность LM3886, скажем, с использованием ее схемы защиты с само-пиковой мгновенной температурой помещает микросхему в класс выше дискретных и гибридных усилителей, предоставляя, по сути, динамически защищенную безопасную рабочую зону.
LM3886T производится в не изолированном корпусе TO220 с 11 выводами. В целях тестирования прототип усилителя питался от стабилизированного источника питания ± 35В. Максимальная неискаженная выходная мощность около 63 Вт на 8 Ом была получена при уровне входа 1В.
Снижение сопротивления нагрузки до 4 Ом позволило получить выходную мощность до 108 Вт. На практике эти уровни мощности могут быть приняты как за «музыкальную мощность», но помните, что на усилитель обычно не подается питание от регулируемого источника. Большое внимание следует уделить охлаждению усилителя. Охлаждающая способность, предлагаемая радиатором, указанная в перечне деталей, действительно достаточна только для сопротивления нагрузки 6 Ом или более.
Даже если используется радиатор с большой площадью охлаждения микросхема вызовет «горячую точку» на поверхности радиатора, где фактическое тепловое сопротивление локально намного выше. Учитывая это, рекомендуется снизить напряжение питания примерно до ± 30 В, если усилитель используется под нагрузкой с сопротивлением 4 Ом. Также имейте в виду, что теплоизоляционные материалы, такие как слюда и даже керамика, имеют тенденцию повышать тепловое сопротивление. Задняя площадка микросхемы имеет отрицательный потенциал питания.
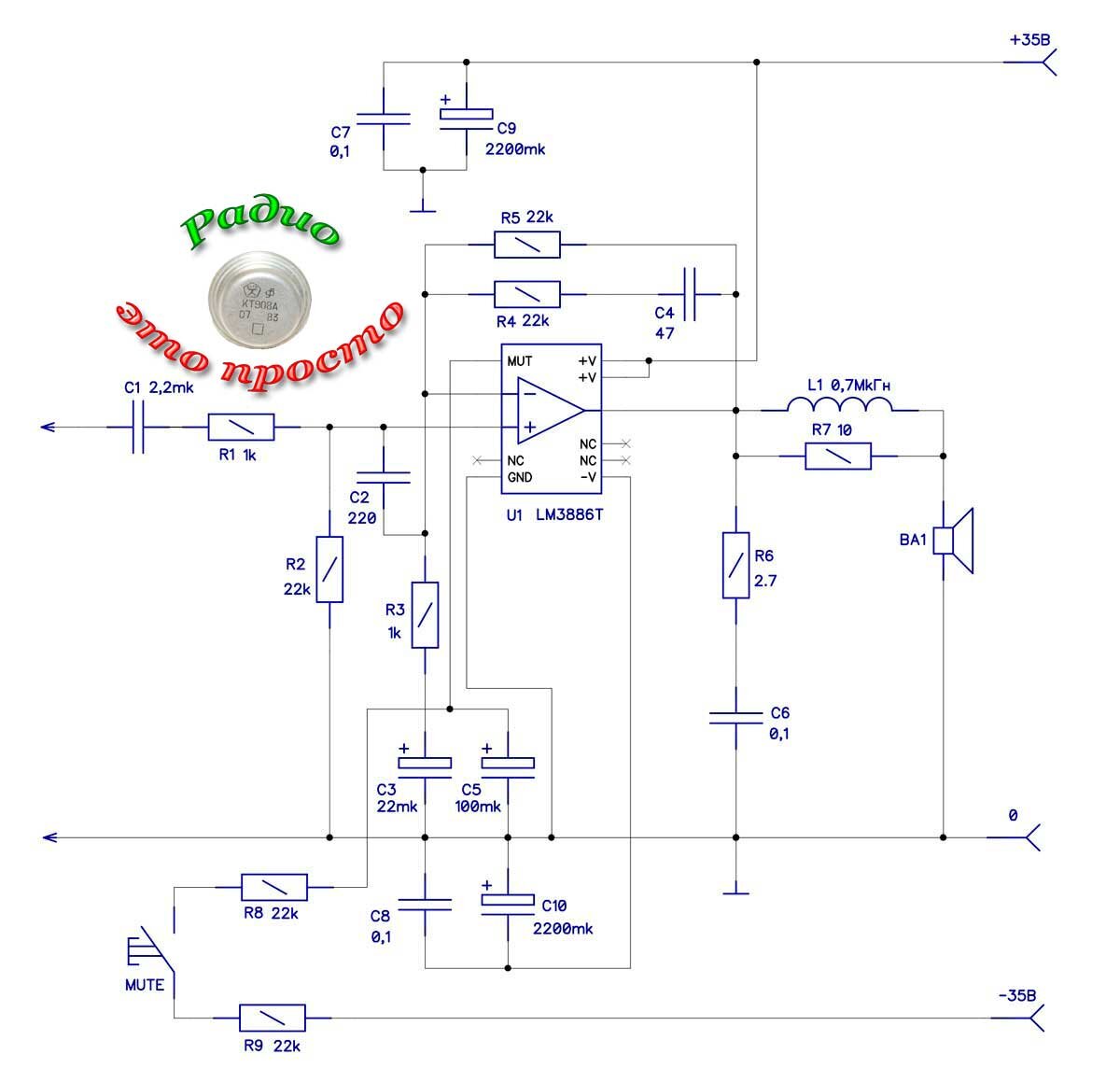
На схеме есть так называемая цепочка «Цобеля» это элементы C6-R6 обычно может не устанавливаться, если усилитель будет работать нестабильно в результате ее применения. По сборке усилителя добавить особенно не чего, сколько времени уйдет на сверление, резку, монтаж. На рисунке в тексте показана печатная плата. И еще следует обратить внимание, что все электролитические конденсаторы рассчитаны на напряжение порядка 40 вольт, поэтому вы должны быть уверены, что напряжение питания никогда не превысит этот уровень. Ну вот на этом статью и заканчиваю. Всем спасибо за участие.
