Найти в Дзене
Stasy Carat

Варианты расстановки столов на свадьбу

От размеров зала зависит, как будут расположены столы на свадьбе. Можно ли будет поставить столики так, как вы задумали, имеются ли колоны, не будет ли это вызывать дискомфорт, есть ли зона для проведения развлекательной программы, конкурсов и танцев. Столы на банкете можно расставить по следующим рекомендациям: Рассмотрим каждую вариацию более подробно. Традиционная схема наиболее подходящая для 20-25 человек. При этой вариации пары сидят "глаза в глаза". Бракосочетающихся можно посадить во главе застолья, чтобы их было видно всем присутствующим. План П: Эта вариация подойдет для большого количества людей в тесном помещении. В изголовье банкета размещают молодожёнов с родственниками, а дальше всех остальных гостей. Таким образом между трёх столов формируется импровизационная "сцена" для поздравлений молодожёнов. План Т - Наиболее подходящий вариант для 30-40 приглашённых. Возглавляют застолье жених и невеста, иногда ещё свидетели. Родственников можно разместить напротив или рядом с о

От размеров зала зависит, как будут расположены столы на свадьбе. Можно ли будет поставить столики так, как вы задумали, имеются ли колоны, не будет ли это вызывать дискомфорт, есть ли зона для проведения развлекательной программы, конкурсов и танцев.

Столы на банкете можно расставить по следующим рекомендациям:

  • Традиционный вариант, при котором столы стоят в ряд; схематичность такого построения выглядит как русские буквы: П, Т и Ш.
  • Европейский стиль - это круглые или прямоугольные столы вдоль сцены.
  • Американский тип - столики, располагающиеся в "елочном" порядке

Рассмотрим каждую вариацию более подробно.

Традиционная схема наиболее подходящая для 20-25 человек. При этой вариации пары сидят "глаза в глаза". Бракосочетающихся можно посадить во главе застолья, чтобы их было видно всем присутствующим.

План П: Эта вариация подойдет для большого количества людей в тесном помещении. В изголовье банкета размещают молодожёнов с родственниками, а дальше всех остальных гостей. Таким образом между трёх столов формируется импровизационная "сцена" для поздравлений молодожёнов.

План Т - Наиболее подходящий вариант для 30-40 приглашённых. Возглавляют застолье жених и невеста, иногда ещё свидетели. Родственников можно разместить напротив или рядом с остальными гостями. Но есть один недостаток этой схемы - тем, кто находится в дальнем углу, плохо видно Виновников торжества.

План Ш - Очень удобная схема расположения людей на церемонии, подходит для масштабных мероприятий: можно рассадить больше 50 человек. Это безусловный практичный вариант. Помните, что зал должен быть просторным. Присутствующие должны беспрепятственно, без лишнего стеснения проводить весело свой досуг. Позаботьтесь о том, чтобы главный традиционный принцип исконно русских "в тесноте-да не в обиде" не принёс вам лишней мороки и не сыграл злую шутку, ведь есть ещё одно интересное поверье в России: чем меньше народа - тем больше кислорода.

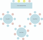
Европейский стиль

Такая посадка подразумевает под собой размещение по залу круглых столов, за каждым из которых располагается по восемь человек. При всём видимом благообразии такая схема размещения имеет очень большой недостаток - достаточно большой части празднующих придётся постоянно вертеться на стульях, чтобы следить за процессом.
Такая посадка подразумевает под собой размещение по залу круглых столов, за каждым из которых располагается по восемь человек. При всём видимом благообразии такая схема размещения имеет очень большой недостаток - достаточно большой части празднующих придётся постоянно вертеться на стульях, чтобы следить за процессом.

Американский стиль

-3

Это торжество в виде фуршета, подходит для тех, кто хочет провести свадьбу в узком кругу и вдоволь пообщаться с близкими. Также используют шведское застолье с богатым гастрономическим ассортиментом. Гостями обозревается всё помещение и нет ощущения тесноты.

Ставьте столы с учетом всех погрешностей - и величины банкетного зала, и количества гостей, а также личных пожеланий. Горько!

Мы сделали подборку уникальных и интересных украшений на свадьбу и на каждый день. Её можно найти на всех маркетплейсах:

Яндекс Маркет

Ozon.ru

Wildberries.ru

Реклама. Информация о рекламодателе по ссылкам в статье.