Добавить в корзинуПозвонить
Найти в Дзене
Владимир Краснов

Дофамин ослабляет липополисахарид-индуцированную экспрессию провоспалительных цитокинов путем ингибирования...

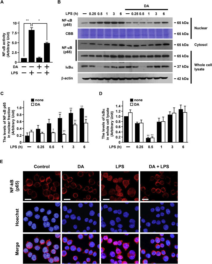
Продолжение 3.3. Дофамин ингибирует LPS-индуцированную ядерную транслокацию NF-kB p65 в клетках BV-2 NF-kB является транскрипционным фактором, который играет существенную роль в экспрессии провоспалительных цитокинов в клетках микроглии ( Heyen et al., 2000 ; Филиппов и др., 2005; Кобаяши и др., 2013). Поэтому для изучения механизмов, участвующих в ослаблении ЛПС-индуцированной экспрессии мРНК цитокинов дофамином, мы изучили влияние дофамина на активацию NF-kB. Используя вектор репортера транскрипции НФ-КБ и ассай репортера люциферазы, мы нашли что инкубация с ЛПС (10 мкг/мл) в течение 6 ч значительно увеличивалась активность NF-kB-зависимой люциферазы в клетках BV-2 и это увеличение ослаблялось предварительной обработкой 30 мкм дофамином ( Рис.2). 5 а), предполагая, что дофамин ослабляет ЛПС-индуцированную экспрессию мРНК цитокинов путем ингибирования транскрипционной активности NF-kB. В предыдущих докладах было показано, что процесс активации NF-kB включает деградацию IkB и посл
Оглавление

Продолжение

3.3. Дофамин ингибирует LPS-индуцированную ядерную транслокацию NF-kB p65 в клетках BV-2

NF-kB является транскрипционным фактором, который играет существенную роль в экспрессии провоспалительных цитокинов в клетках микроглии ( Heyen et al., 2000 ; Филиппов и др., 2005; Кобаяши и др., 2013). Поэтому для изучения механизмов, участвующих в ослаблении ЛПС-индуцированной экспрессии мРНК цитокинов дофамином, мы изучили влияние дофамина на активацию NF-kB. Используя вектор репортера транскрипции НФ-КБ и ассай репортера люциферазы, мы нашли что инкубация с ЛПС (10 мкг/мл) в течение 6 ч значительно увеличивалась активность NF-kB-зависимой люциферазы в клетках BV-2 и это увеличение ослаблялось предварительной обработкой 30 мкм дофамином ( Рис.2). 5 а), предполагая, что дофамин ослабляет ЛПС-индуцированную экспрессию мРНК цитокинов путем ингибирования транскрипционной активности NF-kB.

 5. Аттенуированная дофамином LPS-индуцированная ядерная транслокация NF-kB в клетках BV-2
А) клетки BV-2 были трансфицированы с помощью репортерной плазмиды NF-kB-люциферазы. После 24 ч трансфекции клетки обрабатывали 30 мкм дофамином (да) в течение 24 ч. Затем клетки обрабатывали 10 мкг/мл ЛПС в течение 6 ч. активность люциферазы определяли с помощью системы люциферазного анализа. Активность люциферазы была выражена в виде двукратной индукции по отношению к таковой для нелеченного контроля. Результаты показывают среднее значение ± S. E. M., полученное из 3 независимых экспериментов,и были проанализированы с помощью односторонней ANOVA с последующим HSD-тестом Tukey's post hoc. * P < 0,05, * * P < 0.01, существенная разница между скобках значений. (B) клетки BV-2 обрабатывали 30 мкм DA в течение 24 ч. Затем клетки обрабатывали 10 мкг/мл ЛПС в течение указанного времени. Затем клетки собирали и подвергали субклеточному фракционированию. Уровни NF-kB p65 и IkBa в каждой фракции были исследованы методом Western blotting. для контроля нагрузки использовали окраску β-актином и CBB. Результаты показывают репрезентативность 5 независимых экспериментов. (C, D) уровень NF-kB p65 в ядерной фракции (C) и уровень IkBa во всем клеточном лизате (D) были количественно определены методом денситометрии и выражены как относительный к максимальному уровню или к контрольному уровню, соответственно, который был произвольно установлен как “1,0."Результаты показывают среднее значение ± S. E. M., полученные из 5 независимых экспериментов и были проанализированы с помощью двухсторонней ANOVA с последующим тестом Бонферрони post hoc. ** P † P < 0,05, † † P < 0.01, существенно отличаются от ценностей без предварительной подготовки-да. (E) клетки BV-2 обрабатывали 30 мкм DA в течение 24 ч. Затем клетки обрабатывали 10 мкг/мл ЛПС в течение 1 ч. клетки фиксировали и иммуностагулировали антителом против NF–kB p65 (top), а ядра окрашивали Hoechst 33342 (middle). Оба изображения были объединены (внизу). Результаты показывают фотомикрографы, репрезентирующие 3 независимых эксперимента. Масштабная линейка = 20 мкм.
5. Аттенуированная дофамином LPS-индуцированная ядерная транслокация NF-kB в клетках BV-2 А) клетки BV-2 были трансфицированы с помощью репортерной плазмиды NF-kB-люциферазы. После 24 ч трансфекции клетки обрабатывали 30 мкм дофамином (да) в течение 24 ч. Затем клетки обрабатывали 10 мкг/мл ЛПС в течение 6 ч. активность люциферазы определяли с помощью системы люциферазного анализа. Активность люциферазы была выражена в виде двукратной индукции по отношению к таковой для нелеченного контроля. Результаты показывают среднее значение ± S. E. M., полученное из 3 независимых экспериментов,и были проанализированы с помощью односторонней ANOVA с последующим HSD-тестом Tukey's post hoc. * P < 0,05, * * P < 0.01, существенная разница между скобках значений. (B) клетки BV-2 обрабатывали 30 мкм DA в течение 24 ч. Затем клетки обрабатывали 10 мкг/мл ЛПС в течение указанного времени. Затем клетки собирали и подвергали субклеточному фракционированию. Уровни NF-kB p65 и IkBa в каждой фракции были исследованы методом Western blotting. для контроля нагрузки использовали окраску β-актином и CBB. Результаты показывают репрезентативность 5 независимых экспериментов. (C, D) уровень NF-kB p65 в ядерной фракции (C) и уровень IkBa во всем клеточном лизате (D) были количественно определены методом денситометрии и выражены как относительный к максимальному уровню или к контрольному уровню, соответственно, который был произвольно установлен как “1,0."Результаты показывают среднее значение ± S. E. M., полученные из 5 независимых экспериментов и были проанализированы с помощью двухсторонней ANOVA с последующим тестом Бонферрони post hoc. ** P † P < 0,05, † † P < 0.01, существенно отличаются от ценностей без предварительной подготовки-да. (E) клетки BV-2 обрабатывали 30 мкм DA в течение 24 ч. Затем клетки обрабатывали 10 мкг/мл ЛПС в течение 1 ч. клетки фиксировали и иммуностагулировали антителом против NF–kB p65 (top), а ядра окрашивали Hoechst 33342 (middle). Оба изображения были объединены (внизу). Результаты показывают фотомикрографы, репрезентирующие 3 независимых эксперимента. Масштабная линейка = 20 мкм.

В предыдущих докладах было показано, что процесс активации NF-kB включает деградацию IkB и последующую ядерную транслокацию NF-kB ( Guha and Mackman, 2001 ; Carmody and Chen, 2007 ; Hong et al., 2007; Kim et al., 2011). Поэтому мы далее исследовали уровень NF-kB p65, функционально активной субъединицы NF-kB, в ядерной фракции клеток BV-2. Обработка клеток ЛПС (10 мкг / мл) повышала ядерный уровень NF-kB p65 во временной зависимости ( Рис.1). 5B и C). Предварительная обработка 30 мкм допамина в течение 24 ч ослабила это увеличение. Предварительная обработка 30 мкм дофамином в течение 24 ч не влияла на уровень NF-kB p65 в цитозольной фракции или во всем лизате клеток. Затем мы исследовали уровень IkBa, видного члена IkB, во всем лизате клетки. Его уровень временно снижался через 30 мин после лечения ЛПС (10 мкг / мл ) и затем возвращался к базальному уровню через 3 ч ( Рис.2). 5 B и D). Предварительная обработка 30 мкм дофамина не повлияла на это снижение Икба.

Далее мы исследовали субклеточную локализацию NF-kB p65 в клетках BV-2 методом иммуноцитохимии. NF-kB p65 был распределен в цитоплазме необработанных клеток BV-2 ( Рис. 5 е). Обработка 30 мкм допамина в течение 24 ч не повлияла на эту локализацию NF-kB p65. Обработка ЛПС (10 мкг / мл) приводила к накоплению NF-kB p65 в ядрах через 1 ч. эта ядерная транслокация NF-kB p65, индуцированная ЛПС, ингибировалась предварительной обработкой 30 мкм дофамином в течение 24 ч.

Далее мы исследовали влияние SN50, проницаемого для клеток ингибитора ядерной транслокации NF-kB, на экспрессию LPS-индуцированной мРНК цитокинов в клетках BV-2. SN50 (100 мкг/мл ) значительно ослабляет индуцированную ЛПС экспрессию мРНК этих цитокинов (ФНО-α, Ил-1β и ИЛ-6; рис. 6 А-С). Анализ Western blot показал, что SN50, а также предварительная обработка дофамином, ослабляли индуцированное ЛПС (10 мкг/мл) повышение ядерного уровня NF-kB p65, но не влияли на индуцированное ЛПС снижение уровня IkBa во всем лизате клетки ( Рис.2). 6D-F). Эти результаты указывают на то, что дофамин аттенуировал LPS-индуцированную ядерную транслокацию NF-kB p65 в клетках BV-2.

 6. Ингибитор транслокации NF-kB аттенуированная LPS-индуцированная экспрессия мРНК цитокинов в клетках BV-2
(A-C) клетки BV-2 обрабатывали в течение 9 ч 10 мкг/мл ЛПС в отсутствие или присутствии 100 мкг/мл SN50. Уровни мРНК ФНО-α (А), Ил-1β (В) и ИЛ-6 (С) были затем исследованы методом РТ-ПЦР в реальном времени. Уровень мРНК цитокинов нормализовался до уровня мРНК β-актина и был выражен как относительный к контрольному уровню, который произвольно устанавливался как “1,0."D) клетки BV-2 обрабатывали в течение 30 мин 10 мкг / мл ЛПС в отсутствие или присутствии 100 мкг / мл SN50. Клетки собирали и подвергали субклеточному фракционированию. Фракции анализировали методом вестерн-блоттинга с использованием антитела против NF–kB p65. для контроля нагрузки использовали окраску β-актином и CBB. Результаты показывают представитель 3 независимых экспериментов. (E, F) уровень NF-kB p65 в ядерной фракции (E) и уровень IkBa во всем клеточном лизате (F) были количественно определены с помощью денситометрии и выражены как относительный к максимальному уровню или к контрольному уровню, соответственно, который был произвольно установлен как “1,0. Результаты показывают среднее значение ± S. E. M. полученные из 3 независимых экспериментов и были проанализированы с использованием односторонней ANOVA с последующим HSD-тестом Tukey's post hoc. ** P
6. Ингибитор транслокации NF-kB аттенуированная LPS-индуцированная экспрессия мРНК цитокинов в клетках BV-2 (A-C) клетки BV-2 обрабатывали в течение 9 ч 10 мкг/мл ЛПС в отсутствие или присутствии 100 мкг/мл SN50. Уровни мРНК ФНО-α (А), Ил-1β (В) и ИЛ-6 (С) были затем исследованы методом РТ-ПЦР в реальном времени. Уровень мРНК цитокинов нормализовался до уровня мРНК β-актина и был выражен как относительный к контрольному уровню, который произвольно устанавливался как “1,0."D) клетки BV-2 обрабатывали в течение 30 мин 10 мкг / мл ЛПС в отсутствие или присутствии 100 мкг / мл SN50. Клетки собирали и подвергали субклеточному фракционированию. Фракции анализировали методом вестерн-блоттинга с использованием антитела против NF–kB p65. для контроля нагрузки использовали окраску β-актином и CBB. Результаты показывают представитель 3 независимых экспериментов. (E, F) уровень NF-kB p65 в ядерной фракции (E) и уровень IkBa во всем клеточном лизате (F) были количественно определены с помощью денситометрии и выражены как относительный к максимальному уровню или к контрольному уровню, соответственно, который был произвольно установлен как “1,0. Результаты показывают среднее значение ± S. E. M. полученные из 3 независимых экспериментов и были проанализированы с использованием односторонней ANOVA с последующим HSD-тестом Tukey's post hoc. ** P