Найти в Дзене
oldfiz.ru

Задача 5.2. Решебник "Сборника задач по медицинской и биологической физике" Ремизова А.Н. 2001 г.

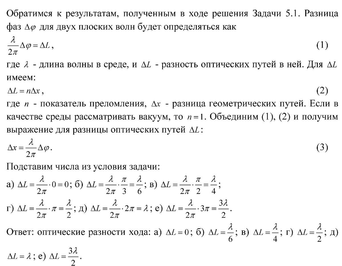
Разности фаз двух интерферирующих волн равны: а) 0; б) π/3; в) π/2; г) π; д) 2π; е) 3π. Скольким длинам волн в вакууме будут соответствовать оптические разности хода этих волн? // Ремизов А.Н., Максина А.Г. "Сборник задач...", 2001 г. https://bookmix.ru/bookprice.phtml?id=84492 Рисунок 1. Волновые поверхности для волны, бегущей вдоль x, отстоят друг от друга на 2пи. Тогда в физическом пространстве они разнесены на длину волны. Если выбрать волную поверхность, которая отстоит от некоторой волновой поверхности на меньшее расстояние (x0), то разница фаз для этих поверхностей будет меньше 2пи. Дополнительные выкладки к этой задаче можно посмотреть в предыдущей Задаче 5.1.
Разности фаз двух интерферирующих волн равны: а) 0; б) π/3; в) π/2; г) π; д) 2π; е) 3π. Скольким длинам волн в вакууме будут соответствовать оптические разности хода этих волн? // Ремизов А.Н., Максина А.Г. "Сборник задач...", 2001 г. https://bookmix.ru/bookprice.phtml?id=84492

Рисунок 1. Волновые поверхности для волны, бегущей вдоль x, отстоят друг от друга на 2пи. Тогда в физическом пространстве они разнесены на длину волны. Если выбрать волную поверхность, которая отстоит от некоторой волновой поверхности на меньшее расстояние (x0), то разница фаз для этих поверхностей будет меньше 2пи. Дополнительные выкладки к этой задаче можно посмотреть в предыдущей Задаче 5.1.

-2