Найти в Дзене
Старый радиолюбитель

Экспериментальный приемник. Заработало!!!

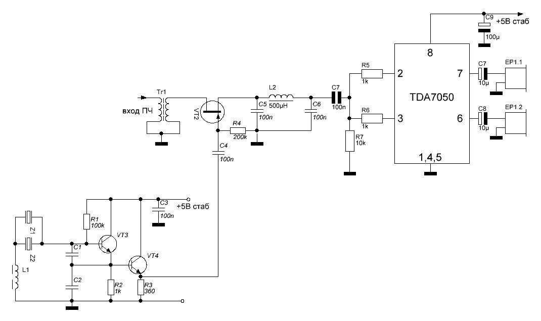
Ну вот, не прошло и недели, экспериментальный приемник готов, ну почти. Вчера собрал кварцевый генератор. Так как характеристика кварцевого фильтра съехала вниз по частоте, то необходимо было соответственно понизить частоту кварцевого резонатора. Но пилить "лодочку"?! Нет уж, увольте. Но есть способ "без вскрытия". Нужно последовательно с кварцем включить индуктивность. Попробовал разные катушки, но увести частоту более, чем на 1 кГц. Тут я вспомнил, что когда-то где-то читал, что для увеличения перестройки нужно поставить два кварца параллельно. Поставил и частота ушла на 1,3 кГц. Это уже то, что надо. Сегодня собрал УНЧ и смеситель на полевом транзисторе. В фильтре низких частот использовал катушку на кольце 2000НМ диаметром 20мм. Таким образом схема смесителя и УНЧ получилась такой: Осталось сделать гетеродин, но ведь попробовать хочется сейчас. Заговорит ли эта кучка деталей? Решил таки попробовать в качестве гетеродина использовать генератор сигналов, а чтобы было слышно всем, п

Ну вот, не прошло и недели, экспериментальный приемник готов, ну почти. Вчера собрал кварцевый генератор. Так как характеристика кварцевого фильтра съехала вниз по частоте, то необходимо было соответственно понизить частоту кварцевого резонатора. Но пилить "лодочку"?! Нет уж, увольте. Но есть способ "без вскрытия". Нужно последовательно с кварцем включить индуктивность. Попробовал разные катушки, но увести частоту более, чем на 1 кГц. Тут я вспомнил, что когда-то где-то читал, что для увеличения перестройки нужно поставить два кварца параллельно. Поставил и частота ушла на 1,3 кГц. Это уже то, что надо.

Сегодня собрал УНЧ и смеситель на полевом транзисторе. В фильтре низких частот использовал катушку на кольце 2000НМ диаметром 20мм. Таким образом схема смесителя и УНЧ получилась такой:

Осталось сделать гетеродин, но ведь попробовать хочется сейчас. Заговорит ли эта кучка деталей? Решил таки попробовать в качестве гетеродина использовать генератор сигналов, а чтобы было слышно всем, подключил еще усилитель на микросхеме LA4525 с динамиком.

-2

Подключил антенну и подпаял питание. В наушниках зашумело, при изменении регулятора усиления УПЧ шум уменьшался. Стал перестраивать генератор и вот на 14,025 четко услышал вызов 4X4, который работал в тесте. Но в динамике громкость была маловата. Пока добавлял каскад УНЧ на КТ3102, пока ужинал, тест окончился, а более в телеграфе никого не было. Пошел на 14,074 и услышал цифровые споты FT8. Далее пошел на SSB. Там на 14.200 работал какой-то DX, но я его не слышал. Зато зафиксировал как с ним проводил связь радиолюбитель из Австрии.

Таким образом, приемник заработал. Конечно в столь рассыпанном состоянии не стоит ожидать от него чудес, но все узлы работают, можно слушать эфир.

Видео я выложу.

Всем здоровья и успехов!