Добавить в корзинуПозвонить
Найти в Дзене
Марат Хамидулин

Германиевый комбик 10 W (своими руками)

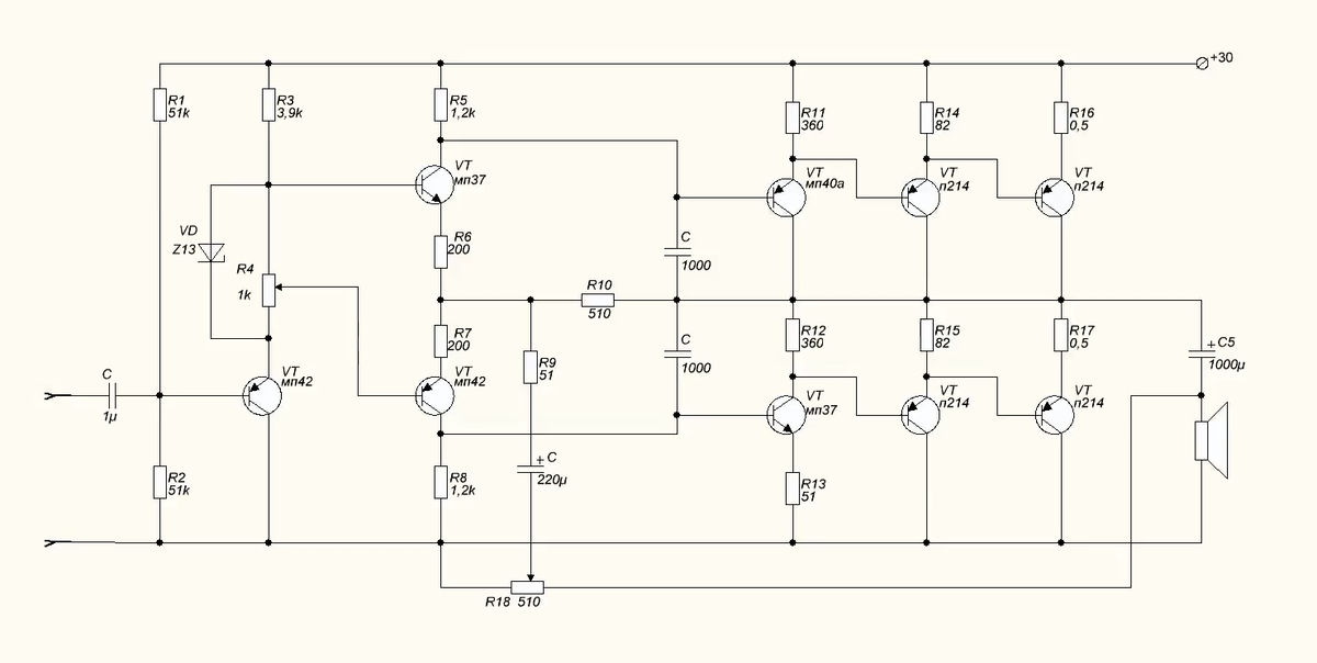
За всё время у меня было три комбика, на интегральных усилителях D класса. Но всех их пришлось продать . Так же я делал копию Fender Champ 5F1 когда понял что остался совсем без комбиков . Но ему тоже суждено было меня покинуть , я обменял его на два проигрывателя Орфей 103 С и Арктур 004 ( в удовлетворительном , подушатанном состоянии) Плавно пришло время делать очередной комбик . Следующим на очереди был Германий. Пару схем я нашел в советском журнале РАДИО. Но решил остановиться на этой схеме УМ : Она довольно таки простая АВ класса . Выход на П214 , эти транзисторы очень массовые и подбирать пары не представляется какой то сверх задачей . Резистором R18 регулируется обратная связь . Резистором R4 ток покоя , он должен составлять примерно 100 мА. Напряжение питания 30 вольт . Нагрузка 8 Ом. Схема преампа: Малошумящие МП39Б . Резистор R8 для подстройки тона . Чтобы уменьшить шум плату пред усилителя и провода от него желательно экранировать ( я же нашел подходящую железную коробоч

За всё время у меня было три комбика, на интегральных усилителях D класса. Но всех их пришлось продать . Так же я делал копию Fender Champ 5F1 когда понял что остался совсем без комбиков .

Но ему тоже суждено было меня покинуть , я обменял его на два проигрывателя Орфей 103 С и Арктур 004 ( в удовлетворительном , подушатанном состоянии)

Плавно пришло время делать очередной комбик . Следующим на очереди был Германий. Пару схем я нашел в советском журнале РАДИО. Но решил остановиться на этой схеме УМ :

-2

Она довольно таки простая АВ класса . Выход на П214 , эти транзисторы очень массовые и подбирать пары не представляется какой то сверх задачей . Резистором R18 регулируется обратная связь . Резистором R4 ток покоя , он должен составлять примерно 100 мА. Напряжение питания 30 вольт . Нагрузка 8 Ом.

Схема преампа:

-3

Малошумящие МП39Б . Резистор R8 для подстройки тона . Чтобы уменьшить шум плату пред усилителя и провода от него желательно экранировать ( я же нашел подходящую железную коробочку , но при финальном монтаже он не влез в корпус комбика и экранировка так и остается открытым вопросом)

Схема блока питания:

-4

На популярной микросхеме КРЕН12 (можно обойтись и без него ) Резистор R2 для подстройки выходного напряжения. Емкость конденсатора после микросхемы не меньше 1000 uF. (у меня в конечном варианте общая емкость конденсаторов достигла около 2000 uF по принципу чем больше тем лучше) Следует помнить что микросхема имеет защиту по току он не должен превышать 1,5 А.

Плата блока питания:

-5

Плату УМ я сделал методом ЛУТ , Как обычно травлю в хлорном железе .

-6

Не фонтан конечно но сойдет .

-7

Тем временем работы перешли в корпус .

Коробку для усилителя я сделал из обычной фанеры , края склеены клеем и укреплены саморезами .

Покрыл морилкой и лаком обычной кисточкой . Благо было лето, сушилось все это на балконе .

-9

Начал потихоньку устанавливать детали ( выглядит вроде неплохо)

-10

Радиаторы выходных транзисторов я прикрепил к корпусу обычными уголками которые продаются в строительном магазине

-11

Основной корпус комбика тоже делал из 8 слой ной фанеры (за неимением лучшего)

Сначала наметил карандашом примерные очертания комбика ( не оригинальные размеры Чампа 5F1 , чуть пошире в глубину и в ширину) затем выпилил лобзиком .

-12

Чтобы сделать центральный вырез , сначала проделал лепестковым сверлом два отверстия , затем отрезал лобзиком

-13

Стыки склеены столярным клеем и закреплены саморезами

-14

Затем поехал с этой конструкцией в гараж чтобы обработать болгаркой края

-15

Болгарка очень шумит и пылит и в квартире им работать невозможно. После приезда , пришло время обклейки корпуса . Виниловая ткань еще осталась с прошлого комбика я покупал 1 метр за 150 руб (эх были времена)

-16

Примерно начертил на пленке очертания комбика и отрезал с небольшим запасом . Начал с боков .

-17

Клею столярным клеем момент. Намазываю кисточкой чтобы пропиталась древесина и поверхность оставалась немного липкой . Углы зажимаю канцелярскими зажимами .Клей схватывает быстро примерно за 10 минут.

-18

Самое сложно клеить вырез , так как остаются пустые участки под них надо заранее заклеить кусочки винила

-19

Ручку я взял от старого чемодана ,(когда то эти чемоданы лежали в большом количестве на помойках , после ремонта квартир люди избавляются от хлама) смотрится стильно . Так же от чемодана взял уголки . Можно обойтись без уголков , копию Чампа 5F1 я делал без уголков , но со временем винил от этих уголков отходит поэтому лучше делать с металлическими уголками.

-20
-21

Ножки от какого то старого советского прибора . Тоже прикрутил обычными саморезами .

-22

Динамик я использовал обычный 8 Омный от ламповой радиолы, ( если вы консервативный сторонник гитарного звука то лучше купить специальный динамик с правильным АЧХ) Динамик крепиться на обычной тонкой фанере (5слойной) обтягивается легким тонким материалом (я использовал от какого то старого женского платья )

-23

На нижнюю заднюю крышку винила не хватило

в него буду врезать гнездо для предохранителя и сетевого шнура

-24
-25

Нижнюю крышку я просто покрасил черной краской . В итоге получилось такая конструкция .

-26

Так же вывел отдельный вход на кабинет чтобы в дальнейшем подключать другие усилители

-27

Два входа один на преамп другой напрямую в УМ. Большой тумблер включение сети (большой желтый индикатор) , маленький включение преампа (индикатор поменьше) , Ручки 1 вход в преамп , 2 вход в УМ, 3й тон.

-28

Вот такой у меня получился комбик , комнату в 18 квадратов вполне раскачивает.

Если вы хотите услышать примеры записи: