Найти в Дзене

Досрочный ОГЭ по математике 2020. Разбор заданий 21-26.

Здравствуйте, друзья! Варианты досрочного экзамена по математике 2020 года вызвали ваш интерес, поэтому сегодня мы разберем решение 2 части из 1 варианта ФИПИ. 21. Необходимо решить дробно- рациональное неравенство. Обратите внимание, что числитель дроби - отрицательное число. Т.к. в числителе нет переменных, это значит, что его значение отрицательно всегда. Для того чтобы при отрицательном числителе дробь была положительна, необходимо чтобы знаменатель был также отрицательным (помните правило "минус на минус дает плюс"?). Тогда исходное неравенство будет равносильно следующему: Отметим корни на координатной прямой и изобразим эскиз параболы, учитывая, что старший коэффициент положительный, т.е. ветви параболы направлены вверх. Выберем тот промежуток, где парабола отрицательна, т.е. ниже числовой оси. 22. Задача на нахождение средней скорости. Задача, можно сказать, традиционная, часто встречается на экзамене. Тем не менее, многие ученики до сих пор забывают, что средняя скорость - э

Здравствуйте, друзья!

Варианты досрочного экзамена по математике 2020 года вызвали ваш интерес, поэтому сегодня мы разберем решение 2 части из 1 варианта ФИПИ.

-2

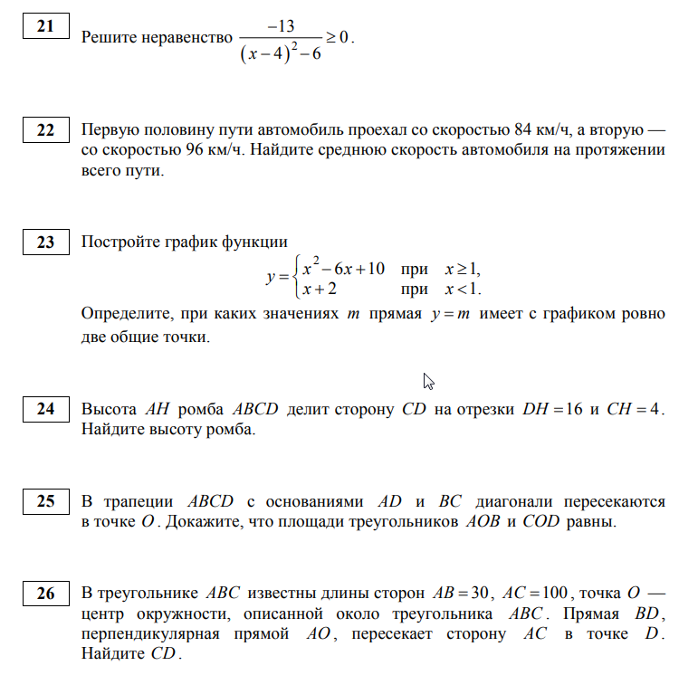
21.

Необходимо решить дробно- рациональное неравенство.

Обратите внимание, что числитель дроби - отрицательное число. Т.к. в числителе нет переменных, это значит, что его значение отрицательно всегда. Для того чтобы при отрицательном числителе дробь была положительна, необходимо чтобы знаменатель был также отрицательным (помните правило "минус на минус дает плюс"?).

Тогда исходное неравенство будет равносильно следующему:

-3

Отметим корни на координатной прямой и изобразим эскиз параболы, учитывая, что старший коэффициент положительный, т.е. ветви параболы направлены вверх.

Выберем тот промежуток, где парабола отрицательна, т.е. ниже числовой оси.

-4

22.

Задача на нахождение средней скорости. Задача, можно сказать, традиционная, часто встречается на экзамене. Тем не менее, многие ученики до сих пор забывают, что средняя скорость - это НЕ тоже самое, что среднее арифметическое скоростей.

-5
-6

Обратите внимание, что мы не выполняли умножение знаменателей. Это сделано специально, чтобы упростить вычисления. Более подробно об этом приеме можно прочитать в статье - Задание 6 - арифметические действия с обыкновенными дробями. Что нужно уметь, чтобы сдать ОГЭ.

Ответ: 89,6 км/ч.

23.

Многие ученики бояться приступать к решению таких задач. Напрасно. Решение задач с параметром графическим методом несложно, особенно если попадаются такие простые функции, как в этом случае.

Итак, построим график кусочной функции. На первом промежутке функция линейная, график прямая, для построения необходимо знать две точки. Важно найти значение на границе промежутков.

Вторая функция - квадратичная, найдите вершину параболы по известной формуле.

Прямая у=m - это горизонтальная прямая, движущаяся относительно оси Оу. В ответ необходимо взять только те точки и промежутки, где эта прямая имеет с графиком кусочной функции 2 точки пересечения.

-7

24.

Найдем длину стороны ДС=ДН+СН=16+4=20.

Вспомним, что у ромба все стороны равны. Значит, АД=ДС=20.

Треугольник АДН - прямоугольный. Применим теорему Пифагора.

-8

Ответ:12.

25.

Изобразим трапецию АВСД. Проведем ее диагонали, обозначим точку их пересечения О. В задаче требуется доказать, что площади треугольников АОВ и СОД равны. (не пытайтесь доказать это основываясь на равенстве самих треугольников, у разносторонней трапеции они НЕравны. Но они имеют одинаковые площади)

-9

Заметьте, что треугольники АОВ и СОД являются частями других, бОльших треугольников - АВД и ДСА. Эти треугольники также не являются равными, но являются равновеликими.

А площади маленьких треугольников можно получить вычитая из площадей больших треугольников площадь общей части - треугольника АОД.

-10

Что и требовалось доказать.

26.

Объективно самая сложная задача на экзамене. Как правило, требует знания редко используемых на уроках геометрических фактов.

В этой задаче нужно применить следующее свойство диаметра окружности:

-11

Посмотрим, что это будет означать применимо к данной задаче.

-12

По условию хорда ВТ перпендикулярна диаметру АК. Это значит, что дуги АВ и АТ равны. Значит, равны и опирающиеся на них вписанные углы - АВТ и АСВ.

В свою очередь это говорит о том, что треугольники АВС и АДВ - подобны (кроме равных по выше доказанному углов, у них общий угол А).

По условию, АВ - 30, АС- 100. Можем обозначить искомый отрезок ДС за х, тогда АД = 100-х. Составим отношения сходственных сторон, по определению подобных треугольников они будут равны.

-13

Ответ: 91.

Если публикация была для вас полезной, поддержите ее лайком!
Подписывайтесь на канал чтобы не пропустить новые разборы!

Здесь можно посмотреть разбор практико-ориентированных задач из 1 варианта досрочного экзамена ФИПИ.

Все типы задач 1-5 по математике из ОГЭ 2020 разобраны здесь.