Добавить в корзинуПозвонить
Найти в Дзене
MyOwnDevice

Микроконтроллер и нагрузка 220В

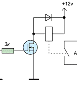
Очень много приборов работает непосредственно от «розетки». Переменное напряжение 220В позволяет использовать прибору большую мощность при меньшем токе. Как микроконтроллер может управлять такими приборами? Рассмотрим основные модели управления микроконтроллером приборами, работающими от сети переменного тока. Самый простой вариант — Реле Электромагнитное реле — самый простой вариант управления микроконтроллером нагрузкой 220В. По сути это обычный электромагнит. При подаче постоянного тока на катушку возникает магнитное поле, сердечник втягивается и замыкает выводы. Важно обращать внимание на ток удержания реле и максимальный ток и коммутируемое напряжение. Как правило, ток удержания довольно высокий, около 100 мА, а напряжение 5 или 12В. Поэтому управлять напрямую от микроконтроллера не получится. Нужен будет транзистор. Примерная схема подключения реле с использованием MOSFET транзистора. Как видно на схеме, обязательно наличие диода. Дополнительно можно ограничить потребляемый ток с
Оглавление

Очень много приборов работает непосредственно от «розетки». Переменное напряжение 220В позволяет использовать прибору большую мощность при меньшем токе. Как микроконтроллер может управлять такими приборами? Рассмотрим основные модели управления микроконтроллером приборами, работающими от сети переменного тока.

Самый простой вариант — Реле

Электромагнитное реле — самый простой вариант управления микроконтроллером нагрузкой 220В. По сути это обычный электромагнит. При подаче постоянного тока на катушку возникает магнитное поле, сердечник втягивается и замыкает выводы. Важно обращать внимание на ток удержания реле и максимальный ток и коммутируемое напряжение. Как правило, ток удержания довольно высокий, около 100 мА, а напряжение 5 или 12В. Поэтому управлять напрямую от микроконтроллера не получится. Нужен будет транзистор.

схема подключение реле к МК
схема подключение реле к МК

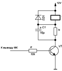
Примерная схема подключения реле с использованием MOSFET транзистора. Как видно на схеме, обязательно наличие диода. Дополнительно можно ограничить потребляемый ток самим реле, включив его последовательно через резистор. Обычно ток удержания сильно меньше стартового тока при включении реле. Также можно добавить конденсатор, чтобы он давал стартовый ток. Примерно так будет выглядеть полная схема:

-2

Основным минусом схемы с реле является наличие механической части в реле. Именно эта часть ограничивает частоту переключений реле и позволяет использовать реле с частотой 0.5 Гц или меньше. Таким образом управлять реле нагрузкой можно только в режиме включил-выключил, без возможности регулирования мощности подаваемой на нагрузку.

Управляем нагрузкой 220В с регулировкой мощности

Хотелось бы иметь возможность регулировать мощность, подаваемую на управляемый прибор в диапазоне от 0 до 100%. Вот эту задачу и будем решать.

Как известно бытовая электросеть имеет переменное напряжение 220В с частотой 50 Гц. На осциллограмме это выглядит так:

Переменное напряжение в розетке
Переменное напряжение в розетке

Напряжение меняется по синусоиде, меняя полярность каждые 10 мс. Ограничить полную мощность синусоиды можно двумя методами:

  • фазовый метод
  • метод полных полупериодов

В фазовом методе нагрузка отключается от сети на часть времени каждого полупериода, отключение производится обычно после перехода через 0. Напряжение подаваемое на нагрузку в этом случае выглядит так:

Регулирование мощности фазовым методом
Регулирование мощности фазовым методом

Во втором методе, полных периодов или полупериодов, нагрузка отключается на целое количество периодов:

Регулирование мощности методом полных полупериодов
Регулирование мощности методом полных полупериодов

Например это может выглядеть так, в случае с полупериодами. При таком управлении важно следить за тем, чтобы средний ток был равен нулю.

Рассмотрим подробнее как управлять нагрузкой методом полных периодов. Он обеспечивает меньшие помехи на сеть 220В, так как ток и напряжение в нагрузке нарастают синхронно и дают меньшие выбросы в сеть.

Симистор — мощный ключ для сети 220 В

Самый простой способ управления нагрузкой 220В — использовать реле. Оно позволяет с помощью постоянного напряжения управлять мощной нагрузкой. В этой статье не будет рассматривать этот метод, он достаточно простой. Достаточно подать напряжение на магнит реле и он замкнёт контакты. К сожалению, реле не позволяет управлять нагрузкой достаточно быстро. При большом количестве включений\выключений оно быстро выходит из строя. Также, в момент переключения возникают большие импульсные помехи. Использовать реле лучше при частоте управления не больше одного раза в 2-3 секунды.

В цепях постоянного тока транзистор является электронным ключом, устройством, которое позволяет малым напряжением или током управлять более мощной нагрузкой. Для переменного тока тоже существуют такие электронные ключи — Симисторы.

Симистор проводит ток в обоих направлениях, поэтому используется в сетях переменного тока. Для управления нагрузкой основные электроды симистора включаются в цепь последовательно с нагрузкой. В закрытом состоянии проводимость симистора отсутствует, нагрузка выключена.

При подаче на управляющий электрод отпирающего сигнала между основными электродами симистора возникает проводимость, нагрузка оказывается включённой.

Для удержания симистора в открытом состоянии нет необходимости постоянно подавать сигнал на управляющий электрод (в отличие от транзистора). Он остаётся открытым, пока протекающий через основные выводы ток превышает некоторую величину, называемую током удержания. Отсюда следует, что выключение нагрузки в цепи переменного тока происходит вблизи моментов времени, когда ток через основные электроды симистора меняет направление (обычно это совпадает по времени со сменой полярности напряжения в сети переменного тока). Эта точка на синусоиде называется переходом через ноль.

Симистором можно управлять напрямую от микроконтроллера, но для этого нужен довольно большой ток — 10-20 мА. Существуют также логические симисторы. У них ток управления составляет около 5 мА. В схемах лучше использовать обычные симисторы, они более защищены от самопроизвольного открытия. Что это такое и как можно управлять обычными симисторами? Читаем дальше..

Для начала посмотрим насколько мощной нагрузкой может управлять типичный симистор. Возьмём для примера симистор BT139-800. В datasheet обычно приводят графики выделяемой мощности на симисторе при управлении нагрузкой. Вот пример такого графика.

-6

Зная выделяемую мощность, используем параметры рассеивания тепла корпусом, чтобы получить температуру нагрева симистора и оценить его работоспособность.

-7

Из всех этих параметров следует, что без радиатора данный симистор может рассеять около 2Вт тепла. При управлении полными полупериодами нужно брать график тока для a=180 градусам. График в этой области практически линейный, поэтому можно сказать, что средний ток будет около 2А.

То есть без радиатора этот симистор сможет управлять нагрузкой в 2А * 220В = 440 Вт. В остальных случаях нужен будет радиатор.

Теперь разберёмся как микроконтроллер может управлять мощным симистором?

Оптосимистор — удобный метод управления мощным симистором микроконтроллером

Так как симистор проводит ток в обоих направлениях, то по отношению к его основным терминалам, управляющий ток может находится в четырёх квадратах.

-8

Можно это также представить в виде таблицы:

-9

В datasheet приводят, в каких квадрантах управляется конкретный симистор и какой для этого нужен ток. Например, выбранный симистор управляется во всех 4-х квадрантах. Но при этом различается управляющий ток и защитные свойства от ложных срабатываний.

-10

Видно, что 4-ый квадрант самый невыгодный. Управляющий ток резко возрастает. Также и защитные свойства при таком управлении падают.

-11

Отсюда следует вывод, что при управлении микроконтроллером лучше управлять в 1-3 квадранте.

Если управление прямое, то МК необходимо уметь менять полярность вывода, что сложно, или иметь общее с терминалом A1 плюсовое питание (управление будет во втором и третьем квадранте). Второй вариант не сложно реализовать при конденсаторном источнике питания. В этом appnote AN2986 подробно рассматривается этот случай.

-12

Второй вариант — управлять через оптосимистор. Таких устройств довольно много и они стоят недорого. Например — MOC3041. Есть оптосимисторы со встроенной схемой контроля перехода через ноль, они могут выключаться только около нуля. Такой нам и нужен для схемы управления полными периодами. А есть без этой схемы. С их помощью можно управлять фазовым методом.

Схема управления с использование оптосимистора получается такая:

-13

само устройство внутри выглядит так:

-14

Управление в этом случае получается одной полярности с терминалом A2, то есть в первом и третьем квадранте.

Дополнительно оптосимистор изолирует схему работы микроконтроллера от сети, что уменьшает помехи, и повышает надёжность прибора. Если нет требований к компактности прибора, то рекомендуем использовать оптосимисторы для управления другими более мощными симисторами.

Цепь защиты симистора от помех в сети

В случае слишком быстрого изменения напряжения на основных выводах симистора или тока он может самопроизвольно открыться и начать проводить ток. Это очень неприятно. В основном это может произойти при управлении индуктивной нагрузкой (индуктивность сопротивляется изменению тока). Но также это может происходить и при работе прибора с индуктивностью рядом в сети (например, когда через одну розетку работает мотор и управляемый микроконтроллером паяльный фен). В этом случае независимо от микроконтроллера управляемая нагрузка не будет отключаться от сети и ток будет продолжать идти. Например, при управлении паяльным феном эта ситуация может привести даже к пожару.

Простой защитой от этого случая является снабберная цепь (резистор плюс конденсатор):

-15

Но она не гарантирует работу во всех случаях. Параметры рассчитываются под конкретную индуктивность. Appnote AN-3004 подробно рассматривает расчет снаббера.

Второй вариант — использование симисторов работающих в 1-3 квадранте. Например, T405. Производитель указывает, что они могут использоваться для управления даже индуктивной нагрузкой без снаббера.

Фазовый метод

Для решения задачи фазового управления нагрузкой микроконтроллеру необходимо знать когда был совершён переход через ноль. Тогда можно будет рассчитать время задержки включения нагрузки.

Самый простой метод получения события перехода через ноль в сети переменного тока подробно описан в appnote AN521 от компании Microchip. Практически каждый микроконтроллер имеет высоковольтные защитные диоды на каждом цифровом входе. Это можно использовать, чтобы получить информацию о переходе через ноль. Достаточно на входе поставить высокоомный резистор, ограничивающий ток на выводе МК, до значений указанных в datasheet на МК. В этом случае вывод в обычном цифровом режиме будет принимать значение 0 в момент перехода через ноль. Временная задержка от реального состояния до реального будет минимальна и составляет около 50 мкс.

-16

Минусом такой схемы является отсутствие гальванической развязки схемы управления от сети 220В. Если это необходимо, то можно использовать оптопару.

Ну а далее, уже можно управлять мощным симистором как было описано ранее, только если делать это через оптосимистр, то без схемы перехода через ноль.

В этой статье разобраны основные методы управления мощной нагрузкой сети переменного тока 220В с помощью симисторов. Если вы дочитали до конца, на одноименном сайте вы можете найти применение этой теории в самодельной паяльной станции.