Добавить в корзинуПозвонить
Найти в Дзене
Matematika-Club

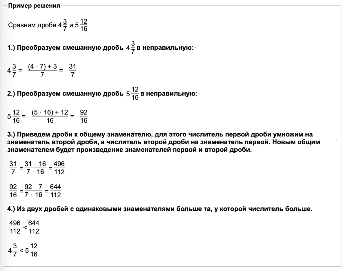
Калькулятор сравнения дробей

Калькулятор сравнения дробей поможет сравнить как положительные, так и отрицательные дроби онлайн и даст подробное решение. https://matematika-club.ru/kalkulyator-sravneniya-drobej

Калькулятор сравнения дробей поможет сравнить как положительные, так и отрицательные дроби онлайн и даст подробное решение.

https://matematika-club.ru
https://matematika-club.ru

https://matematika-club.ru
https://matematika-club.ru

https://matematika-club.ru/kalkulyator-sravneniya-drobej