Добавить в корзинуПозвонить
Найти в Дзене
oldfiz.ru

Задача 4.55. Решебник "Сборника задач по медицинской и биологической физике" Ремизова А.Н. 2001 г.

Конечность, на которую наложены электроды, имеет активное сопротивление 1 кОм и ёмкость 0.2 мкФ. Определите угол сдвига фаз между током и напряжением для частоты 50 Гц, учитывая, что активное и ёмкостное сопротивления соединены последовательно. // Ремизов А.Н., Максина А.Г. "Сборник задач...", 2001 г. https://bookmix.ru/bookprice.phtml?id=84492 Список решённых на данный момент задач из сборника Ремизова находится тут Рисунок 1. Векторная диаграмма для напряжений на конденсаторе (Uc) и на резисторе (UR). Схему соединения резистора и конденсатора можно посмотреть в Задаче 4.50. Для улучшения общего понимания, что такое фаза напряжения или тока в цепи переменного тока, можно посмотреть видео. Для авторизованных пользователей сайта можно найти информацию тут. Если вам понравилось это решение, можно поставить лайк или поделиться им с коллегами.
Конечность, на которую наложены электроды, имеет активное сопротивление 1 кОм и ёмкость 0.2 мкФ. Определите угол сдвига фаз между током и напряжением для частоты 50 Гц, учитывая, что активное и ёмкостное сопротивления соединены последовательно. // Ремизов А.Н., Максина А.Г. "Сборник задач...", 2001 г. https://bookmix.ru/bookprice.phtml?id=84492

Список решённых на данный момент задач из сборника Ремизова находится тут

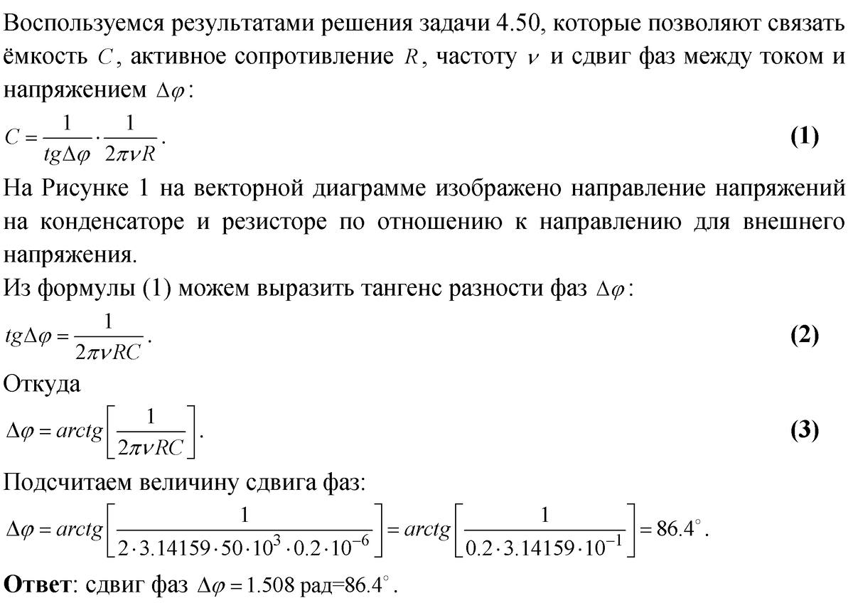
Рисунок 1. Векторная диаграмма для напряжений на конденсаторе (Uc) и на резисторе (UR). Схему соединения резистора и конденсатора можно посмотреть в Задаче 4.50.

-2

Для улучшения общего понимания, что такое фаза напряжения или тока в цепи переменного тока, можно посмотреть видео.

Для авторизованных пользователей сайта можно найти информацию тут.

Если вам понравилось это решение, можно поставить лайк или поделиться им с коллегами.