Добавить в корзинуПозвонить
Найти в Дзене
Юлия Иванова

Таблица коэффициента корреляции между валютными парами

Исследование взаимосвязи между валютами — это один из способов оценки валютного риска. Довольно часто за счет одновременной торговли различными валютами можно диверсифицировать риск. Однако в таком случае необходимо учитывать тот факт, что события экономического и политического характера, которые  на уровне отдельных стран, и события мирового масштаба могут одновременно влиять на несколько валют, вызывая синхронное изменение их цены. Рекомендуем брокеров для торговли на Форекс: Что такое корреляция валютных пар и как она рассчитывается Как следствие, ситуация, когда графики различных валютных пар практически полностью повторяются или является зеркальным отражением один другого, является довольно распространенной. Таким образом, учитывая влияние одних валютных пар на другие, можно не только уменьшать валютный риск, но и увеличивать доходы, более эффективно управляя своей позицией и избегая открытие таких позиций, которые приводят к получению взаимно противоположного результата. Для о
Оглавление

Исследование взаимосвязи между валютами — это один из способов оценки валютного риска. Довольно часто за счет одновременной торговли различными валютами можно диверсифицировать риск. Однако в таком случае необходимо учитывать тот факт, что события экономического и политического характера, которые  на уровне отдельных стран, и события мирового масштаба могут одновременно влиять на несколько валют, вызывая синхронное изменение их цены.

Рекомендуем брокеров для торговли на Форекс:

Что такое корреляция валютных пар и как она рассчитывается

Как следствие, ситуация, когда графики различных валютных пар практически полностью повторяются или является зеркальным отражением один другого, является довольно распространенной. Таким образом, учитывая влияние одних валютных пар на другие, можно не только уменьшать валютный риск, но и увеличивать доходы, более эффективно управляя своей позицией и избегая открытие таких позиций, которые приводят к получению взаимно противоположного результата.

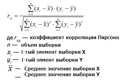
Для оценки степени этого воздействия используют корреляционный анализ. Корреляция валютных пар характеризует меру статистической взаимосвязи между ними. Ее оценку можно провести с помощью линейного коэффициента корреляции Пирсона, который определяет степень линейной связи между двумя наборами данных и рассчитывается по следующей формуле:

X,Y - могут быть, например, валютные пары. 

-2

Динамика дневных цен закрытия FOREX по парам EUR/USD и USD/CHF с 03.01.2011 по 30.12.2011 гг.

Коэффициент корреляции приобретает значения от -1 до 1, благодаря чему отражает не только плотность (тесноту) связи, а и ее направление. Чем ближе |rxy| к 1, тем более тесная связь наблюдается между исследуемыми признакам. Если rxy = 0, то это свидетельствует об отсутствии линейной связи, однако между признаками может существовать нелинейная связь.

Качественная оценка корреляционной связи может быть осуществлена с использованием таблицы Чедока:

Значение коэффициента корреляцииХарактер связиrxy = 0

нет

0.1 < |rxy| < 0.3 слабая0.3 < |rxy| < 0.5 умеренная0.5 < |rxy| < 0.7 заметная0.7 < |rxy| < 0.9высокая0.9 < |rxy| < 1очень высокая|rxy| = 1функциональная

Для осуществления оценки линейного коэффициента корреляции можно воспользоваться таблицей ниже:

Значение коэффициента корреляцииТип связиИнтерпретацияrxy = 0 нетизменение Х не влияет на изменение Y0 < rxy < 1прямаяс увеличением Х увеличивается У и наоборот-1 > rxy > 0обратнаяс увеличением Х уменьшается У и наоборотrxy = ±1функциональнаяХ и У полностью совпадают

Если объяснить более простым языком, то корреляция — не что иное, как связь между разными видами валют или других финансовых активов. Она представляет собой изменения относительно их стоимости по отношению друг к другу в определенный период времени. Такие изменения вычисляются с помощью коэффициента в диапазоне от +1 до -1. Положительный показатель говорит о том, что обе финансовые величины перемещаются в одном направлении и отрезка времени. Отрицательное значение указывает на то, что финансовые величины, наоборот, между собой удаляются и двигаются в противоположных направлениях в 100% таймфреймов. Случается, когда это значение равно нулю. Это говорит о том, что валютные активы не взаимодействуют друг с другом и могут быть связаны лишь случайным образом.

Таблица корреляции валютных пар

Корреляция колеблется от -100% до + 100%,

-100% = валюты движутся в противоположных направлениях (отрицательная корреляция)

+ 100% = валюты движутся в одном и том же направлении.

Таймфрейм: 5М

Таймфрейм: 15М

Таймфрейм: 30М

Таймфрейм: часовой

Таймфрейм: Четырехчасовой

Таймфрейм: Дневной

Таймфрейм: Недельный

Таймфрейм: Месячный

Индикатор для MT4 Correlation table построит таблицу корреляции между валютными парами прямо в терминале 

Для удобства можно использовать специальный индикатор для Metatrader 4, который построит таблицу корреляций для символов, отображаемых в окне "Обзор рынка" по методу Пирсона (описан выше). 

Настройки индикатора Correlation table позволяют выделять цветами разные виды корреляции: положительную, отрицательную или отсутствие. Символы можно фильтровать. 

После установки, индикатор будет отображаться в основном окне - то есть закроет график и другие индикаторы в окне. 

Вот так выглядит индикатор:

-3

Как трактовать значения коэффициентов корреляции в таблицах?

Итак, если коэффициент корреляции между валютными парами равен 1 (100%), то они демонстрируют синхронное поведение, то есть все время движутся в одном направлении, и их графики полностью дублируют друг друга. Значения, близкие к 1 (100%), свидетельствуют о высокой вероятности того, что тенденции, выявленные в поведении одной валютной пары, повторятся в поведении другой.

Как следствие, для валютных пар, которые движутся однонаправленно, открытие противоположных позиций приведет к ситуации, когда прибыль с одной сделки может быть перекрыта убытком по другой. Конечно же, обычно валютные пары имеют разную стоимость одного пункта, поэтому возможны различные соотношения прибыли и потерь, однако в общем случае такая комбинация сделок приводит к уменьшению прибылей или даже к получению убытков. В то же время открытие однонаправленных позиций при наличии такой взаимосвязи увеличивает риск и оказывает негативное влияние на диверсификацию, поскольку приведет к удвоению позиции.

Если коэффициент корреляции равен 1(100%), то это свидетельствует, что курсы соответствующих валютных пар изменяются в противоположных направлениях (как пары EUR/USD и USD/CHF на рисунке выше). В случае разнонаправленного изменения курсов одним из вариантов является открытие длинной позиции по валютной паре, демонстрирующей рост, и короткой — по паре, которая падает. Однако это связано с увеличением рисков, как и в случае одинаковых позиций для валютных пар с положительной корреляцией. Открытие же однонаправленных позиций вероятнее всего в итоге приведет к нулевому результату.

В случае нулевого значения коэффициента корреляции движение одной валютной пары относительно другой оценивается как случайное. В этом случае взаимозависимость валютных пар не поддается прогнозу, поэтому при открытии позиций целесообразным является использование дополнительных инструментов анализа.

Валютные корреляции могут быть разными для разных временных интервалов (таймфреймов) - смотрите в таблицах выше. Так, наличие почти нулевой корреляции в краткосрочном периоде не исключает возможности существовании достаточно тесной взаимосвязи валютных пар в среднесрочном и долгосрочном периодах. И наоборот, сильные краткосрочные корреляции могут не подтвердиться в долгосрочной перспективе.

Кроме того, валютные корреляции могут меняться со временем. Причиной этому могут быть изменения валютной политики стран, экономической конъюнктуры, настроений и предпочтений рынка.

Итак, для разработки эффективной стратегии торговли валютой на Форекс и качественного управления валютной позицией важным является проведение периодического анализа валютных корреляций для тех валютных пар, которыми вы торгуете, и отслеживание направления их изменения.

Заключение:

Для успешной работы, кроме индивидуальной стратегии каждому трейдеру нужно учитывать корреляцию валютных пар на Форекс. Для этого следует проводить постоянный мониторинг взаимодействий валютных пар на каждом рынке с учетом определенного временного интервала. При этом одни пары могут двигаться в совершенно разных направлениях, а другие — перемещаться в одном направлении, но при этом иметь временную задержку, третьи перемещаются в одном направлении и времени. Корреляционный коэффициент очень нестабилен и может сильно меняться даже в коротком интервале времени, вот почему важно периодически отслеживать его изменение в таблице корреляции между валютными парами Форекс.