Добавить в корзинуПозвонить
Найти в Дзене
МотоРусь

Новая подвеска от Honda типа Hossack

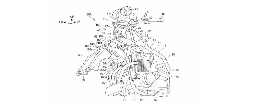
Новые патентные чертежи показывают, что Honda планирует использовать переднюю подвеску типа Hossack в стиле Gold Wing на нескольких новых мотоциклах. Патенты показывают переднюю подвеску, которую Honda уже использует в своих новых туристических моделях, более известной как подвеска Hossack, названная в честь изобретателя Нормана Хоссака. Теперь Honda планирует устанавливать данную подвеску на нейкеды и на небольшие скутеры. Похоже, что мотоцикл на патентном чертеже использует двигатель и раму CB1100, хотя и с измененной рулевой колонкой которая позволяет использовать инновационную систему подвески. В другой патентной заявке показана новая схема, используемая на Honda C125 Super Cub. Подвеска Hossack от Honda работает так же, как и система двойных поперечных рычагов, которую можно найти на любом спортивном автомобиле. Только в этом случае вместо держателя ступицы и колеса, прикрепленного к концу поперечных рычагов, имеется сплошная передняя вилка, к которой крепится переднее колесо. Эта

Новые патентные чертежи показывают, что Honda планирует использовать переднюю подвеску типа Hossack в стиле Gold Wing на нескольких новых мотоциклах.

Патенты показывают переднюю подвеску, которую Honda уже использует в своих новых туристических моделях, более известной как подвеска Hossack, названная в честь изобретателя Нормана Хоссака. Теперь Honda планирует устанавливать данную подвеску на нейкеды и на небольшие скутеры.

Похоже, что мотоцикл на патентном чертеже использует двигатель и раму CB1100, хотя и с измененной рулевой колонкой которая позволяет использовать инновационную систему подвески. В другой патентной заявке показана новая схема, используемая на Honda C125 Super Cub.

-2

Подвеска Hossack от Honda работает так же, как и система двойных поперечных рычагов, которую можно найти на любом спортивном автомобиле. Только в этом случае вместо держателя ступицы и колеса, прикрепленного к концу поперечных рычагов, имеется сплошная передняя вилка, к которой крепится переднее колесо.

Эта подвеска уже использовалась Honda на их последнем люкс-турире. Единственным недостатком системы, это не очень элегантный внешний вид, даже на Gold Wing, практически полностью закрытом пластиком.

-3

Почему Хонда смотрит на эту идею?

Есть некоторые преимущества системы Hossack, в том числе экономия веса по сравнению с обычными вилками и уменьшение так называемого "клевка" при сильном торможении. Подобно консольной подвески устанавливаемой на мотоциклах Bimota и Vyrus, этот тип подвески не передает столько силы торможения в систему подвески, как телескопическая вилка. Мотоцикл, использующий подвеску типа Hossack, также будет иметь более постоянную колесную базу, когда подвеска взаимодействует с дорогой. При торможении обычная телескопическая вилка сжимается, что делает колесную базу мотоцикла короче, в то время как при ускорении происходит обратный эффект.

Еще больше интересного на нашем сайте МотоРусь.рф