Добавить в корзинуПозвонить
Найти в Дзене

Поступление на инженерный поток Механико-математического факультета МГУ им. М. В. Ломоносова

Механико-математический факультет Московского государственного университета им. М.В. Ломоносова - это мечта многих абитуриентов , желающих связать свою жизнь с математикой и точными науками. Немногие знают , но кроме дневного отделения на большинстве факультетов МГУ есть вечерние отделения, мех-мат не является исключением. Поступают на это отделение люди , уже имеющие высшее образование , однако возможно поступление и бывших школьников ( с корректировками учебного плана ).Обучение контрактное , однако можно получить грант от многих известных компаний (Сбербанк,Тинькофф банк,грант университета) Поступление. В 2019 году абитуриентам вечернего потока были предложены задания идентичные тем , которые сдают поступающие на дневное отделение Мех-мата , геологического факультета и факультета Вычислительной математики и кибернетики . Примеры заданий прошлых годов выкладываются на сайт приемной комиссии вместе с решениями. Сами задания довольно простые, но, как водится, с мехматовскими подковыр

Механико-математический факультет Московского государственного университета им. М.В. Ломоносова - это мечта многих абитуриентов , желающих связать свою жизнь с математикой и точными науками. Немногие знают , но кроме дневного отделения на большинстве факультетов МГУ есть вечерние отделения, мех-мат не является исключением. Поступают на это отделение люди , уже имеющие высшее образование , однако возможно поступление и бывших школьников ( с корректировками учебного плана ).Обучение контрактное , однако можно получить грант от многих известных компаний (Сбербанк,Тинькофф банк,грант университета)

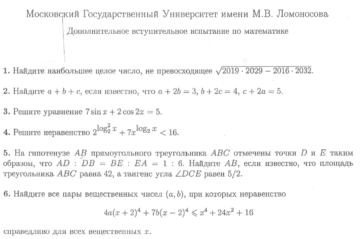
Поступление. В 2019 году абитуриентам вечернего потока были предложены задания идентичные тем , которые сдают поступающие на дневное отделение Мех-мата , геологического факультета и факультета Вычислительной математики и кибернетики . Примеры заданий прошлых годов выкладываются на сайт приемной комиссии вместе с решениями. Сами задания довольно простые, но, как водится, с мехматовскими подковырками. Смысл экзамена — скорее заставить задуматься людей, готовящихся поступать. Пройти несложно — нужно не получить 2, т.е. решить хотя бы одну задачу. Я бы советовал относиться к экзамену как к возможности проверить свою готовность к обучению, заодно повторить основные разделы школьной математики, логарифмы, геометрию, алгебру. Чем больше вы вспомните, тем проще будет учиться. Иначе будьте готовы полностью «выпасть» из процесса уже в первые месяцы учебы. Примерно 60-70% на письменном экзамене скажет, что вы в общем готовы. 100% говорит об очень хорошей «живой» подготовке. Сейчас, согласно сайту мехмата, на вступительном экзамене предлагаются уже варианты дневного отделения.

Один из многочисленных вариантов для поступления на факультеты Мех-мат,ВМК и др. в 2019 году
Один из многочисленных вариантов для поступления на факультеты Мех-мат,ВМК и др. в 2019 году