Добавить в корзинуПозвонить
Найти в Дзене
elektrik-a.su

Принцип действия реле тока – упрощенный вариант

Содержание Устройство реле тока Для начала давайте разберем принцип реле тока и его устройство. На данный момент существуют электромагнитные, индукционные и электронные реле. Мы будем разбирать устройство наиболее распространенных электромагнитных реле. Тем более, что они дают возможность наиболее наглядно понять их принцип работы. Оно зависит от конструкции, а также может настраиваться индивидуального для каждого реле за счет натяжения или ослабления пружины. Это вполне можно сделать своими руками.
Назначение и способы подключения токового реле Реле тока и напряжения, являются основными элементами практически всех основных защит. Поэтому, давайте более детально разберемся с их сферой применения и схемой подключения. Назначение токового реле И в первую очередь, давайте разберемся, а зачем собственно говоря нужно это токовое реле? Для ответа на этот вопрос нам следует немного погрузиться в теорию. Но мы постараемся сделать это максимально поверхностно и доступно. Но это уже более спе
Оглавление

Содержание

Устройство реле тока

Для начала давайте разберем принцип реле тока и его устройство. На данный момент существуют электромагнитные, индукционные и электронные реле.

Мы будем разбирать устройство наиболее распространенных электромагнитных реле. Тем более, что они дают возможность наиболее наглядно понять их принцип работы.

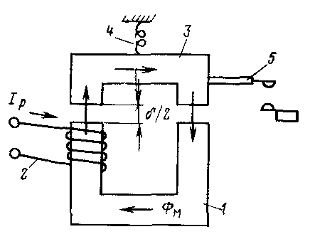
Устройство электромагнитного реле тока
Устройство электромагнитного реле тока
  • Начнем с основных элементов любого реле тока. Оно в обязательном порядке имеет магнитопровод. Причем, этот магнитопровод имеет участок с воздушным зазором. Таких зазоров может быть 1, 2 или более — в зависимости от конструкции магнитопровода. На нашем фото таких зазора два.
  • На неподвижной части магнитопровода имеется катушка. А подвижная часть магнитопровода закреплена пружиной, которая противодействует соединению двух частей магнитопровода.
Принцип действия электромагнитного токового реле
Принцип действия электромагнитного токового реле
  • При появлении на катушке напряжения, в магнитопроводе наводится ЭДС. Благодаря этому, подвижная и неподвижная части магнитопровода становятся как два магнита, которые хотят соединиться. Не дает им это сделать пружина.
  • По мере увеличения тока в катушке, ЭДС будет нарастать. Соответственно, будет нарастать притяжение подвижного и неподвижного участка магнитопровода. При достижении определенного значения силы тока, ЭДС будет настолько велико, что преодолеет противодействие пружины.
  • Воздушный зазор между двумя участками магнитопровода начнет сокращаться. Но как говорит инструкция и логика, чем меньше воздушный зазор, тем больше становится сила притяжения, и тем с большей скоростью магнитопроводы соединяются. В результате, процесс коммутации занимает сотые доли секунды.
Существуют токовые реле разных типов исполнения
Существуют токовые реле разных типов исполнения
  • К подвижной части магнитопровода жестко прикреплены подвижные контакты. Они замыкаются с неподвижными контактами и сигнализируют, что сила тока на катушке реле достигла установленного значения.
Регулировка тока возврата токового реле
Регулировка тока возврата токового реле
  • Для возврата в исходное положение, сила тока в реле должна уменьшиться как на видео. Насколько оно должно уменьшится, зависит от так называемого коэффициента возврата реле.

Оно зависит от конструкции, а также может настраиваться индивидуального для каждого реле за счет натяжения или ослабления пружины. Это вполне можно сделать своими руками.

Назначение и способы подключения токового реле

Реле тока и напряжения, являются основными элементами практически всех основных защит. Поэтому, давайте более детально разберемся с их сферой применения и схемой подключения.

Назначение токового реле

И в первую очередь, давайте разберемся, а зачем собственно говоря нужно это токовое реле? Для ответа на этот вопрос нам следует немного погрузиться в теорию. Но мы постараемся сделать это максимально поверхностно и доступно.

  • Любая электроустановка имеет два основных параметра своей работы — это ток и напряжение. Контролируя эти два параметра, можно оценить работоспособность оборудования и вероятные неисправности.
  • Реле тока, как несложно догадаться, контролирует ток. И если его уменьшение говорит лишь о снижении нагрузки, то его увеличение в большинстве случаев говорит о серьезных неисправностях. Дабы не рассматривать вопрос более детально, давайте возьмем в качестве примера электродвигатель.
Релейная схема защит электродвигателя
Релейная схема защит электродвигателя
  • Электродвигатель имеет номинальный ток, например, 50А. Незначительное увеличение тока, допустим до 55А, сигнализирует о перегрузе. В этом случае, двигатель не должен отключаться немедленно, ведь перегруз может носить временный характер, и согласно ПУЭ, большинство электродвигателей допускается периодически перегружать.
  • Но длительный режим работы с повышенным номинальным током может сигнализировать о неисправности механической части или других проблемах. Поэтому, после нагрузки, через определенный промежуток времени, двигатель должен быть отключен.
Схема защиты от перегруза
Схема защиты от перегруза
  • Схема реле тока и реле времени позволяет обеспечить такую защиту. При увеличении тока выше номинального значения в 50А, срабатывает токовое реле. Своими контактами оно запускает в работу реле времени, которое отсчитывает допустимое время работы двигателя в перегаженном состоянии. Если за этот период времени токовое реле не отпало, то реле времени срабатывает и отключает электродвигатель.
Токовая отсечка
Токовая отсечка
  • Теперь возьмем другую ситуацию. На нашем двигателе происходит короткое замыкание. Его необходимо отключить в максимально сжатые сроки. Короткое замыкание характеризуется резким возрастанием тока. В зависимости от вида короткого замыкания, эти токи могут превышать значения 10-кратного номинального значения.
  • Исходя из этого, нам нужно поставить реле тока, схема которого будет реагировать на такой ток, и сразу же отключать его. Такую защиту называют токовой отсечкой. Когда защита мгновенно отключает электрооборудование при достижении определенного значения тока.
Токовые реле с выдержкой времени
Токовые реле с выдержкой времени
  • Но бывают короткие замыкания, которые имеют не такие большие токи. В этом случае, реле тока и схема его подключения несколько изменяется. Ее принцип действия похож на защиту от перегруза, только чем больше ток, тем быстрее она отключит наш электродвигатель. Достигается это за счет объединения в одном устройстве и реле времени и тока. Такая защита называется максимальной токовой.
Токовые защиты, встроенные в выключатель
Токовые защиты, встроенные в выключатель
  • Существуют так же защиты от однофазных замыканий на землю, защиты от токов обратной последовательности, дифференциальные защиты, дистанционные защиты и множество других релейных схем, которые используют реле тока.

Но это уже более специфические защиты, которые требуют более глубоко понимания процессов. Поэтому в нашей статье мы не будем их рассматривать.

Схемы подключения токовых реле

Разобрав устройство и назначение реле тока, можно перейти к вопросу их подключения. Существует два основных варианта – непосредственно или через трансформатор тока.

Давайте рассмотрим каждый из этих вариантов:

  • Непосредственно могут подключаться реле к электроустановкам напряжением до 1000В. Это связано с тем, что при большем напряжении размеры реле пришлось бы значительно увеличивать для обеспечения соответствующей изоляции и протекания больших токов. А из-за этого увеличилась бы и цена реле.
Непосредственное подключение токового реле
Непосредственное подключение токового реле
  • Потребители до 1000В обычно не самые ответственные, поэтому защита реализуется на одной или двух фазах. Но возможен вариант реализации защит и на всех трех фазах. Для этого просто последовательно с нагрузкой включается катушка токового реле на одной или нескольких фазах.
Токовое реле
Токовое реле
  • Многие токовые реле содержат две катушки. Для них может применяться последовательное или параллельное соединение обмоток реле тока. Это необходимо для изменения пределов срабатывания реле.
  • В качестве примера, возьмем реле РТ 40. При параллельном подключении катушек, ток срабатывания варьирует в пределах 0,1 – 100А. При последовательном подключении обмоток, предел срабатывания можно регулировать в пределах 0,2 – 200А.
Обратите внимание! Если вам необходим предел срабатывания в 0,1 – 100А, то в принципе вы можете вовсе не подключать вторую обмотку.
Трансформатор тока 6 – 10кВAds by optAd360Трансформатор тока 110кВ и выше
Трансформатор тока 6 – 10кВAds by optAd360Трансформатор тока 110кВ и выше
  • Значительно чаще, электрические схемы соединения реле тока предполагают использование трансформаторов тока. Эти устройства позволяют преобразовать любой ток до значений в 1 или 5 А.
Схема подключения реле тока через трансформатор тока
Схема подключения реле тока через трансформатор тока
  • Такие потребители обычно относятся к ответственным, поэтому токовые защиты реализуются по каждой фазе. Принцип подключения прост. Катушка реле просто подключаются к выводам трансформатора тока.
Внимание! Но тут следует помнить, что трансформаторы тока и вся вторичная коммутация работают в режиме близком к короткому замыканию. Поэтому разкорачивание таких цепей чревато повреждением трансформатора тока, а также серьезными последствиями для человека. Поэтому прежде чем выполнять какие-либо переключения в токовых цепях их следует закоротить перемычкой. Или же производить переключения на электрооборудовании, выведенном в ремонт.

Вывод

Реле тока и электрическая схема его подключения имеет множество нюансов. Если вдаваться в каждый, то получится полноценный учебник. Наша же цель была дать вам общие представления о данном реле максимально доступным языком. Поэтому некоторые вопросы в нашей статье раскрыты не полностью или же упрощенно. Более детально по каждому аспекту следует разбираться, исходя из существующих условий.

Читать дальше...