Добавить в корзинуПозвонить
Найти в Дзене
oldfiz.ru

Задача 2.58. Решебник "Сборника задач по медицинской и биологической физике" Ремизова А.Н. 2001 г.

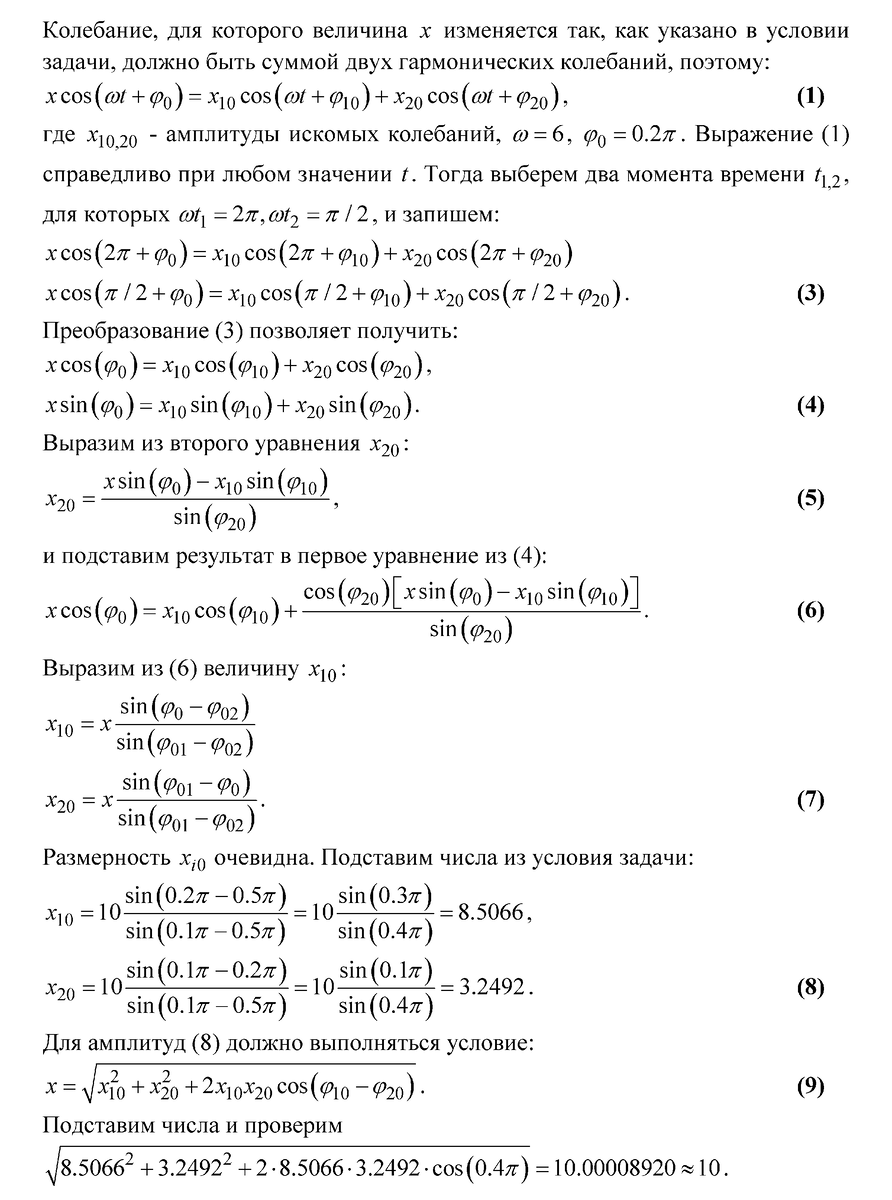
Разложите гармоническое колебание, совершающееся по закону x=10cos(6t+0.2π), на два гармонических колебания той же частоты и того же направления так, чтобы начальные фазы этих колебаний были равны φ01=0.1π и φ02=0.5π соответственно.
Разложите гармоническое колебание, совершающееся по закону x=10cos(6t+0.2π), на два гармонических колебания той же частоты и того же направления так, чтобы начальные фазы этих колебаний были равны φ01=0.1π и φ02=0.5π соответственно. // Ремизов А.Н., Максина А.Г. "Сборник задач...", 2001 г. https://bookmix.ru/bookprice.phtml?id=84492
Пояснения к рисунку есть в предыдущей задаче - Задаче 2.57.
Пояснения к рисунку есть в предыдущей задаче - Задаче 2.57.
-2
-3