Добавить в корзинуПозвонить
Найти в Дзене

Виталик раскрывает долгосрочное видение Ethereum

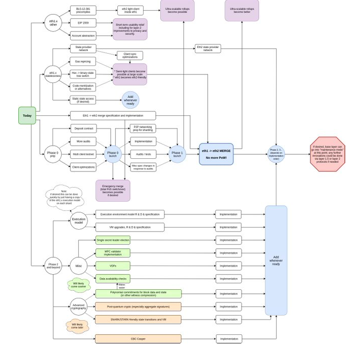
Сооснователь Ethereum, Виталик Бутерин, обнародовал свой личный роадмап для ETH 2.0, посвященный следующим 5-10 годам разработки проекта. Прогресс в действии В своей серии твитов Виталик подчеркнул, что исследования и разработки будут продолжаться независимо от недавних вызовов. Кроме того, он отметил, что с обновлением системы следует меньше опасаться сложности, отметив, что многие из предстоящих изменений будут направлены на решение ранее отмеченных проблем: Подход «квадратичного шардинга как конец истории» гарантирует, что не будет необходимости в дополнительном обновлении, таком как eth1 -> eth2; скорее, начиная с eth2, все будет намного более прогрессивно. Согласно планам, сроки запуска Ethereum 2.0 остались прежними, несмотря на недавнюю волатильность рынка. В следующем твите Виталик оглянулся на последние два года развития Ethereum: «В целом, за последние ~2 года произошел серьезный переход от исследований "голубого неба - попыток понять, что возможно сделать вообще - к конкретн

Сооснователь Ethereum, Виталик Бутерин, обнародовал свой личный роадмап для ETH 2.0, посвященный следующим 5-10 годам разработки проекта.

Прогресс в действии

В своей серии твитов Виталик подчеркнул, что исследования и разработки будут продолжаться независимо от недавних вызовов. Кроме того, он отметил, что с обновлением системы следует меньше опасаться сложности, отметив, что многие из предстоящих изменений будут направлены на решение ранее отмеченных проблем:

Подход «квадратичного шардинга как конец истории» гарантирует, что не будет необходимости в дополнительном обновлении, таком как eth1 -> eth2; скорее, начиная с eth2, все будет намного более прогрессивно.
Роадмап от Виталика Бутерина. Источник: твиттер
Роадмап от Виталика Бутерина. Источник: твиттер

Согласно планам, сроки запуска Ethereum 2.0 остались прежними, несмотря на недавнюю волатильность рынка.

В следующем твите Виталик оглянулся на последние два года развития Ethereum: «В целом, за последние ~2 года произошел серьезный переход от исследований "голубого неба - попыток понять, что возможно сделать вообще - к конкретным исследованиям и разработкам - попыткам оптимизировать конкретные примитивы, которые, как мы знаем, являются реализуемыми - и реализовывать их».

В прошлом месяце Виталик сказал в интервью, что главная цель проекта на этот год - запустить Фазу 0 ETH 2.0. После запуска ETH 2.0 начнет функционировать в качестве независимой PoS-сети.

Читайте по теме: «95%», что Ethereum 2.0 будет запущен в 2020

Стоит отметить, что цена на эфир (ETH) выросла с примерно 130 долларов в начале года до 274 долларов в середине февраля, однако недавняя коррекция рынка обвалила цену обратно до 86 долларов. Обвал рынка 12 марта выявил проблемы крупнейшего DeFi-проекта на Ethereum MakerDAO, которые возникли из-за перешруженности блокчейна транзакциями, о чем мы писали ранее.

Читайте по теме: Как обвал рынка позволил получить 66'476 ETH без цены в MakerDAO

На момент публикации цена ETH восстановилась до 137 долларов США.