Найти в Дзене
oldfiz.ru

Задача 2.42. Решебник "Сборника задач по медицинской и биологической физике" Ремизова А.Н. 2001 г.

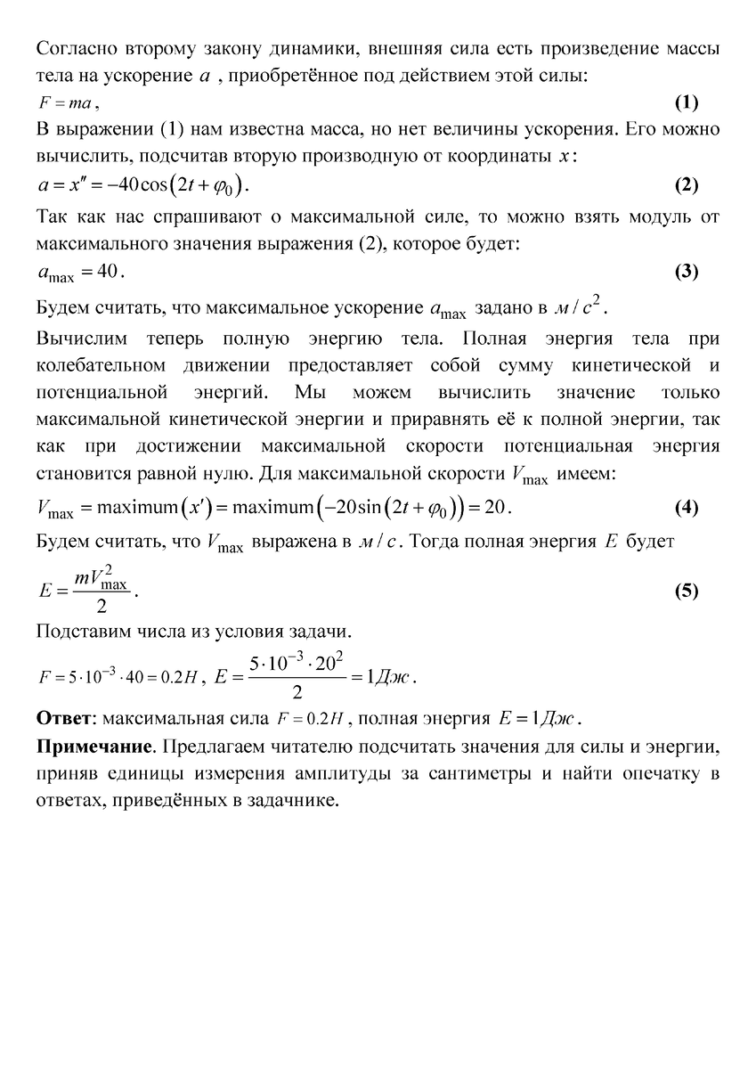
Материальная точка массой m=5 г, колеблется согласно уравнению x=10*cos(2*t+fi0). Найдите максимальную силу, действующую на точку, и полную энергию. // Ремизов А.Н., Максина А.Г. "Сборник задач...", 2001 г. https://bookmix.ru/bookprice.phtml?id=84492 Возможно эту задачу будет удобнее посмотреть тут. Список решённых на данный момент задач из сборника Ремизова находится тут
Материальная точка массой m=5 г, колеблется согласно уравнению x=10*cos(2*t+fi0). Найдите максимальную силу, действующую на точку, и полную энергию. // Ремизов А.Н., Максина А.Г. "Сборник задач...", 2001 г. https://bookmix.ru/bookprice.phtml?id=84492

Графики для координаты x(t) при разных значениях начальной фазы fi0.
Графики для координаты x(t) при разных значениях начальной фазы fi0.

Возможно эту задачу будет удобнее посмотреть тут.

-2

Список решённых на данный момент задач из сборника Ремизова находится тут