Задача 2.44. Решебник "Сборника задач по медицинской и биологической физике" Ремизова А.Н. 2001 г.
18 марта 202018 мар 2020
87
~1 мин
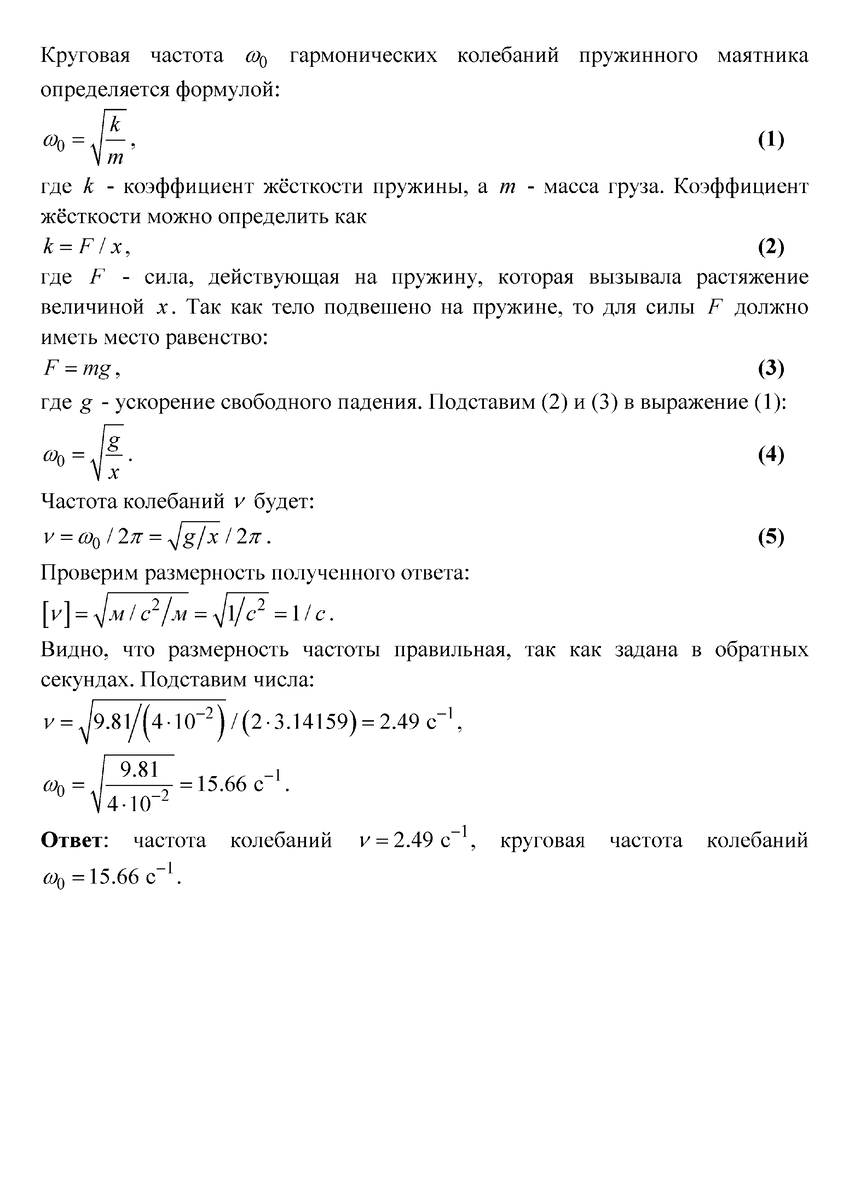
Пружина, к которой подвешено тело, растянулась на 4 см. Определите частоту колебаний пружинного маятника.
Пружина, к которой подвешено тело, растянулась на 4 см. Определите частоту колебаний пружинного маятника.
...Читать далее
Пружина, к которой подвешено тело, растянулась на 4 см. Определите частоту колебаний пружинного маятника. // Ремизов А.Н., Максина А.Г. "Сборник задач...", 2001 г. https://bookmix.ru/bookprice.phtml?id=84492
Сила упругости появляется из-за растяжения пружины на длину x под действием силы тяжести.
Сила упругости появляется из-за растяжения пружины на длину x под действием силы тяжести.