Найти в Дзене
Alex Kar

Чувствительный самодельный металлоискатель на микросхемах и транзисторах

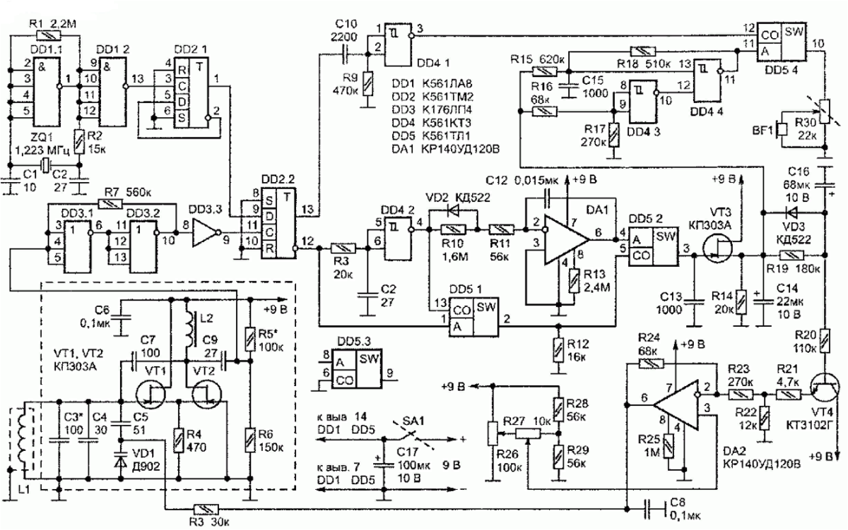
Чувствительность у этого металлоискателя повышена за счет использования зависимости длительности зондирующего импульса от интенсивности самих посылок. В поисковый генератор введена автоматическая подстройка частоты. Каких-либо дополнительных мер для стабилизации напряжений и температурной компенсации электронных блоков не требуется. Задающий генератор выполнен на элементе DD1.1. Его частота стабилизирована кварцевым резонатором ZQ1, включенным в цепь положительной обратной связи. Для обеспечения возбуждения генератора при включении питания служит резистор R1. Буферный элемент DD1.2 разгружает генератор, а также формирует сигнал с цифровыми уровнями. Резистор R2 определяет степень нагрузки и максимум мощности, рассеиваемой на кварцевом резонаторе. Данный генератор может работать практически с любыми резонаторами при токе потребления 500—800 мкА. Идущий за ним делитель частоты на два (элемент DD2.1) формирует сигнал с симметричным меандром, необходимый для нормальной работы смесител

Чувствительность у этого металлоискателя повышена за счет использования зависимости длительности зондирующего импульса от интенсивности самих посылок. В поисковый генератор введена автоматическая подстройка частоты. Каких-либо дополнительных мер для стабилизации напряжений и температурной компенсации электронных блоков не требуется. Задающий генератор выполнен на элементе DD1.1. Его частота стабилизирована кварцевым резонатором ZQ1, включенным в цепь положительной обратной связи. Для обеспечения возбуждения генератора при включении питания служит резистор R1. Буферный элемент DD1.2 разгружает генератор, а также формирует сигнал с цифровыми уровнями. Резистор R2 определяет степень нагрузки и максимум мощности, рассеиваемой на кварцевом резонаторе. Данный генератор может работать практически с любыми резонаторами при токе потребления 500—800 мкА. Идущий за ним делитель частоты на два (элемент DD2.1) формирует сигнал с симметричным меандром, необходимый для нормальной работы смесителя. Измерительный генератор собран по схеме несимметричного мультивибратора (транзисторы VT1 и VT2). Выход на режим самовозбуждения обеспечивает цепь положительной обратной связи на конденсаторе С7. Частотозадающими элементами служат конденсаторы C3—С5, варикап VD1 и поисковая катушка-датчик L1. Генерация осуществляется в пределах от 500 кГц до 700 кГц, в зависимости от имеющегося кварцевого резонатора. Уход частоты у данного генератора за первые 10 с сразу после включения питания составляет не более 0,7 Гц (а через каждые 30 минут — до 20 Гц). Для нормальной работы прибора считается приемлемым уход частоты 7 Гц за 7 мин (без АПЧ). Выдаваемый измерительным генератором синусоидальный сигнал, имея амплитуду 1—1,2 В, поступает через разделительный конденсатор С9 на элементы DD3.1, DD3.2. Эти элементы формируют прямоугольные импульсы с цифровыми уровнями и скважностью 2. Резисторы R5 R6 образуют делитель, необходимый для нормальной работы этого участка схемы, а элемент DD3.3 выполняет роль буферного каскада. Сигнал с него подается на триггер DD2.2. Туда же поступает сигнал с делителя опорного генератора.

-2

Особенность работы триггера DD2.2 такова, что если на входы Си D этого логического элемента приходят две импульсные последовательности, близкие по частоте, то на выходах формируется сигнал разностной частоты со строго симметричным меандром. Прямой, а также задержанный, и заодно проинвертированный (благодаря цепи R8 C11 и элементу DD4.2) сигналы суммируются на ключе DD5.1, выполняющем роль логического элемента И/ИЛИ. При этом формируются короткие положительные импульсы записи для работы аналогового запоминающего устройства (DD5.2. С13, ѴТЗ). Снимаемый с выхода DD4.2 сигнал приходит на интегратор, выполненный по классической схеме с использованием элементов VD2, R10—R11, DA1, С12. Резистор R11 ограничивает ток перезаряда конденсатора С12, разгружая выход элемента DD4.2. Проинтегрированный сигнал через ключ DD5.2, которым управляют импульсы с DD5.1, подается на запоминающую емкость С13. На этом конденсаторе формируется и удерживается с высокой точностью до нового цикла записи напряжение, равное пиковому значению того, что поступает от интегратора. Конденсатор С14 сглаживает эффект типа «ступенька», который может возникнуть при резкой смене частот биений.С истокового повторителя на транзисторе ѴТЗ сигнал поступает:

на компаратор DD4.3; на генератор, управляемый напряжением; в цепь петли АПЧ.

Делитель R21 R22 со вместо с резисторами обратной связи R23 и R24 сужают диапазон управляющего напряжения до амплитуды 1,2 В. Операционный усилитель DA2 сравнивает полученное напряжение с тем, что задано делителем R26 R29, и формирует напряжение управления варикапом VD1. Резистором R26 можно устанавливать начальную точку захвата АПЧ (ЧУВСТВИТЕЛЬНОСТЬ) грубо, а резистором R27 — более точно. При перемещении движка R26 в сторону крайнего (верхнего, либо нижнего по схеме) положения можно легко выходить из зоны захвата АПЧ (±300 Гц), осуществляя режим работы с частотой биений «один к одному», что делает работу с прибором более гибкой. Фактически АПЧ имеет две постоянные времени (в зависимости от того, в какую сторону происходит изменение частоты биений). Особое исполнение катушки-датчика практически нивелирует влияние ферромагнитных свойств обнаруживаемых предметов. Поэтому не оказывается влияние на увеличение частоты поискового генератора. Поэтому АПЧ и прибор в целом работают во всех режимах весьма корректно. ГУН на элементах DD4.4, R18, С15 преобразует напряжение, изменяющееся с частотой биений, в звуковую частоту. Настроенный с помощью делителя R16 R17 компаратор DD4.3 разрешает ему это делать в зоне максимальной чувствительности, когда частота биений лежит в диапазоне 0—70 Гц. Сигнал с ГУН поступает на вход «А» смесителя (ключ DD5.4). На вход «СО» от логического элемента DD4.1 приходит разностная частота биений. В результате на выходе смесителя присутствует: или промодулированный частотой биений сигнал ГУН; или только частота биений. Причем переход с одного режима на другой схема выполняет автоматически. Переменный резистор R30 служит нагрузкой и регулятором громкости, а совмещенный с ним SA1 — выключателем электропитания. Использование микросхем серии КМОП и операционных усилителей, работающих в микротоковом режиме, позволило сократить ток потребления схемы до уровня 6 мА, сделав приемлемым использование батареи «Крона» в качестве источника электропитания.

Расположение элементов на плате показано на рис.

-3

-4

Печатная плата.

Технология и тщательность изготовления рамки-датчика очень сильно влияют на качество работы всего устройства. В качестве основы здесь рекомендуется использовать жгут, составленный из одиннадцати отрезков провода ПЭВ-2 1,2 мм длиной 1100 мм. Его нужно плотно обернуть слоем изоленты и втиснуть в алюминиевую трубку, имеющую внутренний диаметр 10 мм и длину 960 мм. Полученной заготовке нужно придать форму прямоугольной рамки 300 х 200 мм с закругленными углами. Конец первого из проводов, помещенных в алюминиевом корпусе-электростатическом экране, последовательно припаять к началу второго провода и так далее, до образования своеобразной 11-ти витковой катушки индуктивности. Пайки друг от друга нужно заизолировать бумажной лентой и залить эпоксидной смолой, исключая при этом появление короткозамкнутого витка за счет самой согнутой в рамку трубки. Желательно здесь же предусмотреть любой закрытый высокочастотный разъем и подходящее (не металлическое) крепление для рукоятки, в качестве которой можно использовать одну-две секции от разборного удилища. Кабель, соединяющий рамку с блоком, лучше использовать коаксиальный, телевизионный, например, РК75. Почти весь металлодетектор может быть смонтирован на печатной плате рис. из одностороннего фольгированного стеклотекстолита. Поисковый генератор рекомендуется поместить в экранирующую коробку из жести. Дроссель L2 поискового генератора имеет 150 витков провода ПЭЛ-1 0,01. Намотка нужно производить внавал на каркасе диаметром 4 мм и длиной 15 мм с ферромагнитным подстроенным сердечником 600НН. Индуктивность такого дросселя 1—1,2 мГн. В приборе использованы конденсаторы КСО или КТК (C3, С4, С5), КЛС или КМ (С1, С2, С6—С13, С15), К50-6 или К53-1 (С14, С16. С17). Резисторы — МЛТ 0,125, подстроеч-ные R26, R27 подойдут СП5-2 или СП-3. В качестве транзисторов VT1 и VT2, например, подойдут КП303Б (Ж). На месте ѴТЗ приемлем КП303 или КП305 с любой буквой, КТ3102Г (VT4) заменим на КТ3102Е. Кварц— на 1,0—1,4 МГц. Варикап Д901 можно заменить на Д902.

Источник: Корякин-Черняк С.Л. Семьян А.П. - Металлоискатели своими руками. Чтобы найти клады, монеты, украшения.

-5