Добавить в корзинуПозвонить
Найти в Дзене
Radio-любитель

Усилитель класса D со средней мощностью.

Всем здравствуйте. Приведенная в статье схема представляет собой полноценный «цифровой» усилителя мощности, который можно использовать для реализации в мобильных звуковых системах, работающих независимо, например, в качестве компьютерного усилителя или замены поврежденных и недоступных микросхем усилителя мощности в различном оборудовании. Просматривая веб-сайты производителей, легко можно найти интересные схемы мощного и многоканального усилителя (5.1) создать, несложно с выходной мощностью 10 ... 15 Вт на канал. Конечно, можно найти радиокомпоненты, но всегда есть некоторая трудность, это пайка корпуса в условиях домашней мастерской и это управление через цифровой интерфейс совершенно не нужно в простом устройстве, требующих дифференциальных сигналов. Просматривая предложения производителей усилителей класса D, была обнаружена, микросхема TPA3122D2 которая имеет простое включение, не требующее специализированных компонентов, по доступной цене в корпусе DIP20. Это двухканальный уси

Всем здравствуйте. Приведенная в статье схема представляет собой полноценный «цифровой» усилителя мощности, который можно использовать для реализации в мобильных звуковых системах, работающих независимо, например, в качестве компьютерного усилителя или замены поврежденных и недоступных микросхем усилителя мощности в различном оборудовании.

Просматривая веб-сайты производителей, легко можно найти интересные схемы мощного и многоканального усилителя (5.1) создать, несложно с выходной мощностью 10 ... 15 Вт на канал. Конечно, можно найти радиокомпоненты, но всегда есть некоторая трудность, это пайка корпуса в условиях домашней мастерской и это управление через цифровой интерфейс совершенно не нужно в простом устройстве, требующих дифференциальных сигналов.

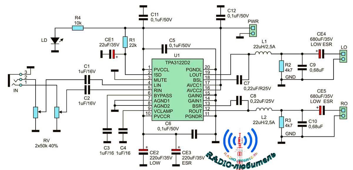
Просматривая предложения производителей усилителей класса D, была обнаружена, микросхема TPA3122D2 которая имеет простое включение, не требующее специализированных компонентов, по доступной цене в корпусе DIP20. Это двухканальный усилитель мощности. Имеет встроенную защиту, может работать от широкого диапазона напряжений 10 ... 30 В, работает на нагрузку 4 ... 8 ом. В зависимости от нагрузки и напряжения питания он обеспечивает 10 Вт / 4 ом при 17 В и 15 Вт / 8 ом при 28 В.

Микросхема из-за ее высокой эффективности не требует использования радиатора, медь на плате выполняет роль теплоотвода. Принципиальная схема модуля усилителя показана на рисунке.

Схема усилителя
Схема усилителя

Схема усилителя не отличается от приведенной в каталоге Texas Instruments, предложенного для этой микросхемы стереоусилителя, а также позволяет построить одноканальный мостовой усилитель. Он был дополнен только потенциометром регулировки громкости и входным разъемом мини Jack. Функция отключения звука отключена, а схема режима ожидания дополнена резистором R1 - конденсатором CE1, дающим небольшую задержку при включении усилителя, который защищает от переходных процессов.

При необходимости значение CE1 можно увеличить. Также отказался от изменения чувствительности микросхемы, определяемой с помощью входов GAIN0 и GAIN1. Наличие напряжения питания индицируется светодиодом LD. Благодаря работе усилителя в классе D, выходные фильтры, состоящие из дросселей L1 и L2, а также конденсаторов C9 и C10, необходимы для фильтрации ВЧ модуляции на выходе усилителя.

Обращаем внимание на правильность выбора элементов. Дроссель должен иметь резонансную частоту выше 100 кГц и ток насыщения более 2А. Конденсаторы фильтра должны быть металлопленочными. Значения элементов усредняются для нагрузки 4 ... 8ом. Разумеется, схему можно «настроить» на выбранное значение, как описано в документации. Разделительные электролитические конденсаторы CE4 и CE5, соединяющие динамики, и CE2 и CE3, фильтрующие источник питания, должны иметь малое сопротивление ESR.

Если необходимо улучшить передачу более низких частот, стоит использовать C1, C2, CE4, CE5 с большей емкостью, аналогично в сочетании с нагрузкой 4 ом. При интенсивной работе микросхемы стоит прикрепить небольшой радиатор для корпусов DIP на корпус, что предотвратит прерывания в значимые моменты, когда срабатывает внутренняя тепловая защита. Во время работы, даже после нескольких часов, микросхема не уходила в тепловую защиту, хотя она была явно теплой.

Однако это касалось работы с нагрузкой 8 ом при напряжении питания 28 В. При нагрузке 4 ом. Микросхема может нагреваться еще больше так что нужно все же применить радиатор. Усилитель смонтирован на небольшой двусторонней печатной плате. Его монтажная схема показана на рисунке.

Печатная плата усилителя
Печатная плата усилителя

Печатная плата усилителя сторона 2
Печатная плата усилителя сторона 2

Усилитель не требует настройки и собран из заведомо исправных компонентов, работает сразу после включения питания. В усилителе - в зависимости от характера работы для питания используется типичный источник питания ноутбука 18 ... 19 В / 2 А.

-4