Найти в Дзене
Alex Kar

Полтора десятка интересных схем из зарубежных источников

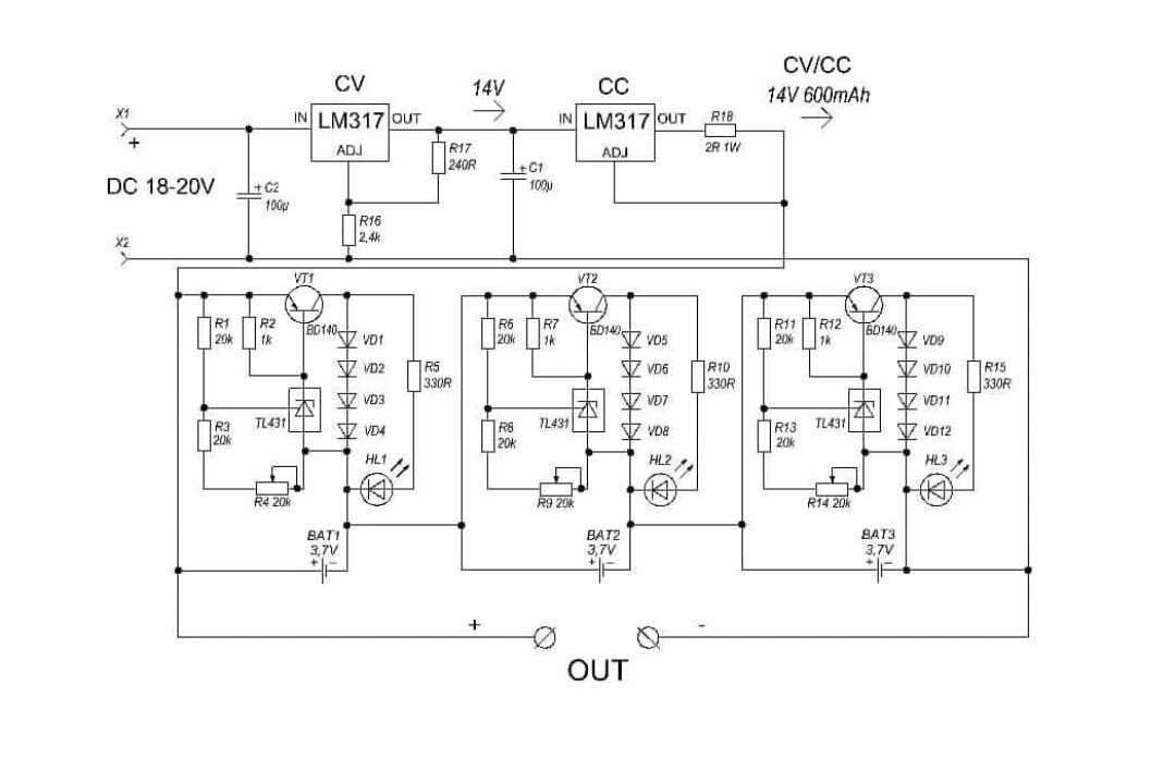
Li-Ion линейное зарядное устройство и Balancer V2.0. это зарядное устройство на схеме является более полной версией. Преобразователь мощности 60мА-15А выс. Отличная схема для использования в качестве лабораторного источника питания или в качестве аккумуляторного зарядного устройства. Диктофон на микросхеме ISD1820 Зарядное устройство на микросборке LM317. Это принципиальная схема полностью автоматического зарядного устройства 12 В для зарядки аккумуляторов автомобилей и т. д. Эта схема имеет максимум ток зарядки 2 ампера. Схема будет заряжать автомобильные аккумуляторы без снятия их из устройства, из автомобиля. Обратите внимание, схема будет автоматически переключатся с зарядки до отключения заряда, когда батарея станет полностью заряженной. И лампа на 12 вольт будет светиться, чтобы обеспечить индикация этого состояния. Она будет сигнализировать что аккумулятор заряжен, что его можно отключать от зарядного устройства Схему хорошо использовать в качестве автомобильного

Li-Ion линейное зарядное устройство и Balancer V2.0. это зарядное устройство на схеме является более полной версией.

-2

Преобразователь мощности 60мА-15А выс. Отличная схема для использования в качестве лабораторного источника питания или в качестве аккумуляторного зарядного устройства.

-3

Диктофон на микросхеме ISD1820

-4

Зарядное устройство на микросборке LM317.

-5

Это принципиальная схема полностью автоматического зарядного устройства 12 В для зарядки аккумуляторов автомобилей и т. д. Эта схема имеет максимум ток зарядки 2 ампера. Схема будет заряжать автомобильные аккумуляторы без снятия их из устройства, из автомобиля. Обратите внимание, схема будет автоматически переключатся с зарядки до отключения заряда, когда батарея станет полностью заряженной. И лампа на 12 вольт будет светиться, чтобы обеспечить индикация этого состояния. Она будет сигнализировать что аккумулятор заряжен, что его можно отключать от зарядного устройства Схему хорошо использовать в качестве автомобильного зарядного устройства и для зарядки аккумуляторов многих автомобилей.

-6

Мощный регулятор напряжения 4.5A на микросборке LM317

-7

Схема беспроводного устройства для обнаружения скрытой проводки в стене.

-8

Светомузыкальное устройство для концертов, вечеринок. Представьте, как будет освещена вечеринка мигающими цветными лампами. Внимание: В схеме нет гальванической развязки, все компоненты находятся под сетевым напряжением 220 вольт, в схема присутствуют большие токи и высокое напряжение, компоненты должны быть расчитаны на напряжения и токи. Используемые компоненты должны быть изолированы от схемы, ручки потенциометров P1, P2 и P3 должны быть пластиковыми. При подключении микрофона использовать экранированный кабель . Всю проводку идущую на сетевое питание и освещение должна быть изолирована термоусадочной трубкой. Корпус для схемы должен быть сделан из пластика. Не позволять что бы что-нибудь металлическое высовывалось из коробки. Даже радиаторы для тиристоров должны быть изолированы. Будьте осторожны при налаживании схемы помня, что все компоненты находятся под напряжением. Максимальная выходная мощность каждого выхода (тиристора) составляет 400 Вт, не превышать этот уровень!

-9

Простая схема (диммера). Тиристорный регулятор напряжения большой мощности. Будьте осторожны: высокое напряжение в цепях устройства , все детали должны быть изолированы от сети, корпус устройства должен быть из пластика, ручка регулировки так же должна быть изготовлена из пластика.

-10

Индикатор уровня заряда батареи на микросхеме Lm3914

-11

Высоковольтный преобразователь напряжения с одним трансформатором , можно использовать как электрошокер, или зажигалку газовой плиты.

-12

Простая схема устройства изменения (искажения) голоса. Пожалуйста, не злоупотребляйте этим, это очень весело, но используйте его с умом.

(Перевод не технический.)

-13

Радиоприемник на микросхеме TDA7088 электронный тюнинг. Нажмите RUN, чтобы запустить сканирование и СБРОС, чтобы зарезервировать сканирование и начать с самого начала. Если вы хотите подключите его к динамику подключите выход к внешнему усилителю.

-14

Led stroboskop Светодиодный стробоскоп.

-15

Рулетка с таймером 555 и 4017. При касании проводов светодиод вращается, пока не уберешь палец, и тогда он остановится на числе. Игра, чтобы играть с друзьями.

-16

Перевод с английского, по всей видимости это типа (крякалка)

Там не лучший способ раздражать кого-либо, чем домашний зуммер. Попробуйте эту схему на ваших друзьях, и это гарантированно разрушит вашу дружбу.

-17