Добавить в корзинуПозвонить
Найти в Дзене
IT'Liner

Бизнес-процесс №1

Ведение бухгалтерского учета предприятия Категория: Финансовый менеджмент 1. ОБЛАСТЬ ПРИМЕНЕНИЯ 1.1. Настоящий регламент устанавливает порядок выполнения процесса "Ведение бухгалтерского учета предприятия", который относится к категории "Финансовый менеджмент". 1.2. Требования настоящего регламента распространяются на подразделения: и обязательны для выполнения сотрудниками, занимающими следующие должности: - Буркова А.Л. (Главный бухгалтер); 2. ДОКУМЕНТАЦИЯ Настоящий регламент использует ссылки на следующие документы, необходимые для управления процессом "Ведение бухгалтерского учета предприятия": 3. ОТВЕТСТВЕННОСТЬ И ПОЛНОМОЧИЯ 3.1. Ответственность за выполнение процесса "Ведение бухгалтерского учета предприятия" несёт: - Буркова А.Л. (Главный бухгалтер); 3.2. Ответственный за выполнение процесса имеет полномочия: 1) Следить за ходом выполнения процесса и контролировать правильность выполнения функций участников процесса; 2) Вносить изменения в процесс, если такие из

Ведение бухгалтерского учета предприятия

Категория: Финансовый менеджмент

1. ОБЛАСТЬ ПРИМЕНЕНИЯ

1.1. Настоящий регламент устанавливает порядок выполнения процесса "Ведение бухгалтерского учета предприятия", который относится к категории "Финансовый менеджмент".

1.2. Требования настоящего регламента распространяются на подразделения:

и обязательны для выполнения сотрудниками, занимающими следующие должности:

- Буркова А.Л. (Главный бухгалтер);

2. ДОКУМЕНТАЦИЯ

Настоящий регламент использует ссылки на следующие документы, необходимые для управления процессом "Ведение бухгалтерского учета предприятия":

-2

3. ОТВЕТСТВЕННОСТЬ И ПОЛНОМОЧИЯ

3.1. Ответственность за выполнение процесса "Ведение бухгалтерского учета предприятия" несёт:

- Буркова А.Л. (Главный бухгалтер);

3.2. Ответственный за выполнение процесса имеет полномочия:

1) Следить за ходом выполнения процесса и контролировать правильность выполнения функций участников процесса;

2) Вносить изменения в процесс, если такие изменения направлены на улучшение процесса и не приведут к нежелательному изменению параметров (стоимости и времени выполнения);

3) Вести и передавать статистику по процессу "Ведение бухгалтерского учета предприятия", который относиться к категории "Финансовый менеджмент", за которую несет ответственность:

- Попков И.Ю. (Генеральный директор);

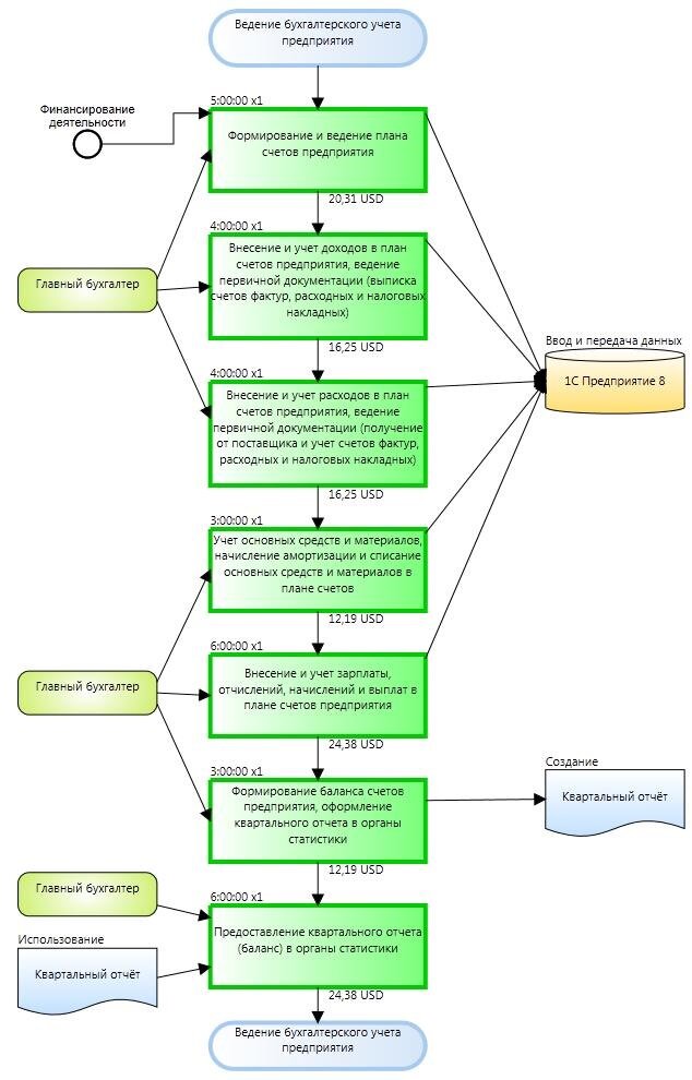
4. СХЕМА ПРОЦЕССА

-3

5. ПАРАМЕТРЫ ПРОЦЕССА

Процесс "Ведение бухгалтерского учета предприятия" характеризуется следующими параметрами:

- Время выполнения процесса: 31 часа(ов). Контрольное время выполнения последовательности действий в процессе необходимое для достижения результата.

- Временные затраты в месяц: 31 часа(ов). Среднее время, затраченное на выполнение процесса из расчёта на 1 месяц.

- Частота выполнения процесса: 1 раз(а) в месяц.

- Стоимость выполнения процесса: 125,93 USD. Затраты на персонал, который выполняет функции процесса, необходимые для достижения результата.

- Месячная стоимость выполнения: 125,93 USD. Затраты на персонал выполняющий функции процесса из расчёта на 1 месяц.

6. ПОРЯДОК ВЫПОЛНЕНИЯ ПРОЦЕССА

1) Функция: Формирование и ведение плана счетов предприятия;

Тип функции: Исполнительная;

Ответственные за выполнение функции:

- Буркова А.Л. (Главный бухгалтер);

Частота выполнения: 1 раз;

Время выполнения: 5 часов, 0 минут, 0 секунд;

Стоимость выполнения функции: 20,31 USD;

2) Функция: Внесение и учет доходов в план счетов предприятия, ведение первичной документации (выписка счетов фактур, расходных и налоговых накладных);

Тип функции: Исполнительная;

Ответственные за выполнение функции:

- Буркова А.Л. (Главный бухгалтер);

Частота выполнения: 1 раз;

Время выполнения: 4 часов, 0 минут, 0 секунд;

Стоимость выполнения функции: 16,25 USD;

3) Функция: Внесение и учет расходов в план счетов предприятия, ведение первичной документации (получение от поставщика и учет счетов фактур, расходных и налоговых накладных);

Тип функции: Исполнительная;

Ответственные за выполнение функции:

- Буркова А.Л. (Главный бухгалтер);

Частота выполнения: 1 раз;

Время выполнения: 4 часов, 0 минут, 0 секунд;

Стоимость выполнения функции: 16,25 USD;

4) Функция: Учет основных средств и материалов, начисление амортизации и списание основных средств и материалов в плане счетов;

Тип функции: Исполнительная;

Ответственные за выполнение функции:

- Буркова А.Л. (Главный бухгалтер);

Частота выполнения: 1 раз;

Время выполнения: 3 часов, 0 минут, 0 секунд;

Стоимость выполнения функции: 12,18 USD;

5) Функция: Внесение и учет зарплаты, отчислений, начислений и выплат в плане счетов предприятия;

Тип функции: Исполнительная;

Ответственные за выполнение функции:

- Буркова А.Л. (Главный бухгалтер);

Частота выполнения: 1 раз;

Время выполнения: 6 часов, 0 минут, 0 секунд;

Стоимость выполнения функции: 24,37 USD;

6) Функция: Формирование баланса счетов предприятия, оформление квартального отчета в органы статистики;

Тип функции: Исполнительная;

Ответственные за выполнение функции:

- Буркова А.Л. (Главный бухгалтер);

Ссылки на документы:

- Квартальный отчёт;

Частота выполнения: 1 раз;

Время выполнения: 3 часов, 0 минут, 0 секунд;

Стоимость выполнения функции: 12,18 USD;

7) Функция: Предоставление квартального отчета (баланс) в органы статистики;

Тип функции: Исполнительная;

Ответственные за выполнение функции:

- Буркова А.Л. (Главный бухгалтер);

Ссылки на документы:

- Квартальный отчёт;

Частота выполнения: 1 раз;

Время выполнения: 6 часов, 0 минут, 0 секунд;

Стоимость выполнения функции: 24,37 USD;

7. ФУНКЦИОНАЛЬНЫЕ ПАРАМЕТРЫ ПРОЦЕСА

Исполнительные функции [7]:

-4

8. ВРЕМЕННЫЕ ПАРАМЕТРЫ ПРОЦЕСА

Исполнительные функции [7]:

-5

9. СТОИМОСТНЫЕ ПАРАМЕТРЫ ПРОЦЕСА

Исполнительные функции [7]:

СТОИМОСТЬ ФУНКЦИЙ: 125,91 USD
СТОИМОСТЬ ФУНКЦИЙ: 125,91 USD

10. ВЗАИМОДЕЙСТВИЯ ПРОЦЕССА

-7
-8

Тем кто дочитал бонус: https://cloud.mail.ru/public/3qo7/5iSnSzD78

Спасибо за внимание!