Добавить в корзинуПозвонить
Найти в Дзене
ITPanda - Битрикс 24 и УС

Комплексное создание и продвижение корпоративного сайта по услугам стрижки и груминга для домашних питомцев.

О компании: PARADOGs - это сеть зоомагазинов,  салонов красоты для животных и школа грумеров. В сети зоосалонов PARADOGs опытные грумеры предложат Вам различные стрижки для Вашей собачки, это может быть стрижка с целью подготовки к участию на выставке, простое подравнивание шерсти, гигиеническая или модельная стрижка для вашего любимца. Сайт: https://paradogs.biz/ Цель: Разработать новый сайт с современным дизайном на системе управления 1С-Битрикс для сети салонов красоты для животных. Сайт:  https://paradogs.biz/ Задачи: Этапы: Этап 1. Написание ТЗ На основании собранного семантического ядра, информации на старом сайте и учетом пожеланий заказчика была проработана структура разделов сайта. Необходимо было учесть перенос  части информации со старого сайта и размещение новой. Для учета пожеланий по функционалу была выбрана система управления сайтом 1С-битрикс. Для уменьшения стоимости разработки сайта было принято решение разработать сайт на базе готового решения Аспро:Digital
Оглавление

О компании:

PARADOGs - это сеть зоомагазинов,  салонов красоты для животных и школа грумеров. В сети зоосалонов PARADOGs опытные грумеры предложат Вам различные стрижки для Вашей собачки, это может быть стрижка с целью подготовки к участию на выставке, простое подравнивание шерсти, гигиеническая или модельная стрижка для вашего любимца.

Сайт: https://paradogs.biz/

Цель:

Разработать новый сайт с современным дизайном на системе управления 1С-Битрикс для сети салонов красоты для животных.

Сайт:  https://paradogs.biz/

Задачи:

  • Разработать современный дизайн взамен старого с соблюдением фирменного стиля.
  • Разместить каталог предоставляемых услуг  для собак (в разрезе пород), кошек и других домашних животных с ценами, выбором дополнительных услуг и возможностью оставить заявку для записи в салон.
  • Оформить наглядно информацию по салонам и предоставляемым услугам с адресом и контактными данными для связи.
  • Разработать раздел для знакомства с грумерами и тренерами салонов.
  • Разработать посадочную страницу под курсы груминга.

Этапы:

  • Написание ТЗ
  • Отрисовка дизайна
  • Верстка и программирование
  • Наполнение
  • Базовая оптимизация сайта

Этап 1. Написание ТЗ

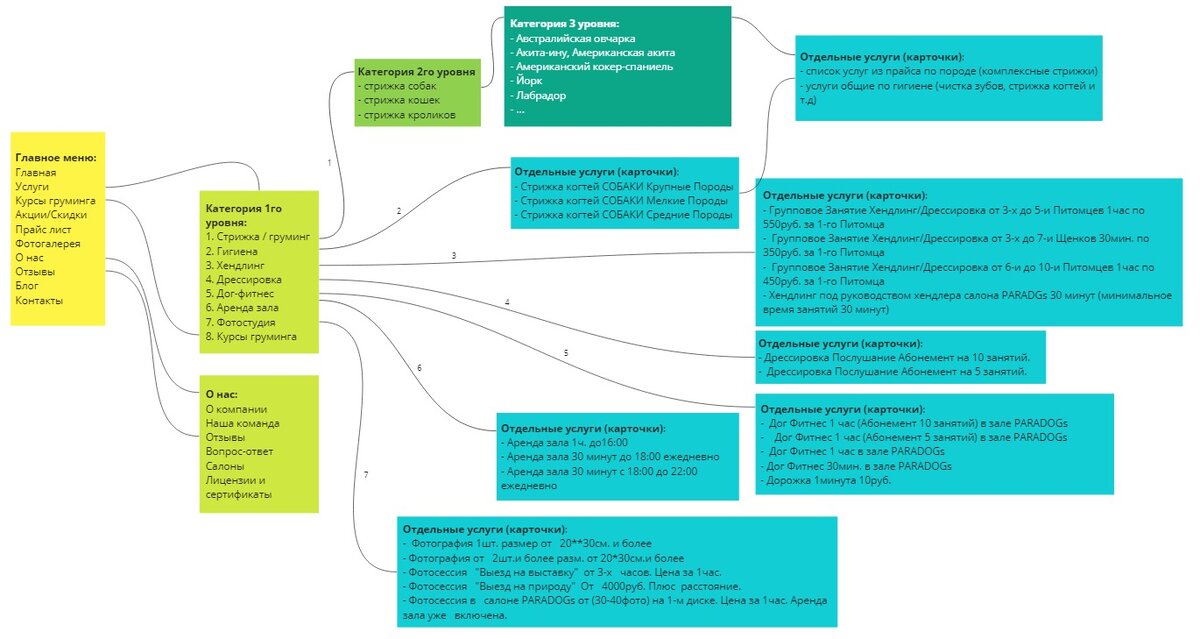
На основании собранного семантического ядра, информации на старом сайте и учетом пожеланий заказчика была проработана структура разделов сайта.

Необходимо было учесть перенос  части информации со старого сайта и размещение новой.

Структура разделов сайта.
Структура разделов сайта.

Для учета пожеланий по функционалу была выбрана система управления сайтом 1С-битрикс. Для уменьшения стоимости разработки сайта было принято решение разработать сайт на базе готового решения Аспро:Digital с доработкой основного функционала под задачи заказчика.

Для этого были разработаны прототипы основных страниц сайта с учетом внешнего вида готового решения с учетом необходимых изменений по функционалу сайта.

Добавлены новые функциональные блоки на главную страницу, в карточку товара. В каталоге услуг в разделе «Стрижка и груминг собак» добавлен поиск по породам.

Прототип главной страницы сайта.
Прототип главной страницы сайта.

Весь функционал сайта в том числе и дополнительный был описан в техническом задании. Техническое задание было составлено на основе функционала шаблона Аспро:Digital и с учетом дополнительного функционала для реализации задач клиента.

Этап 2. Отрисовка дизайна фирменного стиля заказчика.

Дизайн сайта был отрисован на основе прототипов, шаблона и фирменного стиля заказчика.

Дизайн главной страницы сайта.
Дизайн главной страницы сайта.

Этап 3. Верстка и программирование

Главная страница реализована в виде лендинга. Первый экран - это слайдер с широкоформатными баннерами, на котором расположены: логотип, главное меню (навигация по сайту), контакты по салонам, поиск.

Для главной страницы были отрисованы тематические широкоформатные банеры с тремя основными видами животных, для которых предоставляются услуги салонов:

  • собаки
  • кошки
  • кролики
Баннер для главной страницы сайта
Баннер для главной страницы сайта
Баннер для главной страницы сайта
Баннер для главной страницы сайта
Баннер для главной страницы сайта
Баннер для главной страницы сайта

Карта с адресами салонов – расположена в нижней части страниц сайта, является сквозной для всего сайта.

Карта является интерактивной. Иконки местоположения оформлены в фирменном стиле. При нажатии на иконку местоположения выпадает список с точным адресом с перечнем предоставляемых услуг по выбранному адресу.

Карта с адресами салонов.
Карта с адресами салонов.

Каталог услуг – представляет собой иерархию услуг:

  • Стрижка, груминг
    - Стрижка собак (деление собак по породам)
    - Стрижка кошек 
    - Стрижка других животных 
  • Гигиена
  • Аренда грумерской
  • Курсы груминга
  • Хендлинг
  • Дрессировка
  • Дог фитнес
  • Аренда зала
Каталог услуг – раздел Стрижка собак.
Каталог услуг – раздел Стрижка собак.

В каждой карточке услуги – расположена информация о предоставляемой услуге по выбранной породе собаки (общая для других животных).

Для каждой услуги предусмотрен выбор дополнительных  услуг, с расчетом общей стоимости с учетом дополнительно выбранных услуг.

Карточка услуги – Комплекс с подравниванием Австралийская овчарка.
Карточка услуги – Комплекс с подравниванием Австралийская овчарка.

Наши мастера – раздел с информацией о мастерах и их квалификации. Перед походом в салон  клиент может ознакомиться с информацией о специалисте и оставить заявку на запись именно к желаемому мастеру или хендлер-дрессировщику. – раздел с информацией о мастерах и их квалификации. Перед походом в салон  клиент может ознакомиться с информацией о специалисте и оставить заявку на запись именно к желаемому мастеру или хендлер-дрессировщику.

Наши мастера.
Наши мастера.

Контакты – раздел, в котором расположены адреса телефоны и фото входных групп, чтобы легче сориентироваться при первом визите. Найти для себя ближайший салон легко, ведь салоны расположены почти во всех районах города Екатеринбурга.

Контакты.
Контакты.

Курсы груминга – странице в виде лендинга. Здесь Вы сможете получить всю информацию, если хотите стать профессиональным грумером. Здесь расположена информация о стоимости, содержании курса и ближайших датах проведения. Отзывы, фото с прошедших курсов и истории учеников помогут убедиться что именно здесь Вас научат всему чтобы стать грумером с нуля или повысить свою квалификацию.

Здесь же можно ставить заявку или позвонить по телефону чтобы узнать подробности о курсе.

Курсы груминга.
Курсы груминга.

Этап 4. Наполнение

Часть информации была перенесена со старого сайта.

Информация для каталога услуг была предоставлена заказчиком в формате Ecxel, обработана и загружена с помощью импорта Excel на сайт.

Для каталога услуг были подобраны фото, в т.ч. фото пород собак, для визуальной ориентации по списку пород.

Данное деление на породы было так же необходимо для оптимизации сайта под поисковые запросы по породам собак.

Результат:

  • Разработан современный дизайн взамен старого с соблюдением фирменного стиля;
  • Оформлен каталог услуг с удобной навигацией по породам собак и другим животным, предоставляемыми услугами с ценами, выбором дополнительных услуг и возможностью оставить заявку для записи в салон;
  • Наглядная карта с адресами салонов позволит быстро найти ближайший салон для ухода за своим любимцем;
  • Раздел с информацией о мастерах и тренерах позволит познакомиться со специалистом перед походом в салон;
  • Раздел Курсы груминга – даст понять, что именно здесь Вас научат всему, чтобы стать профессиональным грумером с нуля или повысить свою квалификацию;
  • Количество обращений с нового сайта увеличилось более чем в 2 раза;
  • Сотрудничество по ведению рекламы Яндекс и Гугл продолжается.

Сотрудничество продолжается по технической поддержке сайта и ведению рекламы.