Добавить в корзинуПозвонить
Найти в Дзене
Radio-любитель

Модуль организации защиты питания

Всем здравствуйте. Есть желание предложить небольшой модуль, позволяющий реализовать комплексную защиту источника питания. Модуль, представленный в статье, основан на специализированной микросхеме Texas Instruments TPS2592. Микросхема содержит все элементы, необходимые для реализации защиты от пониженного напряжения, перенапряжения, перегрузки и короткого замыкания с индикацией защиты.
Пороги

Всем здравствуйте. Есть желание предложить небольшой модуль, позволяющий реализовать комплексную защиту источника питания. Модуль, представленный в статье, основан на специализированной микросхеме Texas Instruments TPS2592. Микросхема содержит все элементы, необходимые для реализации защиты от пониженного напряжения, перенапряжения, перегрузки и короткого замыкания с индикацией защиты.

Пороги срабатывания для отдельных защит выбираются с помощью внешних резисторов. Диапазон напряжения питания составляет от 4,5 ... 18В, диапазон тока от 0,4 ... 1,6А. В зависимости от версии микросхемы срабатывание защит может быть зафиксировано в TPS25921L или автоматически сброшено в TPS25921A.

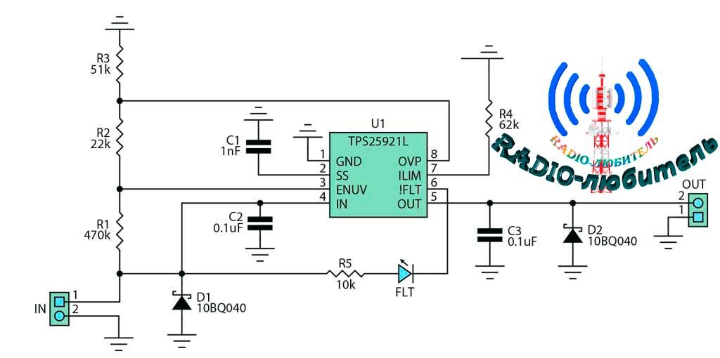
Устройство особенно полезно при питании схем, работающих от батарей или аккумуляторов, и для защиты незащищенных источников питания. Принципиальная схема модуля защиты электропитания показана на рисунке.

Принципиальная схема
Принципиальная схема

Напряжение питания подается на разъем IN и, таким образом, через управляемый ключ (выводы IN / OUT U1) на выходной разъем. Обе клеммы фильтруются конденсаторами С1 и С2 и защищены от перенапряжения в длинных силовых кабелях с диодами Шоттки D1 и D2. Светодиод FLT указывает на активную защиту.

Основной защиты питания является ограничение тока (ILim), значение которого определяется резистором R4 в соответствии с формулой.

 Формула расчета резистора R4
Формула расчета резистора R4

Значение предельного тока должно быть примерно на 20% выше, чем рабочий ток, потребляемый схемой. В прототипе резистор R4 = 62к, что соответствует току около 620 мА. Ток IFAST, отслеживаемый как короткое замыкание, составляет.

Расчет тока короткого замыкания
Расчет тока короткого замыкания

Этот ток был установлен на уровне 1,25А. В устройстве также реализована защита по напряжению, вывод ENUV, отключающая ключ питания, когда напряжение падает ниже значения, установленного внутренним порогом 4,26В, или когда напряжение на выводе ENUV меньше 1,34В.

Контакт OVP, отключающий питание, когда напряжение на выводе превышает 1,39 В. Оба напряжения имеют гистерезис около 50 мВ. Соответствующие пороги срабатывания выбираются резисторами R1 ... R3. Если защита от пониженного напряжения не требуется, замкните провод ENUV с помощью перемычки, запаянной вместо резистора R1. Если защита OVP не требуется, ее можно отключить, подключив контакт OVP к земле с помощью перемычки, припаянной вместо R3.

При номиналах резисторов R1 = 470к, R2 = 22к, R3 = 51к, UVLO составляет примерно 10В, а OVP - приблизительно 15В, что соответствует низкому напряжению гелевой батареи 12В и защищает питание схемы от последствий повреждения источника питания, когда напряжение на его выходе превышает 15В. Последняя функция это возможность указать время нарастания выходного напряжения (плавный пуск) при включении устройства, например, для заряда. Время нарастания определяется конденсатором, подключенным к контакту SS на микросхеме. По умолчанию без конденсатора C1 напряжение увеличивается со скоростью 50 В / мс. Время нарастания определяется по формуле.

Определяем время нарастания
Определяем время нарастания

Следует отметить, что увеличение времени нарастания увеличивает потерю мощности в микросхеме U1, что может привести к неправильной работе. Схема собирается на миниатюрной двусторонней плате. Расположение элементов и сама печатная плата показана на рисунке.

Печатная плата
Печатная плата

В заключении хотелось сказать очень достойная микросхема для организации питания и защиты устройств. Всем всего доброго.

-6