Добавить в корзинуПозвонить
Найти в Дзене
Николай Лобанов

Как управлять сквозными процессами?

Как управлять сквозными процессами?  Одним из ключевых элементов процессного подхода является определение, реорганизация и управление сквозными (межфункциональными) процессами организации. В статье рассматриваются различные способы управления сквозными процессами организации.
Что такое сквозной процесс? Рассмотрим конкретный пример. Существует сеть ресторанов. Имеется управляющая компания, среди подразделений которой присутствует отдел Главного технолога. В задачи Главного технолога входят: разработка новых блюд, разработка нового меню, обучение зав. производством и поваров ресторанов, контроль качества продукции кухни и проч. Меню ресторана представляет собой так называемую «газету», которая красочно оформлена. В нее включаются цветные фотографии блюд, цены, реклама крепких напитков и т.п. По принятым в сети правилам, меню изменяется каждый квартал (т.е. печатается новая «газета»). Происходит некоторая ротация блюд. Появляются новые блюда. В связи с этим, необходимо ежеквартально р
Оглавление

Как управлять сквозными процессами? 

Одним из ключевых элементов процессного подхода является определение, реорганизация и управление сквозными (межфункциональными) процессами организации. В статье рассматриваются различные способы управления сквозными процессами организации.

Что такое сквозной процесс?

На рис. 1 представлена следующая ситуация. Руководитель Подразделения 1 отвечает за выполнение Процесса 1, продукт которого получает внешний потребитель (на схеме – жирная стрелка). Однако для получения этого продукта Подразделению 1 требуются определенные промежуточные продукты от других подразделений (Подразделения 2 и 3, соответствующие Процессы 2 и 3 на схеме рис. 1). Однако руководитель Подразделения 1 никак не может повлиять на деятельность других подразделений, так как они находятся на одном иерархическом уровне в разных функциональных зонах. В такой ситуации бывает целесообразно определить некоторый сквозной (межфункциональный) процесс, который бы полностью или частично включал в себя Процессы 1, 2 и 3. На рис.1 этот сквозной процесс показан серым цветом. Анализ и оптимизация выделенного сквозного процесса должны обеспечить повышение эффективности взаимодействия отдельных подразделений (синергетический или системный эффект) и повысить удовлетворенность потребителя результатом их общей деятельности. 

 
Рис.1. Сквозной процесс
На рис. 1 представлена следующая ситуация. Руководитель Подразделения 1 отвечает за выполнение Процесса 1, продукт которого получает внешний потребитель (на схеме – жирная стрелка). Однако для получения этого продукта Подразделению 1 требуются определенные промежуточные продукты от других подразделений (Подразделения 2 и 3, соответствующие Процессы 2 и 3 на схеме рис. 1). Однако руководитель Подразделения 1 никак не может повлиять на деятельность других подразделений, так как они находятся на одном иерархическом уровне в разных функциональных зонах. В такой ситуации бывает целесообразно определить некоторый сквозной (межфункциональный) процесс, который бы полностью или частично включал в себя Процессы 1, 2 и 3. На рис.1 этот сквозной процесс показан серым цветом. Анализ и оптимизация выделенного сквозного процесса должны обеспечить повышение эффективности взаимодействия отдельных подразделений (синергетический или системный эффект) и повысить удовлетворенность потребителя результатом их общей деятельности.  Рис.1. Сквозной процесс

Рассмотрим конкретный пример. Существует сеть ресторанов. Имеется управляющая компания, среди подразделений которой присутствует отдел Главного технолога. В задачи Главного технолога входят: разработка новых блюд, разработка нового меню, обучение зав. производством и поваров ресторанов, контроль качества продукции кухни и проч. Меню ресторана представляет собой так называемую «газету», которая красочно оформлена. В нее включаются цветные фотографии блюд, цены, реклама крепких напитков и т.п. По принятым в сети правилам, меню изменяется каждый квартал (т.е. печатается новая «газета»). Происходит некоторая ротация блюд. Появляются новые блюда. В связи с этим, необходимо ежеквартально разрабатывать и печатать новую «газету» меню для каждого ресторана сети, причем в значительном количестве экземпляров (меню мнутся, пачкаются, их портят клиенты и т.п.). В целом, разработка нового меню и печать «газеты» является процессом, важным как для компании в целом, так и для внешних потребителей.

Однако, на практике он всегда вызывает проблемы: 

не выдерживаются сроки согласования нового меню и производства самой «газеты» (т.е. к первому числу квартала новых «газет» меню в ресторане нет);
несоответствующий дизайн обложки и фотографий;
наличие ошибок (неточности в ценах, несоответствие фотографий реально производимым блюдам и т.п.);
низкое качество полиграфии;
прочие.

Указанные выше проблемы могут быть вызваны следующими причинами:
сотрудники не понимают свою роль в процессе;
требования к результатам работ и срокам их выполнения не установлены;
взаимодействие между сотрудниками носит хаотический характер;
никто (кроме Генерального директора компании) не отвечает за качество конечного результата («газеты» меню) и сроки. 

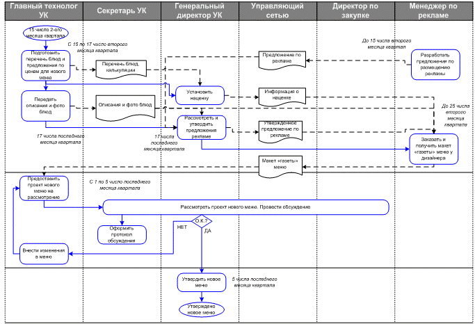
Попытаемся рассмотреть деятельность по созданию меню в виде сквозного процесса. На рис. 2 представлена упрощенная схема сквозного процесса разработки меню. Чтобы «газета» меню была сформирована, напечатана и доставлена в рестораны сети своевременно и с надлежащим качеством, в процессе должны поучаствовать сотрудники управляющей компании, сотрудники ресторанов, внешние поставщики и партнеры. На рис. 2 показаны операции процесса, последовательность их выполнения, необходимые документы, нормативные требования к срокам.

 
Рис. 2. Процесс разработки меню

  Конечно, схема процесса, представленная на рис.2, далека от идеала. Но главное, что она позволяет увидеть процесс от начала до конца всем участникам, обсудить его, утвердить и потом добиваться выполнения процесса в установленные сроки.
Кого же назначить владельцем рассматриваемого сквозного процесса? Однозначный ответ на этот вопрос дать нельзя, но в данном случае, скорее всего, это должен быть Главный технолог. Он мог бы координировать деятельность сотрудников из разных подразделений, контролировать сроки и проверять качество промежуточных результатов, организовывать необходимые совещания и т.п. Конечно, это возможно тогда, когда Главный технолог не только хороший специалист, но и адекватный менеджер. В любом случае, рассмотрение деятельности по созданию меню как сквозного процесса, ее анализ, выявление и устранение проблем может дать положительный эффект. 
не выдерживаются сроки согласования нового меню и производства самой «газеты» (т.е. к первому числу квартала новых «газет» меню в ресторане нет); несоответствующий дизайн обложки и фотографий; наличие ошибок (неточности в ценах, несоответствие фотографий реально производимым блюдам и т.п.); низкое качество полиграфии; прочие. Указанные выше проблемы могут быть вызваны следующими причинами: сотрудники не понимают свою роль в процессе; требования к результатам работ и срокам их выполнения не установлены; взаимодействие между сотрудниками носит хаотический характер; никто (кроме Генерального директора компании) не отвечает за качество конечного результата («газеты» меню) и сроки.  Попытаемся рассмотреть деятельность по созданию меню в виде сквозного процесса. На рис. 2 представлена упрощенная схема сквозного процесса разработки меню. Чтобы «газета» меню была сформирована, напечатана и доставлена в рестораны сети своевременно и с надлежащим качеством, в процессе должны поучаствовать сотрудники управляющей компании, сотрудники ресторанов, внешние поставщики и партнеры. На рис. 2 показаны операции процесса, последовательность их выполнения, необходимые документы, нормативные требования к срокам. Рис. 2. Процесс разработки меню   Конечно, схема процесса, представленная на рис.2, далека от идеала. Но главное, что она позволяет увидеть процесс от начала до конца всем участникам, обсудить его, утвердить и потом добиваться выполнения процесса в установленные сроки. Кого же назначить владельцем рассматриваемого сквозного процесса? Однозначный ответ на этот вопрос дать нельзя, но в данном случае, скорее всего, это должен быть Главный технолог. Он мог бы координировать деятельность сотрудников из разных подразделений, контролировать сроки и проверять качество промежуточных результатов, организовывать необходимые совещания и т.п. Конечно, это возможно тогда, когда Главный технолог не только хороший специалист, но и адекватный менеджер. В любом случае, рассмотрение деятельности по созданию меню как сквозного процесса, ее анализ, выявление и устранение проблем может дать положительный эффект. 

Что дает выделение сквозных процессов?

Итак, что же дает компании выделение сквозных процессов? Вот только некоторые важные аспекты:
понимание менеджментом организации как СИСТЕМЫ и реальное управление процессами;
сотрудники начинают «видеть процессы целиком» и понимают свою роль в удовлетворении потребностей клиентов;
улучшение взаимодействия вовлеченных в сквозные процессы подразделений (сотрудников) и достижение синергетических эффектов;
как следствие «работы» со сквозными процессами повышается результативность, эффективность и качество; организация как СИСТЕМА изменяется.

Какие бывают сквозные процессы?

  Какие бывают сквозные процессы? Конечно, при желании и некоторой фантазии можно придумать очень большое количество таких процессов внутри организации. Но делать этого не следует. На наш взгляд, сквозных процессов в организации должно быть ровно столько, сколько необходимо для налаживания эффективного взаимодействия подразделений на межфункциональном уровне. Сквозные процессы должны связывать элементы организационной системы между собой, обеспечивая синергетические эффекты. 
Какие сквозные процессы проще всего выделить? В первую очередь, к их числу можно отнести:
процесс обслуживания клиентов на стадии приема заказа;
процесс разработки нового продукта;
процесс управления отгрузкой товара;
процесс управления ассортиментом (для торговой компании);
процесс бюджетирования;
процесс подбора персонала;
прочие.

Опыт работы показывает, что в зависимости от отрасли набор сквозных процессов будет меняться. Например, для управляющей компании сети супермаркетов, небольшой нефтяной компании или компании, оказывающей услуги экспресс доставки, перечни сквозных процессов будут совершенно разные. 
Заметим, что выделение таких сквозных процессов, как «Продажа, производство и отгрузка продукции», является неправильным. Это не сквозной процесс – это цепочка создания ценности. (О построении и использовании схем цепочек создания можно посмотреть статьи автора на сайте
www.finexpert.ru [4]). 

Как выделять сквозные процессы?

Основные цели выделения сквозных процессов состоят в том, чтобы:
обеспечить понимание сквозных процессов руководителями и сотрудниками организации (научить сотрудников «видеть процесс целиком» и понимать требования внешних потребителей);
определить возможные направления улучшения сквозных процессов через улучшение взаимодействия вовлеченных в них подразделений (сотрудников) и достижение синергетических эффектов;

После того, как сквозные процессы выделены, можно разработать нормативно-методические документы, регламентирующие деятельность и взаимодействие подразделений для повышения результативности, эффективности и удовлетворенности внутренних и внешних клиентов.
Последовательность шагов по выделению сквозных процессов представлена на рис. 3.

 
Рис. 3. Выделение сквозных процессов

  На рис.3 в качестве входа показан «Проект системы процессов организации». Речь идет о том, что определять сквозные процессы целесообразно тогда, когда у руководителей уже есть достаточно полное представление о системе процессов компании. В противном случае, получается ситуация, которую можно назвать «лоскутной» регламентацией. Важно отметить, что построение системы процессов осуществляется по определенной методике (ее рассмотрение выходит за рамки данной статьи).
На шаге 1 необходимо проанализировать выходы процесса (2-3 уровня детализации, но не ниже). Следует выбрать один из выходов (группу выходов) по следующим критериям (одновременное соответствие всем критерием НЕ обязательно):
выход поставляется внешнему потребителю и:
существует активное взаимодействие подразделения, выполняющего процесс, с другими подразделениями;
для получения выхода процессу необходимы преобразуемые ресурсы и ресурсы по управлению, которые полностью не могу быть произведены внутри самого процесса и должны поставляться из других процессов на промежуточных стадиях выполнения процесса;
выход поставляется внутреннему потребителю:
существует активное взаимодействие подразделения, выполняющего процесс, с другими подразделениями (в т.ч., возможно, с внутренним потребителем);
для получения выхода процессу необходимы преобразуемые ресурсы и ресурсы по управлению, которые полностью не могу быть произведены внутри самого процесса и должны поставляться из других процессов на промежуточных стадиях выполнения процесса;
владелец процесса не может обеспечить требуемые показатели выхода (результативность, качество) и удовлетворенность клиента, и:
существенная (большая) часть поставляемого потребителю продукта/услуги формируется в других процессах на предыдущих стадиях; 
выход является важным для нескольких внутренних потребителей одновременно.

В случае выбора критерия 3, владельца сквозного процесса, как правило, следует искать среди руководителей вышестоящего уровня. Т.е. необходимо определить процесс более высокого уровня и проверить для него выполнение критерия 1 или 2. 
Процессы, рассмотрение которых в качестве сквозных целесообразно, могут быть выбраны для анализа и по другим критериям, в т.ч. на основании экспертных мнений руководителей и специалистов. 
На шаге 2 необходимо выявить участников сквозного процесса (подразделения) и процессы, которые они выполняют в рамках сквозного процесса. 
На шаге 3 необходимо определить границы сквозного процесса по входам/выходам. Полезно так же проанализировать инициирующие и завершающие процесса события. 
На шаге 4 необходимо определить владельцев сквозного процесса. Владельцем процесса может быть назначен руководитель одного из подразделений, процесс которого включен в сквозной процесс в качестве подпроцесса.  
На шаге 5 необходимо согласовать границы, состав участников и владельца процесса со всеми заинтересованными сторонами, в т.ч.:
с руководителями подразделений, участвующих в сквозном процессе;
с вышестоящем руководителем владельца процесса;
с руководителем компании (при необходимости).
Основные цели выделения сквозных процессов состоят в том, чтобы: обеспечить понимание сквозных процессов руководителями и сотрудниками организации (научить сотрудников «видеть процесс целиком» и понимать требования внешних потребителей); определить возможные направления улучшения сквозных процессов через улучшение взаимодействия вовлеченных в них подразделений (сотрудников) и достижение синергетических эффектов; После того, как сквозные процессы выделены, можно разработать нормативно-методические документы, регламентирующие деятельность и взаимодействие подразделений для повышения результативности, эффективности и удовлетворенности внутренних и внешних клиентов. Последовательность шагов по выделению сквозных процессов представлена на рис. 3. Рис. 3. Выделение сквозных процессов   На рис.3 в качестве входа показан «Проект системы процессов организации». Речь идет о том, что определять сквозные процессы целесообразно тогда, когда у руководителей уже есть достаточно полное представление о системе процессов компании. В противном случае, получается ситуация, которую можно назвать «лоскутной» регламентацией. Важно отметить, что построение системы процессов осуществляется по определенной методике (ее рассмотрение выходит за рамки данной статьи). На шаге 1 необходимо проанализировать выходы процесса (2-3 уровня детализации, но не ниже). Следует выбрать один из выходов (группу выходов) по следующим критериям (одновременное соответствие всем критерием НЕ обязательно): выход поставляется внешнему потребителю и: существует активное взаимодействие подразделения, выполняющего процесс, с другими подразделениями; для получения выхода процессу необходимы преобразуемые ресурсы и ресурсы по управлению, которые полностью не могу быть произведены внутри самого процесса и должны поставляться из других процессов на промежуточных стадиях выполнения процесса; выход поставляется внутреннему потребителю: существует активное взаимодействие подразделения, выполняющего процесс, с другими подразделениями (в т.ч., возможно, с внутренним потребителем); для получения выхода процессу необходимы преобразуемые ресурсы и ресурсы по управлению, которые полностью не могу быть произведены внутри самого процесса и должны поставляться из других процессов на промежуточных стадиях выполнения процесса; владелец процесса не может обеспечить требуемые показатели выхода (результативность, качество) и удовлетворенность клиента, и: существенная (большая) часть поставляемого потребителю продукта/услуги формируется в других процессах на предыдущих стадиях;  выход является важным для нескольких внутренних потребителей одновременно. В случае выбора критерия 3, владельца сквозного процесса, как правило, следует искать среди руководителей вышестоящего уровня. Т.е. необходимо определить процесс более высокого уровня и проверить для него выполнение критерия 1 или 2.  Процессы, рассмотрение которых в качестве сквозных целесообразно, могут быть выбраны для анализа и по другим критериям, в т.ч. на основании экспертных мнений руководителей и специалистов.  На шаге 2 необходимо выявить участников сквозного процесса (подразделения) и процессы, которые они выполняют в рамках сквозного процесса.  На шаге 3 необходимо определить границы сквозного процесса по входам/выходам. Полезно так же проанализировать инициирующие и завершающие процесса события.  На шаге 4 необходимо определить владельцев сквозного процесса. Владельцем процесса может быть назначен руководитель одного из подразделений, процесс которого включен в сквозной процесс в качестве подпроцесса.   На шаге 5 необходимо согласовать границы, состав участников и владельца процесса со всеми заинтересованными сторонами, в т.ч.: с руководителями подразделений, участвующих в сквозном процессе; с вышестоящем руководителем владельца процесса; с руководителем компании (при необходимости).

Критерии выбора сквозных процессов для оптимизации

При выделении сквозных процессов целесообразно принимать во внимание следующие критерии:
ресурсы, находящиеся в управлении (например, процесс стратегического управления компании);
возможный масштаб проблем, связанных с несоответствующими выходами процесса (например, процесс разработки нового продукта, процесс разработки меню и т.п.);
повторяемость процесса (много раз в сутки, несколько раз в месяц и т.п.);
«тиражируемость» процесса (возможность использования в различных филиалах и т.п.);
значительные потоки информации (документов);
важность процесса с точки зрения развития компании и корпоративной культуры (процесс приема/ увольнения сотрудников и т.п.).

Таким образом, стоит выделять только те сквозные процессы, которые важны для достижения целей организации, обеспечения эффективности деятельности, удовлетворенности клиентов. Сквозной процесс, не удовлетворяющий ни одному из указанных выше критериев, скорее всего, будет второстепенным и незначительным. Время и ресурсы, которое можно потратить на его анализ и реорганизацию, не оправдаются экономически. 

Критерии выбора сквозных процессов для автоматизации

Среди сквозных процессов, определенных в системе процессов компании, стоит выделить отдельную группу процессов, которые стоит автоматизировать. Эти процессы должны удовлетворять некоторым из следующих критериев:
воспроизводимость процесса (процесс находится в состоянии управляемости, причем желательно статистической);
процесс часто повторяется (несколько раз за рабочий день);
в рамках процесса существует значительный документооборот (десятки и сотни документов);
в рамках процесса активно используется программное обеспечение;
участники процесса имеют доступ к компьютерам; имеется сеть.

Как управлять сквозными процессами?

 Важно не только выделить сквозные процессы организации, но и организовать управление ими. Рассмотрим шесть возможных способов. 

Способ № 1. «Ничего не менять»

На практике иногда бывает так, что после выделения сквозного процесса, его описывают в какой-либо нотации. Потом на основе полученной схемы разрабатывают документ, описывающий процесс. Затем этот документ используется для так называемых «информационных целей» (т.е. просто для ознакомления сотрудников, участвующих в процессе). Каких-либо практических изменений в этом случае, как правило, не происходит. Причинами являются нежелание менеджмента что-то менять, отсутствие необходимых для реорганизации ресурсов и компетенций. В данном случае ценным является хотя бы то, что заинтересованные сотрудники компании могут, при необходимости, увидеть схему процесса целиком, понять свою роль в процессе, уточнить необходимый порядок взаимодействия с другими сотрудниками. 

Способ № 2. «Организация группы вокруг процесса»

Организация группы вокруг процесса означает следующее. Для выполнения процесса организуют группу, в которую подбирают сотрудников из различных функциональных подразделений. Данные сотрудники должны обладать всеми необходимыми для выполнения процесса компетенциями. Для работы группе выделяют отдельное помещение и другие необходимые ресурсы (оборудование, орг. технику, программное обеспечение и др.). Руководитель группы целиком отвечает за выполнение процесса. 
 
Рис. 4. Организация группы вокруг процесса

Рассматриваемый подход описан в литературе, например в книгах Хаммера и Чампи, и считается одной из вариаций «классического» процессного подхода. Однако на практике он применяется редко, и при этом локально (затрагивает незначительную часть деятельности организации). Например, не может считаться убедительным пример, когда в организации из 5 тысяч человек создается группа из 15 человек, выполняющих один (даже весьма важный) процесс, а остальные сотрудники работают так, как раньше.
Подход имеет свои недостатки. В первую очередь, они связаны с неизбежно возникающей необходимостью дублировать ресурсы. Например, мы выделяем в процесс «обслуживания клиента на стадии заключения договора» маркетолога из коммерческой службы, юриста из юр. одела, инженера-технолога из производственного подразделения и т.д. В результате нам придется держать в этих подразделениях дополнительных сотрудников с необходимыми компетенциями. Какие-то из сотрудников (как в сквозном процессе, так и в подразделениях) могут оказаться недогруженными, либо наоборот возникнет дефицит ресурсов. 
В целом, практика показывает, что создать «плоскую» организацию, представляющую из себя сеть групп по процессам и единый центр управления нереально. Рассматриваемый подход может применяться локально в очень ограниченных масштабах. 

Способ № 3. «Матричное управление»

Многие представляют себе процессное управление как матричную организацию деятельности компании. Это заблуждение. Матричная организация имеет как свои достоинства, так и свои недостатки. Более того, можно утверждать, что матричная схема не является более эффективной или более «продвинутой» по сравнению с линейно-функциональной. Специфика бизнеса и практические аспекты применения делают тот или иной подход к построению структуры эффективным или неэффективным. 

 
Рис. 5. Матричное управление процессами

На рисунке 5 представлена матричная схема управления процессами. В рамках этой схемы в компании выделяется отдельная группа сотрудников (возможно, отдел) – владельцы процессов. Каждый из них закрепляется за конкретным сквозным процессом и получает в свое распоряжение необходимые ресурсы (в первую очередь, - человеческие) из подразделений, участвующих в выполнении процесса. Владельцы процессов оперативно управляют своими сквозными процессами, планируя и учитывая расход ресурсов по определенным, утвержденным в компании методикам. 
Опыт автора статьи говорит о том, что матричная структура очень чувствительна к ресурсам. Например, если руководителей проектов (владельцев процессов, ГИПов – главных инженеров проектов) недостаточно, то система работает уже не как матричная, а как обычная линейно-функциональная. Руководители (ГИПы) теряют контроль над процессами. 
В целом, с точки зрения автора статьи, матричную структуру не следует использовать для организации управления сквозными процессами в компании (за исключением бизнесов, для которых такая структура объективно необходима). 

Способ № 4. «Куратор со стороны высшего руководства»

В работах некоторых «классиков» менеджмента качества можно найти следующие рекомендации:
выделять небольшое количество сквозных процессов;
назначать кураторами этих процессов топ-менеджеров компании.

Рассматриваемый вариант организации управления сквозными процессами показан на рис. 6. Он характеризуется тем, что куратор процесса получает информацию о ходе процесса (иногда даже через голову некоторых начальников средних и нижних уровней) и принимается соответствующие управленческие решения (на рис. 6 они для наглядности показаны молниями). 

 
Рис. 6. Куратор со стороны высшего руководства

  В силу большой загрузки куратора и его отдаленности от «живого» процесса рассматриваемый вариант можно рассматривать скорее как теоретический, чем практический. Попытки вводить роли кураторов на российских предприятиях чаще всего приводили к формальным результатам. (Например, на одном из предприятий фактическое бездействие кураторов привело к появлению так называемых «оперативных ответственных за процесс». Ими становились начальники небольших структурных подразделений. Полномочий у них не хватало, и влиять на процесс они не могли. В результате, улучшения в процессах практически отсутствовали). 

Способ № 5. «Мониторинг владельцем процесса и куратор свыше»

Более практичным представляется способ управления сквозными процессами, представленный на рис. 7. В данном случае, назначается владелец процесса. Он может, кстати, быть начальником одного из подразделений, участвующих в процессе. 
Владелец процесса осуществляет мониторинг за ходом процесса, получая необходимую информацию из участвующих в процессе подразделений. Он контролирует требования регламентирующих документов по сквозному процессу.

 
Рис. 7. Мониторинг владельцем процесса и куратор свыше

В случае возникновения отклонений при выполнении процесса, владелец процесса:
либо организует решение проблемы сам (коллегиальным путем при взаимодействии с руководителями соответствующих подразделений);
либо информирует куратора процесса. 

Куратор, в свою очередь, либо принимает решение, либо организует обсуждение проблемы (в случае ее высокой значимости) на уровне топ-менеджеров компании. 

Способ № 6. «Управление через регламенты»

На рис. 8 показан ещё один способ организации управления сквозным процессом. Формируется рабочая группа по процессу. Она может включать сотрудников, участвующих в процессе, экспертов, консультантов. 
Рабочей группе ставится задача выполнить реорганизацию процесса с последующим закреплением измененных технологий выполнения сквозного процесса в пакете регламентирующих документов:
регламенте выполнения сквозного процесса;
положениях о подразделениях, участвующих в процессе;
операционных или технологических картах;
инструкциях для персонала;
прочих.

Наиболее важные разработанные регламенты обсуждаются на уровне топ-менеджеров, утверждаются и вводятся в действие. Последующий контроль за исполнением регламентирующих документов возлагается на начальников соответствующих структурных подразделений и службу внутреннего аудита. 

 
Рис. 8. Управление через регламенты
Важно не только выделить сквозные процессы организации, но и организовать управление ими. Рассмотрим шесть возможных способов.  Способ № 1. «Ничего не менять» На практике иногда бывает так, что после выделения сквозного процесса, его описывают в какой-либо нотации. Потом на основе полученной схемы разрабатывают документ, описывающий процесс. Затем этот документ используется для так называемых «информационных целей» (т.е. просто для ознакомления сотрудников, участвующих в процессе). Каких-либо практических изменений в этом случае, как правило, не происходит. Причинами являются нежелание менеджмента что-то менять, отсутствие необходимых для реорганизации ресурсов и компетенций. В данном случае ценным является хотя бы то, что заинтересованные сотрудники компании могут, при необходимости, увидеть схему процесса целиком, понять свою роль в процессе, уточнить необходимый порядок взаимодействия с другими сотрудниками.  Способ № 2. «Организация группы вокруг процесса» Организация группы вокруг процесса означает следующее. Для выполнения процесса организуют группу, в которую подбирают сотрудников из различных функциональных подразделений. Данные сотрудники должны обладать всеми необходимыми для выполнения процесса компетенциями. Для работы группе выделяют отдельное помещение и другие необходимые ресурсы (оборудование, орг. технику, программное обеспечение и др.). Руководитель группы целиком отвечает за выполнение процесса.  Рис. 4. Организация группы вокруг процесса Рассматриваемый подход описан в литературе, например в книгах Хаммера и Чампи, и считается одной из вариаций «классического» процессного подхода. Однако на практике он применяется редко, и при этом локально (затрагивает незначительную часть деятельности организации). Например, не может считаться убедительным пример, когда в организации из 5 тысяч человек создается группа из 15 человек, выполняющих один (даже весьма важный) процесс, а остальные сотрудники работают так, как раньше. Подход имеет свои недостатки. В первую очередь, они связаны с неизбежно возникающей необходимостью дублировать ресурсы. Например, мы выделяем в процесс «обслуживания клиента на стадии заключения договора» маркетолога из коммерческой службы, юриста из юр. одела, инженера-технолога из производственного подразделения и т.д. В результате нам придется держать в этих подразделениях дополнительных сотрудников с необходимыми компетенциями. Какие-то из сотрудников (как в сквозном процессе, так и в подразделениях) могут оказаться недогруженными, либо наоборот возникнет дефицит ресурсов.  В целом, практика показывает, что создать «плоскую» организацию, представляющую из себя сеть групп по процессам и единый центр управления нереально. Рассматриваемый подход может применяться локально в очень ограниченных масштабах.  Способ № 3. «Матричное управление» Многие представляют себе процессное управление как матричную организацию деятельности компании. Это заблуждение. Матричная организация имеет как свои достоинства, так и свои недостатки. Более того, можно утверждать, что матричная схема не является более эффективной или более «продвинутой» по сравнению с линейно-функциональной. Специфика бизнеса и практические аспекты применения делают тот или иной подход к построению структуры эффективным или неэффективным.  Рис. 5. Матричное управление процессами На рисунке 5 представлена матричная схема управления процессами. В рамках этой схемы в компании выделяется отдельная группа сотрудников (возможно, отдел) – владельцы процессов. Каждый из них закрепляется за конкретным сквозным процессом и получает в свое распоряжение необходимые ресурсы (в первую очередь, - человеческие) из подразделений, участвующих в выполнении процесса. Владельцы процессов оперативно управляют своими сквозными процессами, планируя и учитывая расход ресурсов по определенным, утвержденным в компании методикам.  Опыт автора статьи говорит о том, что матричная структура очень чувствительна к ресурсам. Например, если руководителей проектов (владельцев процессов, ГИПов – главных инженеров проектов) недостаточно, то система работает уже не как матричная, а как обычная линейно-функциональная. Руководители (ГИПы) теряют контроль над процессами.  В целом, с точки зрения автора статьи, матричную структуру не следует использовать для организации управления сквозными процессами в компании (за исключением бизнесов, для которых такая структура объективно необходима).  Способ № 4. «Куратор со стороны высшего руководства» В работах некоторых «классиков» менеджмента качества можно найти следующие рекомендации: выделять небольшое количество сквозных процессов; назначать кураторами этих процессов топ-менеджеров компании. Рассматриваемый вариант организации управления сквозными процессами показан на рис. 6. Он характеризуется тем, что куратор процесса получает информацию о ходе процесса (иногда даже через голову некоторых начальников средних и нижних уровней) и принимается соответствующие управленческие решения (на рис. 6 они для наглядности показаны молниями).  Рис. 6. Куратор со стороны высшего руководства   В силу большой загрузки куратора и его отдаленности от «живого» процесса рассматриваемый вариант можно рассматривать скорее как теоретический, чем практический. Попытки вводить роли кураторов на российских предприятиях чаще всего приводили к формальным результатам. (Например, на одном из предприятий фактическое бездействие кураторов привело к появлению так называемых «оперативных ответственных за процесс». Ими становились начальники небольших структурных подразделений. Полномочий у них не хватало, и влиять на процесс они не могли. В результате, улучшения в процессах практически отсутствовали).  Способ № 5. «Мониторинг владельцем процесса и куратор свыше» Более практичным представляется способ управления сквозными процессами, представленный на рис. 7. В данном случае, назначается владелец процесса. Он может, кстати, быть начальником одного из подразделений, участвующих в процессе.  Владелец процесса осуществляет мониторинг за ходом процесса, получая необходимую информацию из участвующих в процессе подразделений. Он контролирует требования регламентирующих документов по сквозному процессу. Рис. 7. Мониторинг владельцем процесса и куратор свыше В случае возникновения отклонений при выполнении процесса, владелец процесса: либо организует решение проблемы сам (коллегиальным путем при взаимодействии с руководителями соответствующих подразделений); либо информирует куратора процесса.  Куратор, в свою очередь, либо принимает решение, либо организует обсуждение проблемы (в случае ее высокой значимости) на уровне топ-менеджеров компании.  Способ № 6. «Управление через регламенты» На рис. 8 показан ещё один способ организации управления сквозным процессом. Формируется рабочая группа по процессу. Она может включать сотрудников, участвующих в процессе, экспертов, консультантов.  Рабочей группе ставится задача выполнить реорганизацию процесса с последующим закреплением измененных технологий выполнения сквозного процесса в пакете регламентирующих документов: регламенте выполнения сквозного процесса; положениях о подразделениях, участвующих в процессе; операционных или технологических картах; инструкциях для персонала; прочих. Наиболее важные разработанные регламенты обсуждаются на уровне топ-менеджеров, утверждаются и вводятся в действие. Последующий контроль за исполнением регламентирующих документов возлагается на начальников соответствующих структурных подразделений и службу внутреннего аудита.  Рис. 8. Управление через регламенты

Выбор метода управления

  Выбор метода управления сквозными процессами зависит от специфики бизнеса и конкретной ситуации в компании. Однако, с практической точки зрения, представляется наиболее целесообразным:
сначала выполнить реорганизацию сквозных процессов в соответствии со способом 6;
затем перейти к реализации способа 5.

В.В. Репин, к.т.н.,
https://www.lobanov-logist.ru/library/all_articles/55817/