Найти в Дзене

Операционный усилитель. Как его подключить и рассчитать цепь? (+все формулы)

Словарь: дифференциальный вход, отрицательная обратная связь (ООС), положительная обратная связь (ПОС), интегратор, дифференциатор
Операционный усилитель (ОУ) - это по су усилитель постоянного тока с дифференциальным входом и однотактным выходом, имеющий высокий коэффициент усиления (в существующих в продаже он достигает вплоть до 1000 000).

Словарь: дифференциальный вход, отрицательная обратная связь (ООС), положительная обратная связь (ПОС), интегратор, дифференциатор

Что же это за электронный элемент - операционный усилитель (ОУ) ?Данное изделие микроэлектроники представляет собой по сути усилитель постоянного тока с дифференциальным входом и однотактным выходом, имеющий высокий коэффициент усиления (в существующих в продаже он достигает вплоть до 1000 000).

Для чего служит ОУ?

Он служит для выполнения различных операций (поэтому и "операционный") над аналоговыми сигналами. Основные из них: сложение и вычитание, усиление и ослабление, интегрирование и дифференцирование, логарифмирование и возведение в степень, фильтрация и другие (см. рисунок 1).

Рисунок 1 - Основные схемы подключения операционного усилителя
Рисунок 1 - Основные схемы подключения операционного усилителя

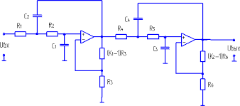
Операции ОУ выполняет за счет использования цепи (цепей) положительной (ПОС) и/или чаще всего отрицательной обратной связи (ООС). Данные цепи могут включать резисторы, конденсаторы и прочие элементы. В многоступенчатых фильтрах, фильтрах высокого порядка применяют несколько ОУ, например, в фильтре Баттерфорта.

Рисунок 2 - Фильтр с характеристикой Баттерфорта
Рисунок 2 - Фильтр с характеристикой Баттерфорта

Требование к этим элементам сводится к тому, чтобы приблизить параметры ОУ к идеальному источнику напряжения. Модель идеального ОУ имеет следующие характеристики:

  • коэффициент передачи ОУ без обратной связи (с разомкнутой цепью обратной связи) стремится к бесконечности;
  • входной ток обоих входов (прямого и инверсного) стремится к нулю;
  • напряжение смещения на входах ОУ стремится к нулю;
  • ток смещения нуля ОУ стремится к нулю;
  • входное сопротивление ОУ стремится к бесконечности;
  • выходное сопротивление ОУ стремится к нулю.

Множество собственных учебных материалов, форум и бесплатные консультации по электронике здесь: vk.com/easydatasheet