Добавить в корзинуПозвонить
Найти в Дзене
Юный Самодельщик

Усилитель на микросхеме TEA2025b

Сейчас существует огромное разнообразие схем усилителей звука на микросхемах, под любые нужды, под любые напряжения питания, с разной выходной мощностью. Микросхемные усилители просты в создании, не нуждаются в особой настройке, в отличие от транзисторных, но при этом они также обладают неплохими характеристиками. Именно поэтому микросхемные усилители сейчас используются повсеместно: в автомагнитолах, в компьютерных колонках, в телевизорах, в музыкальных центрах. Одна из таких микросхем – достаточно популярная TEA2025b. Её можно найти во многих компьютерных колонках или переносной портативной акустике. Эта микросхема обеспечивает мощность на выходе 1-2 ватта, потребляет небольшой ток и не требует радиатора, при этом её мощности вполне достаточно для озвучивания небольшой комнаты. К плюсам TEA2025b также можно отнести то, что она содержит в себе сразу два канала, т.е. для постройки стерео-усилителя достаточно всего одной микросхемы.
Схема усилителя
Схема не содерж
Оглавление

Сейчас существует огромное разнообразие схем усилителей звука на микросхемах, под любые нужды, под любые напряжения питания, с разной выходной мощностью. Микросхемные усилители просты в создании, не нуждаются в особой настройке, в отличие от транзисторных, но при этом они также обладают неплохими характеристиками. Именно поэтому микросхемные усилители сейчас используются повсеместно: в автомагнитолах, в компьютерных колонках, в телевизорах, в музыкальных центрах. Одна из таких микросхем – достаточно популярная TEA2025b. Её можно найти во многих компьютерных колонках или переносной портативной акустике. Эта микросхема обеспечивает мощность на выходе 1-2 ватта, потребляет небольшой ток и не требует радиатора, при этом её мощности вполне достаточно для озвучивания небольшой комнаты. К плюсам TEA2025b также можно отнести то, что она содержит в себе сразу два канала, т.е. для постройки стерео-усилителя достаточно всего одной микросхемы.

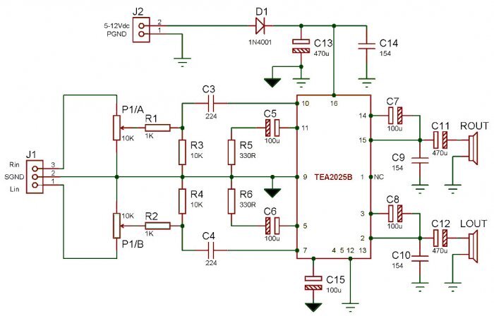
Схема усилителя


-2

Схема не содержит каких-либо дорогостоящих или дефицитных деталей. Конденсаторы С3 и С4 в ней – разделительные, хоть усилитель и не из разряда Hi-Fi, их всё же желательно взять плёночные. Их ёмкость при желании можно повысить с 220 нФ до 0,5 – 1 мкФ, слегка поднимется уровень низких частот. Р1/A и Р1/B на схеме – сдвоенный переменный резистор (потенциометр), с его помощью регулируется громкость. Его номинал не столь критичен, можно брать в пределах 10-50 кОм. Диод D1 служит для защиты схемы от переполюсовки, ведь в случае подачи напряжения не той полярности на микросхему она сразу же сгорит. Диод предотвратит подобные несчастные случаи. Все конденсаторы на схеме нужно брать на напряжение не меньшее, чем напряжение питания усилителя. Динамики могут иметь сопротивление 4 Ома или выше. При этом стоит учитывать, что чем ниже сопротивление динамиков, тем больше будет мощность усилителя. Самый оптимальный вариант – 8 Ом. В процессе работы микросхема может слегка нагреваться, это нормально, ведь её корпус не предусматривает установку радиатора.ъ


-3

Сборка усилителя на микросхеме TEA2025b

Создание любого электронного устройства начинается с изготовления печатной платы, сделать её в домашних условиях можно методом ЛУТ.
Скачать плату: ТУТ

Файл с рисунком печатной платы к статье прилагается, отзеркаливать перед печатью не нужно. Плата выполняется на кусочке текстолита размерами 60х35 мм. Метод ЛУТ не раз описывался в интернете, я приведу лишь несколько фотографий процесса создания печатной платы.

-4
-5
-6
-7

После того, как плата готова, можно запаивать в неё детали. Провода питания и выходы на динамики желательно не впаивать в плату, а подключить с помощью клеммников. Сигнальный провод для удобства подключается к плате при помощи разъёма jack 3,5. Провод от источника звука до платы усилителя обязательно должен быть экранированным, иначе не избежать посторонних шумов.

Несколько слов о питании. Оптимальное напряжение питания данного усилителя составляет 9 вольт. Работать он будет уже начиная с 3-х вольт, однако выходная мощность при этом будет значительно меньше. В режиме покоя, т.е. когда на вход не поступает никакой сигнал, потребление усилителя составляет примерно 40-50 мА при напряжении питания 9 вольт. При подаче сигнала на вход, потребление повышается до уровня 150-200 мА. Перед первым включением обязательно нужно отключить динамики, в разрыв питающего провода включить амперметр и замерять ток, потребляемый схемой. Если он значительно выше 50 мА, а микросхема быстро нагревается, значит нужно искать ошибку в монтаже. Если потребляемый ток вовсе равен нулю, значит схема не работает, также нужно искать ошибку и проверять правильность подключения питания. Если при первом включении без динамиков ничего не взорвалось, а ток потребления в норме, то можно подключать динамики и подавать на вход сигнал. Источником сигнала для усилителя может служить плеер, компьютер, телефон, любое устройство, имеющее линейный выход.
Таким образом, на микросхеме TEA2025b можно построить не сложный, не требующий настройки усилитель. Он потребляет небольшой ток, имеет малое тепловыделение, а значит ему самое место в переносных аудиосистемах или простых компьютерных колонках, где не требуется сверхкачественное звучание. Успешной сборки!

-8
-9

Подписывайтесь на канал, нажимайте на лайк удачи, Пока!