Добавить в корзинуПозвонить
Найти в Дзене
miti-mti

RGB индикатор заряда АКБ на ардуино и attiny44

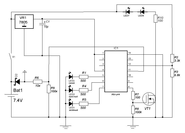
простой и ненавязчивый индикатор уровня заряда аккумулятора дело было вечером, делать было нечего. самоделка до жути простой, индикатор с помощью цветовой палитры показывает уровень заряда аккумулятора, при полном заряде горит синим по мере разряда аккумулятора плавно перетекает с синего на зелёный с зелёного на жёлтый с жёлтого на красный а когда аккумулятор полностью разрядился мигает красным и не даёт включить лампу. в тоже время горит белым когда подключаешь к зарядке)) при этом индикатор не просто светиться а плавно изменяет свою яркость, как бы пульсирует.я сделал видео для наглядности поговорим о схеме: я использовал Attiny44 c ядром Arduino , в принципе можно использовать любой микроконтроллер в котором есть 3 пина с поддержкой шим. LED7-8 это светодиоды самого светильника, LED1,LED2 ,LED3 это RGB светодиод. диод D2 нужен для того чтобы напряжение от аккумулятора не мешало микроконтроллеру определять подключена ли зарядка, зарядка подключается между диодом D2 и резистором R

простой и ненавязчивый индикатор уровня заряда аккумулятора

лампа включена и индикатор горит голубоватым
лампа включена и индикатор горит голубоватым

дело было вечером, делать было нечего. самоделка до жути простой, индикатор с помощью цветовой палитры показывает уровень заряда аккумулятора, при полном заряде горит синим по мере разряда аккумулятора плавно перетекает с синего на зелёный с зелёного на жёлтый с жёлтого на красный а когда аккумулятор полностью разрядился мигает красным и не даёт включить лампу. в тоже время горит белым когда подключаешь к зарядке))

при этом индикатор не просто светиться а плавно изменяет свою яркость, как бы пульсирует.я сделал видео для наглядности

поговорим о схеме:

схема
схема

я использовал Attiny44 c ядром Arduino , в принципе можно использовать любой микроконтроллер в котором есть 3 пина с поддержкой шим. LED7-8 это светодиоды самого светильника, LED1,LED2 ,LED3 это RGB светодиод. диод D2 нужен для того чтобы напряжение от аккумулятора не мешало микроконтроллеру определять подключена ли зарядка, зарядка подключается между диодом D2 и резистором R6(там где стрелочка) транзистор VT1 включает непосредственно нагрузку, в данном случает то лампа, при включении микроконтроллер с начало определяет уровень заряда и решает можно ли включить лампу или нет, когда аккумулятор разрядиться до минимальных значений, цвет индикатора будет красного цвета и транзистор VT1 закроется. транзистор можно использовать практически любой в моём случае это S5N03 его хватит с головой

вид внутри
вид внутри

вот так у меня получилось, с одной лишь разницей, аккумулятор у меня на 3.7V от него идёт повышающий преобразователь до 7 вольт, а аналоговый пин 12 или в Arduino пин А1 подключён на прямую к аккумулятору без делителя R2 -R3. такие изменения пришлось сделать из-за отсутствия зарядки на 7.4v. чтобы прошить Attiny44 через Arduino IDE нужно добавить наш микроконтроллер в среду программирования Arduino IDE.  Чтоб это сделать, нужно перейти в Файл -> Настройки. В поле настройки в графе “Дополнительные  ссылки для Менеджера плат:”  нужно добавить следующую ссылку: http://drazzy.com/package_drazzy.com_index.json

-4

После этого нужно зайти Инструменты -> Плата -> Менеджер Плат и в открывшемся окне набрать Attiny и установить ATTinyCore.

-5

так как у Attiny нету аппаратного uart его можно прошивать только с помощью программатора или Arduino UNO с загруженным в него скетчем ArduinoISP. ,более подробную информацию всегда можно найти в интернете, я не первый кто так делает))

скетч можно скачать здесь:

https://cloud.mail.ru/public/3XZS/2VGGkVds2

спасибо что уделили своё внимание на мои труды. жду конструктивной критики в комментариях))