Найти в Дзене
Among Us

Что нужно знать, чтобы сдать Огэ по математике на хорошо или отлично

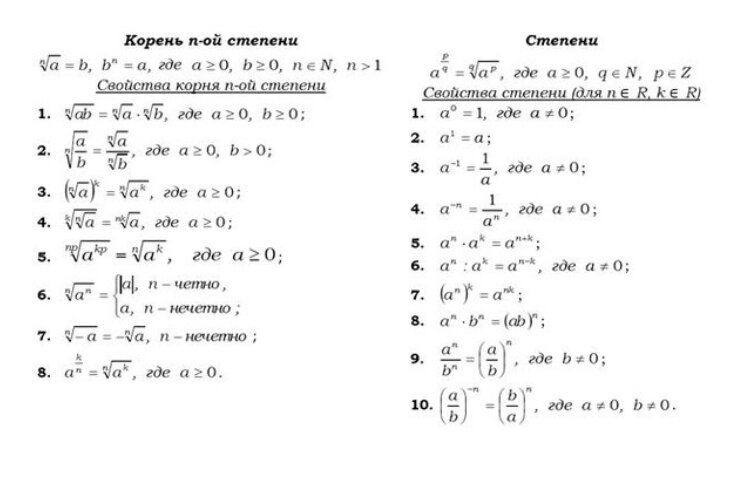
Огэ-одна из важнейших вещей по окончанию 9 класса, и проходят через неё всё. Сдать её конечно же должны всё, по не сдаче предмета, даётся возможность переписать, но если и у этот раз не вышло, то исправить вы уже не чего не сможете. Чтобы написать Огэ по математике С первого раза и на привлекательную оценку, я подготовила для вас список формул, выучив которые, вы сможете легко сдать обязательный предмет-Математика: Этих формул довольно не мало, но до экзамена еще несколько месяцев, так что выучить их(при желании естестенно) вы сможете, я в Вас верю. Удачи на экзамене!

Огэ-одна из важнейших вещей по окончанию 9 класса, и проходят через неё всё. Сдать её конечно же должны всё, по не сдаче предмета, даётся возможность переписать, но если и у этот раз не вышло, то исправить вы уже не чего не сможете.

Чтобы написать Огэ по математике С первого раза и на привлекательную оценку, я подготовила для вас список формул, выучив которые, вы сможете легко сдать обязательный предмет-Математика:

-2

Этих формул довольно не мало, но до экзамена еще несколько месяцев, так что выучить их(при желании естестенно) вы сможете, я в Вас верю.

Удачи на экзамене!