Добавить в корзинуПозвонить
Найти в Дзене
Сергей Автомеханик

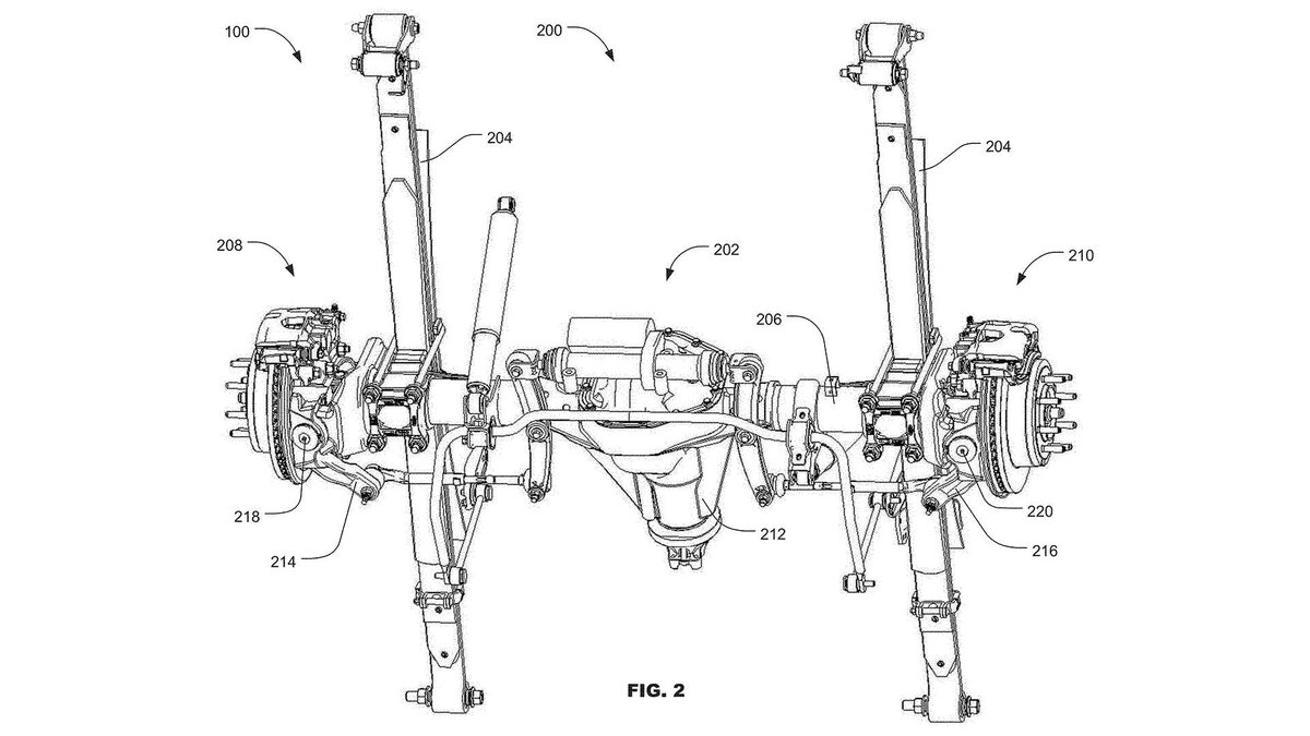
Ford изобрел управление сразу всеми колесами!

Форд запатентовал рулевое управление всеми четырьмя колесами в своих автомобилях серии F, в том числе F-150. Никакой информации о том, будут ли они использовать его на самом деле или когда они собираются использовать его естественно нет, это всего лишь патент. Но у них в патенте есть есть конструкция , которая имеет рулевое управление на четыре колеса, что позволяет колесам спереди и сзади рулить под разной геометрией. Если говорить серьезно, то технология поворота всех 4х колес существует с 80х годов, но она настолько дорогая в производстве, что в большинстве своем используется только в дорогих автомобилях. Она стоит в 911х, Бугатти и Ламборджини. Разумеется, рулевое управление задними колесами будет осуществляться электронным способом и управляться приводами, что делает всю систему еще более сложной. При этом необходимо предотвращать или уменьшать протирание шин, оптимизируя саму причину, по которой добавляется рулевое управление задними колесами - улучшение управляемости. Если к

 Чертежи из патента
Чертежи из патента

Форд запатентовал рулевое управление всеми четырьмя колесами в своих автомобилях серии F, в том числе F-150.

Никакой информации о том, будут ли они использовать его на самом деле или когда они собираются использовать его естественно нет, это всего лишь патент. Но у них в патенте есть есть конструкция , которая имеет рулевое управление на четыре колеса, что позволяет колесам спереди и сзади рулить под разной геометрией.

Еще один чертеж
Еще один чертеж

Если говорить серьезно, то технология поворота всех 4х колес существует с 80х годов, но она настолько дорогая в производстве, что в большинстве своем используется только в дорогих автомобилях. Она стоит в 911х, Бугатти и Ламборджини.

Один из способов применения поворота всех 4х колес
Один из способов применения поворота всех 4х колес

Разумеется, рулевое управление задними колесами будет осуществляться электронным способом и управляться приводами, что делает всю систему еще более сложной. При этом необходимо предотвращать или уменьшать протирание шин, оптимизируя саму причину, по которой добавляется рулевое управление задними колесами - улучшение управляемости.

Если когда-нибудь эта новая технология рулевого управления попадет на грузовики Ford, то можно ожидать улучшения эксплуатационных характеристик, а также повышения маневренности.

На скорости задние колеса копируют угол поворота передних колес для повышения управляемости
На скорости задние колеса копируют угол поворота передних колес для повышения управляемости

Проблема заключается в стоимости автомобиля, которая летит в космос с применением такой технологии. Кому на столько сильно нужно поворачивать все 4 колеса что он готов доплачивать за это пару миллионов рублей рублей? Вам такое пригодится?

Спасибо большое, что дочитали эту статью, если вам было интересно поставьте лайк или подпишитесь на меня - так я пойму какие статьи мне стоит писать)