Добавить в корзинуПозвонить
Найти в Дзене
Юный Самодельщик

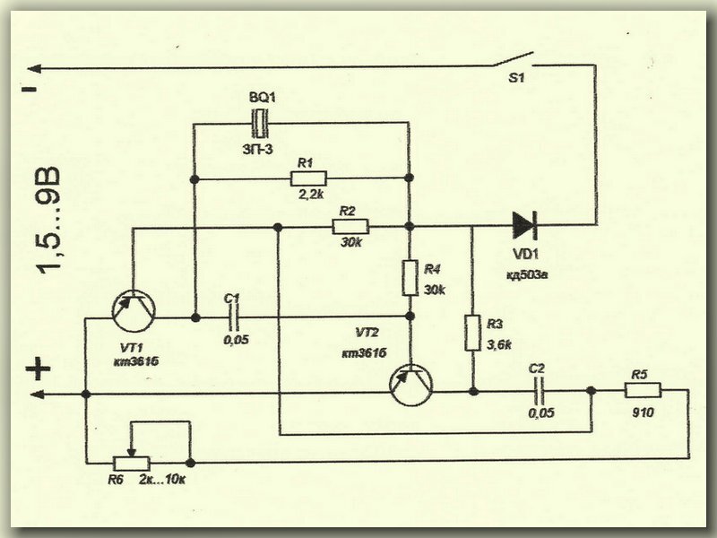
Схема ультрозвукового отпугивателя

Скоро наступит лето и появится много комаров, москитов и других надоедливых мошек. Поэтому предлагаю собрать схему простого, но очень необходимого девайса - ультразвукового отпугивателя. Предложенное устройство, защитит вас как во время работы, так и во время отдыха от комаров и даже от надоедливого лая собак, если повысить частоту генератора до ультразвука. Схема ультразвукового отпугивателя приведена ниже: Звуковоспроизводящий элемент устройства - пьезоизлучатель ( ЗП-1, ЗП-3, ЗП25… в общем любой). При небольшой модернизации устройства можно повысить его мощность, путём добавления простого УНЧ и использования ВЧ динамика. Работа устройства для ультразвукового отпугивания. Диод VD1 нужен для защиты от неправильного подключения питания. Работа устройства для ультразвукового отпугивания. Диод VD1 нужен для защиты от неправильного подключения питания. Источник питания - батарея или аккумулятор с напряжением от 1,5В до 9В. Но лучше дать максимальный вольтаж, так как с увеличением напряж

Скоро наступит лето и появится много комаров, москитов и других надоедливых мошек. Поэтому предлагаю собрать схему простого, но очень необходимого девайса - ультразвукового отпугивателя. Предложенное устройство, защитит вас как во время работы, так и во время отдыха от комаров и даже от надоедливого лая собак, если повысить частоту генератора до ультразвука.

Схема ультразвукового отпугивателя приведена ниже:

Звуковоспроизводящий элемент устройства - пьезоизлучатель ( ЗП-1, ЗП-3, ЗП25… в общем любой). При небольшой модернизации устройства можно повысить его мощность, путём добавления простого УНЧ и использования ВЧ динамика.

Работа устройства для ультразвукового отпугивания. Диод VD1 нужен для защиты от неправильного подключения питания.

-2

Работа устройства для ультразвукового отпугивания. Диод VD1 нужен для защиты от неправильного подключения питания.

Источник питания - батарея или аккумулятор с напряжением от 1,5В до 9В. Но лучше дать максимальный вольтаж, так как с увеличением напряжения увеличивается мощность излучения устройства и соответственно эффективность. Частота генератора зависит от емкости С1 и С2, и сопротивления R1. К контактам ЗП-шки можно подключить еще несколько пьезоизлучателей. Желательно выбирать модели чем помощнее.

-3

О деталях для схемы ультразвукового отпугивателя. Вместо транзистора кт361 можно поставить любой другой п-н-п транзистор аналогичный ему по параметрам (например, а733, кт3107).

-4

В наладке ультразвуковй отпугиватель почти не нуждается, только нужно отрегулировать частоту генератора, при помощи резистора R6 (можно воспользоваться частометром, для этого подключите частометр параллельно резистору R1).

-5

Потребляемый ток устройством около 1,5мА. Печатная плата для ультразвукового отпугивателя комаров приведена на рисунке ниже:

-6
-7

Подписывайтесь на канал, нажимайте на лайк удачи, Пока!