Добавить в корзинуПозвонить
Найти в Дзене
СамЭлектрик.ру

Схемы энергосберегащих ламп: полная коллекция

Статья содержит подборку электрических принципиальных схем энергосберегающих ламп и электронных балластов. Схемы понадобятся для ремонта энергосберегающих ламп, про который рассказано в статье Как и зачем ремонтировать энергосберегающие лампы. Забегая вперед, скажу, что сейчас, когда хорошую светодиодную лампу можно купить за 100 руб., смысла в ремонте становится всё меньше. Это – главное, что надо усвоить перед ремонтом. Итак, перед тем, как браться за ремонт, рассмотрим принципиальные электрические схемы энергосберегающих (компактных люминесцентных) ламп. Схемы взяты из интернета, авторство я не знаю, если авторы откликнутся – буду рад. Принцип действия всех схем одинаков. Переменное напряжение 220 В с частотой 50 Гц поступает на двухполупериодный выпрямитель (диодный мост). Из переменного напряжения таким образом получается постоянное. Таким образом, на конденсаторе выпрямителя образуется напряжение около 310 В. 220 · √2 = 220 · 1,41 = 310,2 (Вольт) Это постоянное напряжение питает
Оглавление

Статья содержит подборку электрических принципиальных схем энергосберегающих ламп и электронных балластов. Схемы понадобятся для ремонта энергосберегающих ламп, про который рассказано в статье Как и зачем ремонтировать энергосберегающие лампы.

Забегая вперед, скажу, что сейчас, когда хорошую светодиодную лампу можно купить за 100 руб., смысла в ремонте становится всё меньше. Это – главное, что надо усвоить перед ремонтом.

Итак, перед тем, как браться за ремонт, рассмотрим принципиальные электрические схемы энергосберегающих (компактных люминесцентных) ламп. Схемы взяты из интернета, авторство я не знаю, если авторы откликнутся – буду рад.

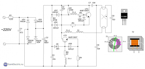
1. Схема энергосберегающей лампы мощностью около 100 Вт.
1. Схема энергосберегающей лампы мощностью около 100 Вт.

Принцип действия всех схем одинаков.

Переменное напряжение 220 В с частотой 50 Гц поступает на двухполупериодный выпрямитель (диодный мост). Из переменного напряжения таким образом получается постоянное. Таким образом, на конденсаторе выпрямителя образуется напряжение около 310 В.

220 · √2 = 220 · 1,41 = 310,2 (Вольт)

Это постоянное напряжение питает генератор, который выдает импульсное напряжение с частотой около 10 кГц. Генератор построен на двух высоковольтных транзисторах, даташиты на которые можно скачать в конце статьи. Также в схему обязательно входит трансформатор, который обеспечивает положительную обратную связь для обеспечения генерации.

Ниже приведены другие варианты схем ламп и электронных балластов, но принцип действия тот же. Если у кого есть другие варианты схем, присылайте, опубликую.

У светодиодных светильников источники питания совсем другие, просьба не путать. Если интересно, моя статья по схемам и ремонту светодиодных светильников и прожекторов.
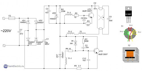
2. Схема энергосберегающей лампы мощностью около 100 Вт. Вариант 2.
2. Схема энергосберегающей лампы мощностью около 100 Вт. Вариант 2.

3. Схема энергосберегающей лампы мощностью 20 Вт.
3. Схема энергосберегающей лампы мощностью 20 Вт.

4. Схема sinecan5 на 2 колбы или лампы.
4. Схема sinecan5 на 2 колбы или лампы.

5. Схема maxilux 15w
5. Схема maxilux 15w

6. Схема osram 21w
6. Схема osram 21w

7. Схема eurolite 23w
7. Схема eurolite 23w

8. Схема philips 11w
8. Схема philips 11w

9. Схема osram 11w
9. Схема osram 11w

10. Схема polaris 11w
10. Схема polaris 11w

-11

11. Схема luxtek 8w

-12

12. Схема isotronic 11w

-13

13. Схема ikea 7w

-14

14. Схема luxar 11w

-15

15. Схема maway 11w

-16

16. Схема browniex 20w

-17

17. Схема bigluz 20w

Вот такая подборка схем.

Дополнение от 27 февраля 2016 г

Публикую схему и фото от читателя по имени Икром из солнечного Ташкента. Его вопрос и мой ответ см. в комментариях за эту дату.

-18

Схема лампы.  Знаки + и – на выводах диодного моста D1-D4 поменять местами.

-19

Новый балласт (сечение проводов тороидального трансформатора 0,37мм2)

-20

балласт сгоревший

Скачать справочные данные на транзисторы для люминесцентных ламп

Как и в смежной статье по ремонту ламп, выкладываю файлы по теме. Всё можно скачать бесплатно и свободно. Пользуйтесь на здоровье, и пишите отзывы и благодарности в комментарии.

А если Вам интересно то, о чем я пишу, подписывайтесь на получение новых статей и вступайте в группу в ВК!

mje13001 (5259 Загрузок)
MJE13002 (УКТ9145Б),MJE13003 (УКТ9145Б)_40W (6372 Загрузки)
MJE13004 MJE13005_75W (3449 Загрузок)
mje13005_on_75W (Одна Загрузка)
mje13006 mje13007_80W (3006 Загрузок)
MJE13007-On_80W (3494 Загрузки)
mje13008 mje13009_100W (3993 Загрузки)

Скачать книги

В.В.Федоров. Люминесцентные лампы
П.А.Дормакович. Газосветная реклама.
Пособие по ремонту энергосберегающих ламп

Напоминаю, что много книг по электронике, электрике можно скачать также со страницы Скачать.

В заключении хочу сказать, что схемы энергосберегающих ламп постоянно совершенствуются и меняются, поэтому на данной странице приведено далеко не всё.

На этом всё, если интересно, переходите на оригинал статьи.

Напоминаю для тех, кто хочет заняться ремонтом КЛЛ: вам сюда.

Если интересны темы канала, заходите также на мой сайт - https://samelectric.ru/ и в группу ВК - https://vk.com/samelectric