Добавить в корзинуПозвонить
Найти в Дзене

Радиоприемник на микросхеме TDA7000 (174XA42)

Приемники УКВ диапазона, имеющие частотную модуляцию и следовательно низкий уровень атмосферных и промышленным помех, обладают высоким качеством звучания. Набор радиодеталей позволяет собрать УКВ ЧМ приемник на базе микросхемы TDA 7000 фирмы "Philips"(174XA42) . В состав микросхемы входит регулятор бесшумной настройки ,открывающий тракт звуковых частот только при наличии сигнала принимаемой станции. Напряжение звуковой частоты на выходе приемника  ~70МВ (на нагрузке 22к при напряжении 4,5 Вольт).
Электронное устройство на базе варикапа (рис.4)KB 121 А позволяет перекрыть отечественный(65,8-73,0МГц)или зарубежный (88,О-108,0МГц) УКВ диапазоны.
Выход приемника хорошо согласуется с любым усилителем низкой частоты с входным сопротивлением не менее 22К  (усилители на ИМС LM386 и т.д.)
При напряжении: питания усилителя (на рис.4) выше 4,5 вольт, питание на УКВ приемник 4,5 вольт подавать через параметрический стабилизатор.
К выходу радиоприемника можно подключить стереодекодер и так

Приемники УКВ диапазона, имеющие частотную модуляцию и следовательно низкий уровень атмосферных и промышленным помех, обладают высоким качеством звучания. Набор радиодеталей позволяет собрать УКВ ЧМ приемник на базе микросхемы TDA 7000 фирмы "Philips"(174XA42) . В состав микросхемы входит регулятор бесшумной настройки ,открывающий тракт звуковых частот только при наличии сигнала принимаемой станции.
Рис.1. Схема приемника TDA7000 (174XA42)
Рис.1. Схема приемника TDA7000 (174XA42)
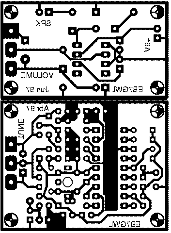
Рис.2. Чертеж печатной платы со стороны проводников
Рис.2. Чертеж печатной платы со стороны проводников
Рис.3. Чертеж печатной платы со стороны элементов
Рис.3. Чертеж печатной платы со стороны элементов

Напряжение звуковой частоты на выходе приемника  ~70МВ (на нагрузке 22к при напряжении 4,5 Вольт).
Электронное устройство на базе варикапа (рис.4)KB 121 А позволяет перекрыть отечественный(65,8-73,0МГц)или зарубежный (88,О-108,0МГц) УКВ диапазоны.
Выход приемника хорошо согласуется с любым усилителем низкой частоты с входным сопротивлением не менее 22К  (усилители на ИМС LM386 и т.д.)
При напряжении: питания усилителя (на рис.4) выше 4,5 вольт, питание на УКВ приемник 4,5 вольт подавать через параметрический стабилизатор.
К выходу радиоприемника можно подключить стереодекодер и таким образом получить возможность принимать стереопередачи,

Основные технические характеристики.

Диапазон частот, МГц                                                65,8-73,0(88-108)
Номинальное напряжение питания, В                      4,5
Потребляемый ток, mА                                               8
Чувствительность, МКВ                                             6
Коэффициент гармоник на частоте 1 КГц                0,7
Отношение шум/сигнал, ДБ                                        50
Полоса захвата АПЧ, КГц                                           +_300
Полоса воспроизводимых частот, КГц                     10
Выходное напряжение ЗЧ, МВ(на нагрузке 22к)      70
-4

Надеюсь материал будет вам полезен. Подписывайтесь на мой канал. Удачи в сборке.