Найти в Дзене
Yury Kharechko

Модификации и некоторые характеристики выключателей с дистанционным управлением, выпускаемых серийно

Выключатели с дистанционным управлением предназначены для управления светильниками из нескольких точек. Обычно ВДУ применяют в электроустановках зданий, когда необходимо осуществлять управление светильником или группой светильников в помещениях, имеющих несколько выходов. ВДУ также применяют для осуществления функции центрального управления светильниками, установленными в здании из одного помещения здания, а также для управления светильниками, установленными в группе помещений, например – на этаже здания, из одного помещения этой группы. Выключатели с дистанционным управлением являются электромагнитными коммутационными устройствами, которые имеют главную цепь и одну или несколько цепей управления. В главной цепи ВДУ имеются замыкающиеся или переключающиеся контакты. Главные контакты дистанционного выключателя не имеют самовозврата и меняют свое коммутационное положение при появлении импульса тока в какой-либо цепи управления. Выключатели с дистанционным управлением могут иметь одну или

Выключатели с дистанционным управлением предназначены для управления светильниками из нескольких точек. Обычно ВДУ применяют в электроустановках зданий, когда необходимо осуществлять управление светильником или группой светильников в помещениях, имеющих несколько выходов. ВДУ также применяют для осуществления функции центрального управления светильниками, установленными в здании из одного помещения здания, а также для управления светильниками, установленными в группе помещений, например – на этаже здания, из одного помещения этой группы.

Выключатели с дистанционным управлением являются электромагнитными коммутационными устройствами, которые имеют главную цепь и одну или несколько цепей управления. В главной цепи ВДУ имеются замыкающиеся или переключающиеся контакты. Главные контакты дистанционного выключателя не имеют самовозврата и меняют свое коммутационное положение при появлении импульса тока в какой-либо цепи управления.

Выключатели с дистанционным управлением могут иметь одну или несколько цепей управления:

цепь местного управления – ВДУ с местным управлением;

цепи местного и центрального управления – ВДУ с местным и центральным управлением;

цепи местного, центрального и группового управления – ВДУ с местным, центральным и групповым управлением.

Сигналы в цепи местного управления, продолжительностью 0,2–1,0 с, обычно создаются при замыкании замыкающих контактов любого из параллельно включенных кнопочных выключателей. Сигналы в цепи центрального и группового управления также обычно создаются при замыкании замыкающих контактов кнопочных выключателей. Однако они могут быть созданы иными коммутационными устройствами, например – программируемыми по времени выключателями.

Большинство модификаций ВДУ предназначено для монтажа в распределительных устройствах. Дистанционный выключатель легко крепится на монтажной рейке шириной 35 мм с помощью защелки. Выключатели с дистанционным управлением обычно имеют индикатор коммутационного положения и орган ручного управления.

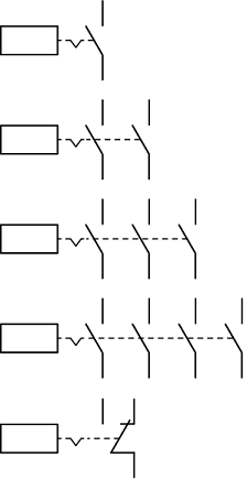
Выключатели с дистанционным управлением, оснащённые только цепями местного управления (см. здесь), обычно выпускают одно-, двух-, трёх- и четырёхполюсными. В их главных цепях имеются замыкающие контакты. Выпускают также однополюсные изделия, оснащённые переключающими контактами.

Одно-, двух-, трёх- и четырёхполюсные ВДУ с замыкающими контактами, однополюсные ВДУ с переключающими контактами.
Одно-, двух-, трёх- и четырёхполюсные ВДУ с замыкающими контактами, однополюсные ВДУ с переключающими контактами.

Выключатели с дистанционным управлением, оснащённые цепями центрального и местного управления (см. здесь), обычно выпускают одно-, двух- и трёхполюсными. В их главных цепях имеются замыкающие контакты. Выпускают также однополюсные изделия, оснащённые переключающими контактами.

Выключатели с дистанционным управлением, оснащённые цепями центрального, группового и местного управления (см. здесь), обычно выпускают одно- и двухполюсными. В их главных цепях имеются замыкающие контакты.

Выключатели с дистанционным управлением, оснащённые только цепями местного управления, последовательно срабатывающие (см. здесь), обычно выпускают двухполюсными. Главные контакты в полюсах замыкаются и размыкаются последовательно.

Номинальное напряжение однополюсных ВДУ обычно равно 230–250 В переменного тока, двух-, трёх- и четырёхполюсных ВДУ – 400 В.

Номинальный ток ВДУ обычно равен 16 А. Номинальное напряжение цепей управления может быть равным 8, 12, 24, 115, 230 В переменного тока и 12, 24, 110 В постоянного тока.

Заключение. Выключатели с дистанционным управлением выпускают несколько десятилетий и широко применяют в электроустановках зданий для управления светильниками из нескольких точек. Информация о ВДУ была опубликована мной более двадцати лет тому назад в статьях:

Харечко Ю.В. Управление светильниками из нескольких мест// Вестник Главгосэнергонадзора России. – 1997. – № 2;

Харечко Ю.В. Дистанционные выключатели для специальных целей// Вестник Главгосэнергонадзора России – 1998. – № 2.

ВДУ, информация о которых приведена выше, изучались студентами при выполнении соответствующей лабораторной работы в составе новой дисциплины «Основы устройства электроустановок зданий», занятия по которой проводились мной в 2000–2011 гг.

С 1 января 2001 г. был введён в действие ГОСТ Р 51324.2.2–99 (МЭК 60669-2-2–96) «Выключатели для бытовых и аналогичных стационарных электрических установок. Часть 2-2. Дополнительные требования к выключателям с дистанционным управлением (ВДУ) и методы испытаний». Стандарт действовал до 31 декабря 2013 г. и был заменён ГОСТ Р 51324.2.2–2012 (МЭК 60669-2-2:2006) «Выключатели для бытовых и аналогичных стационарных электрических установок. Часть 2-2. Дополнительные требования к выключателям с дистанционным управлением (ВДУ)».

Однако авторы Дзен, а также продавцы электрооборудования до сих пор не удосужились выучить правильное название изделия. Они именуют ВДУ импульсными реле, дезинформируя, таким образом, читателей Дзен и покупателей электрооборудования. С ними «солидарны» многочисленные электрики, устанавливающие и эксплуатирующие ВДУ в электроустановках зданий.