Найти в Дзене
Георгий  Чиняков

Спиральная структура галактик

Записки НЛОнавта. (Его личное мнение) Большинство галактик нашей Вселенной имеет спиральную структуру, их около 70%. Логично предположить, что есть определенная связь между спиральным узором галактик и структурой Вселенной до галактической эпохи. «Большой» взрыв – основная рабочая модель эволюции Вселенной. Жаль что мы не имеем возможности (во всяком случае пока…) видеть структуру Вселенной той далекой эпохи, зато у нас есть «под рукой» некое её подобие, можно сказать модель, я имею в виду Крабовидную туманность. В этой туманности образованной взрывом хорошо просматривается волокнистая структура газа, а что если и Вселенная после взрыва имела подобную волокнистую структуру. Газ под действием гравитационных сил сжимался в волокна, в дальнейшем волокна разрывались, узлы волокон служили центром гравитационного сжатия, а т.к. волокна имели составляющую вихревого движения, то волокна закручивались и сжимаясь образовывали спиральный узор. Загадкой для современной науки является и тот ф

Записки НЛОнавта.  Его личное мнение.
Записки НЛОнавта. Его личное мнение.

Записки НЛОнавта. (Его личное мнение)

Большинство галактик нашей Вселенной имеет спиральную структуру, их около 70%. Логично предположить, что есть определенная связь между спиральным узором галактик и структурой Вселенной до галактической эпохи. «Большой» взрыв – основная рабочая модель эволюции Вселенной. Жаль что мы не имеем возможности (во всяком случае пока…) видеть структуру Вселенной той далекой эпохи, зато у нас есть «под рукой» некое её подобие, можно сказать модель, я имею в виду Крабовидную туманность. В этой туманности образованной взрывом хорошо просматривается волокнистая структура газа, а что если и Вселенная после взрыва имела подобную волокнистую структуру. Газ под действием гравитационных сил сжимался в волокна, в дальнейшем волокна разрывались, узлы волокон служили центром гравитационного сжатия, а т.к. волокна имели составляющую вихревого движения, то волокна закручивались и сжимаясь образовывали спиральный узор.

Загадкой для современной науки является и тот факт, что распределение скоростей вращения звезд в галактиках как-будто не подчиняется законам физики, кеплеровскому распределению. Единый начальный момент вращения волокна, из которого образовалась галактика, хорошо объясняет «кривую вращения» галактик, а именно распределение скоростей вращения вещества в галактиках. С другой стороны хорошо объясняется сохранность этого узора в течение длительного времени. Если сейчас наше Солнце делает один оборот за 250 млн.лет вокруг галактического центра, то предыдущий примерно – за 500 млн.лет, а до этого - за 1 млрд.лет, так что за 15-20 млрд.лет – это возраст Галактики, было сделано 7-8 оборотов относительно внешних систем отсчета т.е. относительно других галактик. Движение ветвей галактик относительно друг друга еще меньше, поэтому спиральная структура достаточно устойчивая.

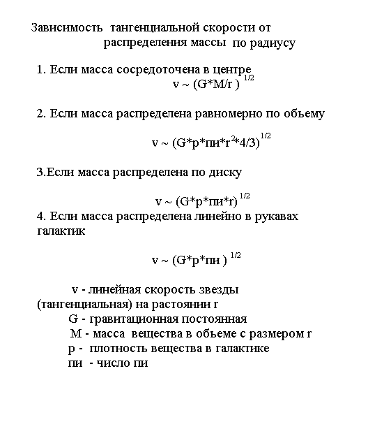
Другой важный момент это распределение масс в галактиках. Когда говорят о кеплеровском распределении, то имеется ввиду, что основная масса находится в центре вращения. Однако, в галактиках, масса распределена в дисках и рукавах, а это влияет на распределение скоростей. Об этом догадались не только НЛОнавты, как я (https://studylib.ru/doc/334839/e-tyudy-o-vselennoj-georgij-chinyakov), но и простые школьники (https://sibac.info/shcoolconf/natur/viii/33891 ), и многие другие (http://www.astronet.ru/db/msg/1245721/lec.10.5.html).

В зависимости от того, как распределена масса вещества в волокне галактике до галактической эпохи, т.е. сосредоточена в центре или, более или менее, распределено равномерно будет зависеть наличие так называемого бара или другими словами перемычки. Эволюция галактик идет в направлении от менее закрученных к более закрученным и далее к эллиптическим.

Волокнистая структура Вселенной после взрыва хорошо объясняет, почему галактики образуют цепочки.

Кто любит своими руками почувствовать формулы, то зависимости линейных (тангенциальных) скоростей от распределения масс в галактиках приведены ниже. Мы видим, что если основная масса находится в рукавах галактик, то скорость звезд не зависит от радиуса, что объясняет кривую вращения звезд в галактиках.

-2