Добавить в корзинуПозвонить
Найти в Дзене

Почему бизнес зарабатывает на 300% больше после внедрения автоворонки?

Давайте разберемся, что такое автоворонка Автоворонка это путь клиента с момента формирования потребности (например Олег задумывается о ремонте в квартире, но еще не начал искать компании) до заказа услуги (в случае с Олегом – ремонт квартиры). Как вы понимаете, путь клиента может быть разным. Ниже я приведу несколько примеров воронок. P.S Современная воронка для бизнеса в конце статьи! Базовая воронка (активно использовалась в 2001-2010 году) 1. Олег задумался о ремонте квартиры
2. Зашел в Яндекс или Google, ввел в поиск запрос "Стоимость ремонта квартиры в ЕКБ"
3. Посмотрел предложения и стоимость
4. Через 1-3 месяца обратился в одну или несколько компаний.
В свою очередь со стороны бизнеса это выглядит так:
1. Включили рекламу в Яндекс Директ и Google Adwords.
2. Ждем клиента И, конечно, в 2010 году это еще как-то работало.
К сожалению, сейчас уже нет. Ретаргетированная воронка Рассмотрим что это со стороны клиента
1. Олег задумался о ремонте квартиры
2. В соц. сетях подпис
Оглавление
Пример простой автоворонки
Пример простой автоворонки

Давайте разберемся, что такое автоворонка

Автоворонка это путь клиента с момента формирования потребности (например Олег задумывается о ремонте в квартире, но еще не начал искать компании) до заказа услуги (в случае с Олегом – ремонт квартиры).

Как вы понимаете, путь клиента может быть разным. Ниже я приведу несколько примеров воронок.

P.S Современная воронка для бизнеса в конце статьи!

Базовая воронка (активно использовалась в 2001-2010 году)

1. Олег задумался о ремонте квартиры
2. Зашел в Яндекс или Google, ввел в поиск запрос "Стоимость ремонта квартиры в ЕКБ"
3. Посмотрел предложения и стоимость
4. Через 1-3 месяца обратился в одну или несколько компаний.

В свою очередь со стороны бизнеса это выглядит так:

1. Включили рекламу в Яндекс Директ и Google Adwords.
2. Ждем клиента

И, конечно, в 2010 году это еще как-то работало.
К сожалению, сейчас уже нет.

Ретаргетированная воронка

Рассмотрим что это со стороны клиента

1. Олег задумался о ремонте квартиры
2. В соц. сетях подписался на группы "Идеи для ремонта", "Дизайн-проект" и другие площадки.
3. В течение 1-2 месяцев смотрел варианты, но не придавал этому большого значения.
4. Через 3 месяца решил узнать стоимость, обратившись в несколько компаний.

Кажется, что ничего не поменялось, но давайте рассмотрим это со стороны бизнеса.

1. Компания "Ромашка" нашла все группы в соц. сетях, которые связаны с ремонтом квартир, но не являются прямыми конкурентами.
2. Настроила рекламу на вновь вступивших пользователей в группы.
3. Показывала рекламное объявления вида: "Планируете ремонт в квартире? Получите ТОП-10 вариантов ремонтов под вашу планировку".
А дальше каждому пользователю задавалось 3 вопроса: Количество комнат, площадь квартиры и бюджет.

Пользователь проходил тест и получал выгоду (ТОП-10 ремонтов). Компания получала информацию о будующем ремонте.

Пользователь помещался в базу ретаргетинга, и в течение 3 месяцев компания показывала ему более релевантную рекламу.

На 3 месяц, клиент уже точно знал, куда он обращается, так как ранее он уже получал выгоду от компании. Стоимость привлечения такого клиента была гораздо ниже, чем при использовании базовой воронки.

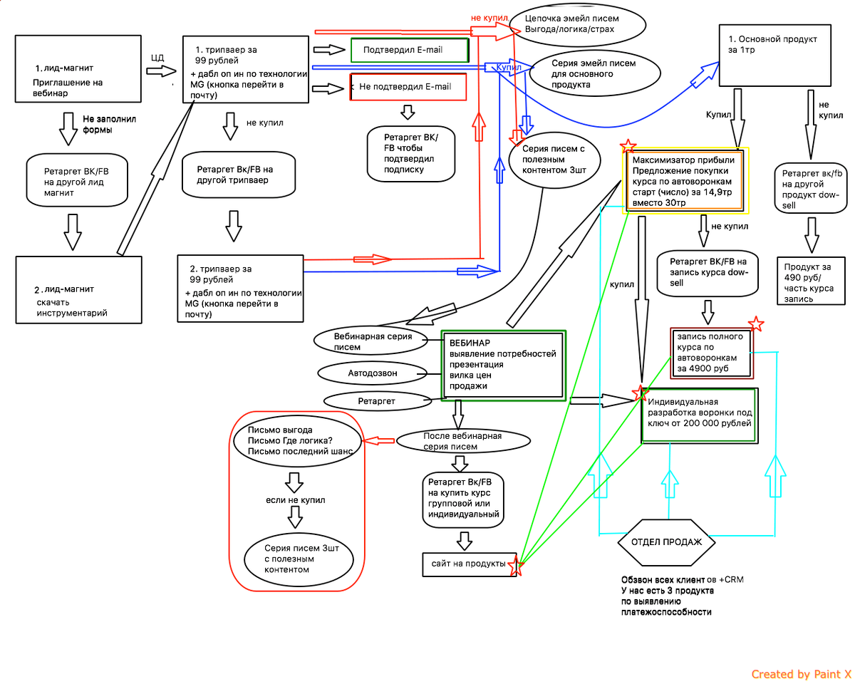
Вариативная автоворонка продаж в 2020 году

Теперь рассмотрим автоворонку в 2020 году.

Пример небольшой автоворонки в 2020 году.
Пример небольшой автоворонки в 2020 году.

Для начала возьмите за основу:
1. Вы должны дать выгоду ДО того как у вас купят!
2. Лид, который сказал "Нет" – готов у вас купить, просто ему не подходит ваше предложение.

А теперь, не продавайте "в лоб". Лучше предложите бесплатный продукт.
Например: бесплатный замер, онлайн-расчет, чек-лист, коммерческое предложение, короткий образовательный ролик или что-то еще.

Посетитель должен узнать что-то новое о вашей компании и взамен оставить свои контактные данные (начните с E-Mail адреса, так как телефон это более конфиденциальная информация).

Если из 100 человек 10 оставят E-Mail - это хороший результат. Остальные 90 сказали "нет"? Ничего страшного, для них мы показываем новую рекламу уже с другим бесплатным предложением. Повторите эту операцию 3 раза. Поверьте, заявок будет много.

Теперь вам надо предложить тем, кто оставил E-Mail адреса что-то купить. Но не надо продавать ваш главный продукт. Ваша задача убедить посетителя купить что-то очень дешевое.
Не дороже 300 рублей!
Например: дизайн-проект, подписку на ваш продукт за 100 рублей или очень большую скидку на первый платеж.

Ваша задача дает клиенту понять, что с вами можно сотрудничать и создать вау-эффект: «Я купил это за 100 р.. Что тогда будет за 100 000 р. ?»

Снова повторите эту процедуру еще 2 раза, но предложите купить другой дешевый продукт/услугу.

И уже после этого предложите клиенту купить ваш главный продукт.
Результаты вас поразят!