Найти в Дзене
Александр Мамкин

Что такое краеведение?

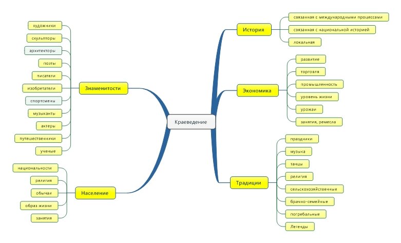
Очень часто под краеведением понимают предмет "История родного края", но это не верно. Краеведние включает в себя описание исторических событий, но также описание нрава, обычаев, культуры проживающих здесь народов; описывает их быт и привычные занятия; важной частью краеведения является также изучение географических условий и, животного и растительного мира. Можно сказать, что краеведение - включает в себя целый комплекс наук, которые отличаются содержанием и методам, объедиенных общей целью - всестороннему научному познанию определенной территории. Исходя из этого, мы понимаем, что предметом краеведческого исследования может быть исторические события, в их связи с историей страны или международными процессам, особенности экономических отношений, изучение местных традиций и обрядов, образ жизни народа или история жизни знаменитостей. Таким образом, мы видим, что при изучении краеведения каждый может найти тему по душе. От истории и экономики до этнографии и биографий знаменитостей. Э
Дворцовый комплекс в Марьино. Курская область.
Дворцовый комплекс в Марьино. Курская область.

Очень часто под краеведением понимают предмет "История родного края", но это не верно. Краеведние включает в себя описание исторических событий, но также описание нрава, обычаев, культуры проживающих здесь народов; описывает их быт и привычные занятия; важной частью краеведения является также изучение географических условий и, животного и растительного мира.

Можно сказать, что краеведение - включает в себя целый комплекс наук, которые отличаются содержанием и методам, объедиенных общей целью - всестороннему научному познанию определенной территории.

Исходя из этого, мы понимаем, что предметом краеведческого исследования может быть исторические события, в их связи с историей страны или международными процессам, особенности экономических отношений, изучение местных традиций и обрядов, образ жизни народа или история жизни знаменитостей.

Что такое краеведение? Направления исследований по краеведению
Что такое краеведение? Направления исследований по краеведению
Таким образом, мы видим, что при изучении краеведения каждый может найти тему по душе. От истории и экономики до этнографии и биографий знаменитостей. Этим-то и хороша наука краеведения - любой может выбрать свою интересную тропинку исследователя.
Спасибо, что дочитали статью до конца. Если она Вам понравилась - ставьте лайк и подписывайтесь на канал - впереди нас ждет еще много интересного!