Добавить в корзинуПозвонить
Найти в Дзене
Исай Давыдов

Из чего состоят протоны, нейтроны, электроны и все другие элементарные частицы?

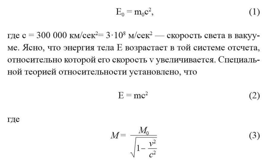
Ответ на этот вопрос дает специальная теория относительности. Великим ученым Альбертом Эйнштейном установлена следующая зависимость между энергией Е0 и массой м0 для физического тела, находящегося в покое:
В отличие от массы покоя м0, величина м называется релятивистской массой, инертной массой или просто массой. Под такого рода массой здесь понимается количественная мера той суммарной материи,
Оглавление

Ответ на этот вопрос дает специальная теория относительности. Великим ученым Альбертом Эйнштейном установлена следующая зависимость между энергией Е0 и массой м0 для физического тела, находящегося в покое:

В отличие от массы покоя м0, величина м называется релятивистской массой, инертной массой или просто массой. Под такого рода массой здесь понимается количественная мера той суммарной материи, которая содержится в физическом объекте, движущемся относительно рассматриваемой системы отсчета с некоторой скоростью v.

-2

Для разных систем отсчета одно и то же физическое тело обладает одинаковой массой покоя, но различной инертной массой. Это недвусмысленно означает, что количество суммарной материи, из которой состоит данное конкретное физическое тело, является не абсолютной, а относительной величиной, зависящей от положения наблюдателя.

***

Подробнее

Подписывайтесь на канал