Добавить в корзинуПозвонить
Найти в Дзене
Maks Puzanov

Радиоконструктор 064 - Функциональный генератор 0-300kHz

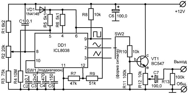
Представляет собой генератор низкой частоты, перекрывающий практически весь диапазон НЧ. Минимальная частота на выходе генератора - 5 Гц, максимальная - 300 кГц. Подбором резисторов или конденсаторов можно скорректировать в небольших пределах верхнюю и нижнюю границы частот. Весь диапазон разбит на 4 поддиапазона, имеется возможность установить одну из форм выходного сигнала: синусоида,

Представляет собой генератор низкой частоты, перекрывающий практически весь диапазон НЧ. Минимальная частота на выходе генератора - 5 Гц, максимальная - 300 кГц. Подбором резисторов или конденсаторов можно скорректировать в небольших пределах верхнюю и нижнюю границы частот. Весь диапазон разбит на 4 поддиапазона, имеется возможность установить одну из форм выходного сигнала: синусоида, пила, меандр. Есть регулировка выходного уровня. Питание от источника постоянного напряжения 12 вольт, потребляемый ток около 15мА. Допустимые пределы напряжения питания 10-25 вольт.

Ниже Вашему вниманию представляется схема функционального генератора на специализированной микросхеме ICL8038, работающая в диапазоне 0-300кГц и имеющая на своём выходе три формы сигнала: меандр, синусоида и пила. Для удобства пользования и точности установки частоты диапазон вырабатываемых сигналов разбит на 4 поддиапазона.

-2

Первый поддипазон (С2) - 5-530Гц; второй (С3) – 295Гц-28,4кГц; третий (С4) – 1,17-118,4кГц; четвёртый (С5) – 2,57-300кГц (ввиду того, что ёмкость конденсаторов и сопротивление резисторов имеют небольшое отклонение от номинала, в каждом частном случае границы поддиапазонов могут отличаться в незначительных пределах). На 9 выводе микросхемы форма выходного сигнала – меандр, на 2 – синусоида, на 3 – пила.

Для усиления и согласования выходного сигнала применяется транзистор ВС547. Резисторами R7 и R9 можно корректировать форму синусоиды, резисторами R5, R6 можно изменять длительность импульса меандра и скважность (при указанных на схеме номиналах резисторов они имеют одинаковую длительность). Резистором R2 регулируется частота выходного сигнала.

Питается схема от источника постоянного напряжения 12 вольт, потребляя ток не более 15 мА. Диапазон питающих напряжений может быть в пределах 10-25 вольт. Для более точных показателей желательно применять стабилизированный источник напряжения или запитать схему от источника постоянного напряжения 15-30 вольт через микросхему стабилизатор напряжения 78L12, 7812, КР142ЕН8Б.

Для коррекции частоты начала и конца поддиапазонов можно изменить в небольших пределах номиналы резисторов R1, R3. Для более точной установки частоты можно увеличить диаметр ручки потенциометра R2, нанеся на изготовленный корпус устройства риски, соответствующие устанавливаемой частоте для каждого поддиапазона.

Для этого необходимо один раз воспользоваться частотомером как специализированным, так и встроенным во многие современные мультиметры (измерения проводились мультиметром NB4000). Соблюдайте полярность при подключении источника питания и электролитических конденсаторов, цоколёвку микросхемы и транзистора.

Расположение элементов на плате (вид со стороны деталей).
Расположение элементов на плате (вид со стороны деталей).

Купить набор можно по ссылке: