Добавить в корзинуПозвонить
Найти в Дзене
Страсти электрика

Магнитный пускатель – незаменимое и неубиваемое устройство. Но обслуживания требует

Если изобретение электрического двигателя можно сравнить с изобретением колеса, то первое применение магнитного пускателя для управления электродвигателем можно сравнить с появлением у колеса пневмошины. Внедрению пускателей, контакторов для управления нагрузкой, в частности электродвигателями не менее 100 лет. Их конструкция почти не изменилась, кроме использования новых материалов более технологичных при производстве. Незаменимый Казалось бы, что после появления полупроводниковых ключей, такое электромеханическое устройство как магнитный пускатель будет вытеснено из эксплуатации. Но этого не произошло. Потому что, чтобы заменить пускатель даже второй величины с номинальным током 25 А, коммутирующий транзистор или тиристор придется установить на громоздкий отводящий тепло радиатор. Для больших токов потребуется уже принудительная вентиляция. Рассеиваемое тепло – дополнительные потери в цепях питания. Для управления полупроводниковыми ключами требуется отдельная электронная схема.

Если изобретение электрического двигателя можно сравнить с изобретением колеса, то первое применение магнитного пускателя для управления электродвигателем можно сравнить с появлением у колеса пневмошины. Внедрению пускателей, контакторов для управления нагрузкой, в частности электродвигателями не менее 100 лет. Их конструкция почти не изменилась, кроме использования новых материалов более технологичных при производстве.

Незаменимый

Казалось бы, что после появления полупроводниковых ключей, такое электромеханическое устройство как магнитный пускатель будет вытеснено из эксплуатации. Но этого не произошло. Потому что, чтобы заменить пускатель даже второй величины с номинальным током 25 А, коммутирующий транзистор или тиристор придется установить на громоздкий отводящий тепло радиатор. Для больших токов потребуется уже принудительная вентиляция. Рассеиваемое тепло – дополнительные потери в цепях питания. Для управления полупроводниковыми ключами требуется отдельная электронная схема.

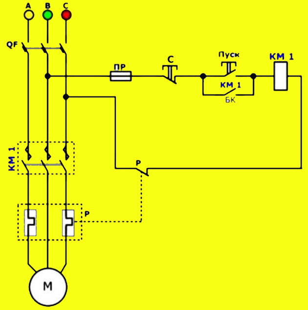
Схема управления электродвигателем.
Схема управления электродвигателем.

Исправные контакты магнитного пускателя проводят рабочий ток практически без потерь. После соединения магнитопроводов ток в катушке управления пускателя минимальный. Кроме того, магнитный пускатель решает многие схемные задачи очень просто (см. схему управления электродвигателем):

  • Обеспечивается безопасность. После пропадания напряжения невозможно самопроизвольное включение без принудительного запуска. Если пропало напряжение питания двигателя шпинделя станка, конвейера, то после его появления шпиндель не закрутится неожиданно, а конвейер не тронется, без принудительного пуска.
  • Обеспечивается защита электродвигателя. При питании катушки от двух фаз, их наличие оказывается под контролем. В схему легко интегрируется тепловое реле специально созданное для работы с магнитным пускателем.

Неубиваемый

В магнитном пускателе не так много деталей, чтобы их разрушение привело к полной его негодности. Официальные поставщики предоставляют и основные з/части. Приведу список з/частей к пускателю ПМЕ от производителя:

-3

Только разрушение корпуса в результате удара или перегрева приводит в негодность весь пускатель.

Вот довольно полная таблица неисправностей от производителя магнитных пускателей:

-4

Как видно все устраняется.

Интересная распространенная неисправность – зуммирование пускателя. Нередко причиной является разрушение короткозамкнутого витка на магнитопроводе.

-5

Этот виток производит фазовый сдвиг магнитного потока в части магнитопровода охваченного им. При прохождении переменного напряжения питания катушки через нулевое значение происходит отпускание подвижной части магнитопровода, которая пытается под действием возвратной пружины оторваться от статора. Это происходит 100 раз в секунду при частоте 50 Гц. Сдвиг по фазе магнитного потока вызванный короткозамкнутым витком, делает невозможным нулевое значение магнитного потока.

Зуммирование пускателя не так безобидно как может показаться. Вибрация передается на контакты, ослабляя их электрическое соединение.

Оборванный короткозамкнутый виток можно спаять или проложить заново.

Пример из жизни замученного магнитного пускателя. Производились многочисленные повторные пуски в надежде оторвать примерзшую к песку транспортерную ленту. К сожалению, многие работники так небрежно относятся к своей работе и к труду электрика.

-6